State Key Laboratory of Proteomics, Beijing Proteome Research Center, National Center for Protein Sciences (Beijing), Beijing Institute of Lifeomics, Beijing 102206, China.
Key Laboratory for Experimental Teratology of Ministry of Education and Advanced Medical Research Institute, Cheeloo College of Medicine, Shandong University, Jinan, Shandong 250012, China.
Cell Chem Biol. 2022 Jan 20;29(1):5-18.e6. doi: 10.1016/j.chembiol.2021.10.008. Epub 2021 Oct 20.
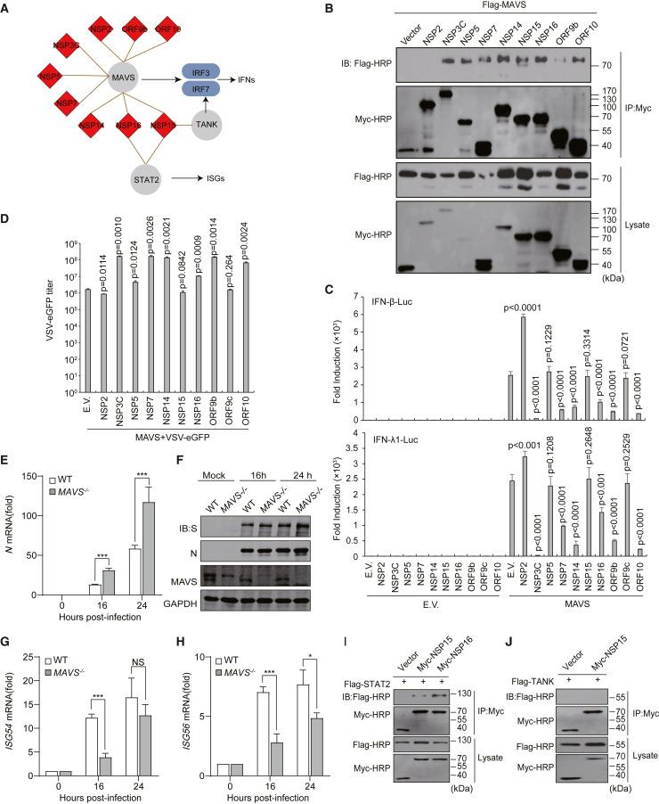
The global epidemic caused by the coronavirus severe acute respiratory syndrome coronavirus-2 (SARS-CoV-2) has resulted in the infection of over 200 million people. To extend the knowledge of interactions between SARS-CoV-2 and humans, we systematically investigate the interactome of 29 viral proteins in human cells by using an antibody-based TurboID assay. In total, 1,388 high-confidence human proximal proteins with biotinylated sites are identified. Notably, we find that SARS-CoV-2 manipulates the antiviral and immune responses. We validate that the membrane protein ITGB1 associates angiotensin-converting enzyme 2 (ACE2) to mediate SARS-CoV-2 entry. Moreover, we reveal that SARS-CoV-2 proteins inhibit activation of the interferon pathway through the mitochondrial protein mitochondrial antiviral-signaling protein (MAVS) and the methyltransferase SET domain containing 2, histone lysine methyltransferase (SETD2). We propose 111 potential drugs for the clinical treatment of coronavirus disease 2019 (COVID-19) and identify three compounds that significantly inhibit the replication of SARS-CoV-2. The proximity labeling map of SARS-CoV-2 and humans provides a resource for elucidating the mechanisms of viral infection and developing drugs for COVID-19 treatment.
由冠状病毒严重急性呼吸综合征冠状病毒 2(SARS-CoV-2)引起的全球大流行已导致超过 2 亿人感染。为了扩展对 SARS-CoV-2 与人类相互作用的认识,我们通过使用基于抗体的 TurboID 测定法,系统地研究了 29 种病毒蛋白在人类细胞中的互作组。总共鉴定出 1388 种具有生物素化位点的高可信度人类近端蛋白。值得注意的是,我们发现 SARS-CoV-2 操纵抗病毒和免疫反应。我们验证了膜蛋白 ITGB1 通过血管紧张素转换酶 2(ACE2)与 SARS-CoV-2 进入有关联。此外,我们揭示了 SARS-CoV-2 蛋白通过线粒体抗病毒信号蛋白(MAVS)和甲基转移酶 SET 域包含 2、组蛋白赖氨酸甲基转移酶(SETD2)抑制干扰素途径的激活。我们提出了 111 种用于治疗 2019 年冠状病毒病(COVID-19)的临床治疗的潜在药物,并确定了三种可显著抑制 SARS-CoV-2 复制的化合物。SARS-CoV-2 和人类的接近标记图谱为阐明病毒感染机制和开发 COVID-19 治疗药物提供了资源。