Suppr超能文献

急性 Csk 抑制通过限制 PI3 激酶途径来阻碍 B 细胞的激活。

Acute Csk inhibition hinders B cell activation by constraining the PI3 kinase pathway.

机构信息

Howard Hughes Medical Institute, University of California, San Francisco, CA 94143.

Rosalind Russell and Ephraim P. Engleman Rheumatology Research Center, Department of Medicine, University of California, San Francisco, CA 94143.

出版信息

Proc Natl Acad Sci U S A. 2021 Oct 26;118(43). doi: 10.1073/pnas.2108957118.

Abstract

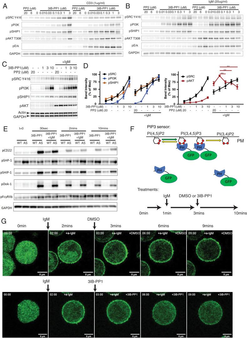
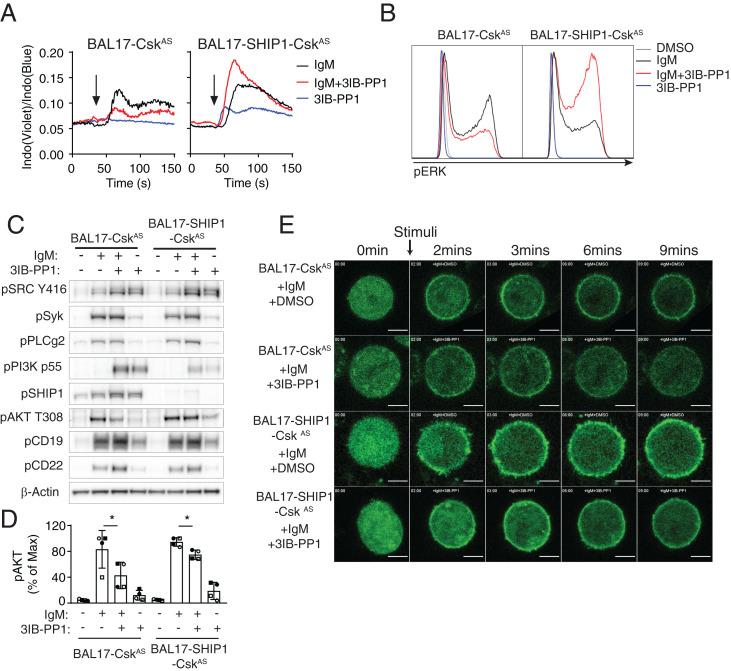
T cell antigen receptor (TCR) and B cell antigen receptor (BCR) signaling are initiated and tightly regulated by Src-family kinases (SFKs). SFKs positively regulate TCR signaling in naïve T cells but have both positive and negative regulatory roles in BCR signaling in naïve B cells. The proper regulation of their activities depends on the opposing actions of receptor tyrosine phosphatases CD45 and CD148 and the cytoplasmic tyrosine kinase C-terminal Src kinase Csk. Csk is a major negative regulator of SFKs. Using a PP1-analog-sensitive Csk (Csk) system, we have previously shown that inhibition of Csk increases SFK activity, leading to augmentation of responses to weak TCR stimuli in T cells. However, the effects of Csk inhibition in B cells were not known. In this study, we surprisingly found that inhibition of Csk led to marked inhibition of BCR-stimulated cytoplasmic free calcium increase and Erk activation despite increased SFK activation in B cells, contrasting the effects observed in T cells. Further investigation revealed that acute Csk inhibition suppressed BCR-mediated phosphatidylinositol 3,4,5-trisphosphate (PIP3) production in B cells. Restoring PIP3 levels in B cells by CD19 cross-linking or SHIP1 deficiency eliminated the negative regulatory effect of Csk inhibition. This reveals the critical role of Csk in maintaining an appropriate level of SFK activity and regulating PIP3 amounts as a means of compensating for SFK fluctuations to prevent inappropriate B cell activation. This regulatory mechanism controlling PIP3 amounts may also contribute to B cell anergy and self-tolerance.

摘要

T 细胞抗原受体 (TCR) 和 B 细胞抗原受体 (BCR) 的信号转导是由 Src 家族激酶 (SFKs) 启动和严格调节的。SFKs 在幼稚 T 细胞中正向调节 TCR 信号转导,但在幼稚 B 细胞中 BCR 信号转导中具有正调节和负调节作用。它们的活性的适当调节取决于受体酪氨酸磷酸酶 CD45 和 CD148 和细胞质酪氨酸激酶 C 端Src 激酶 Csk 的相反作用。Csk 是 SFKs 的主要负调节剂。我们之前使用 PP1 类似物敏感的 Csk (Csk) 系统表明,抑制 Csk 会增加 SFK 的活性,从而增强 T 细胞对弱 TCR 刺激的反应。然而,Csk 抑制在 B 细胞中的作用尚不清楚。在这项研究中,我们惊讶地发现,尽管 B 细胞中的 SFK 活性增加,但 Csk 抑制导致 BCR 刺激的细胞质游离钙增加和 Erk 激活明显抑制,与在 T 细胞中观察到的作用相反。进一步的研究表明,急性 Csk 抑制抑制了 B 细胞中 BCR 介导的磷脂酰肌醇 3,4,5-三磷酸 (PIP3) 的产生。通过 CD19 交联或 SHIP1 缺陷恢复 B 细胞中的 PIP3 水平消除了 Csk 抑制的负调节作用。这揭示了 Csk 在维持适当的 SFK 活性水平和调节 PIP3 量以补偿 SFK 波动从而防止不适当的 B 细胞激活方面的关键作用。这种控制 PIP3 量的调节机制也可能有助于 B 细胞失能和自身耐受。

https://cdn.ncbi.nlm.nih.gov/pmc/blobs/5484/8639343/8b72f0016467/pnas.202108957fig01.jpg

文献检索

告别复杂PubMed语法,用中文像聊天一样搜索,搜遍4000万医学文献。AI智能推荐,让科研检索更轻松。

立即免费搜索

文件翻译

保留排版,准确专业,支持PDF/Word/PPT等文件格式,支持 12+语言互译。

免费翻译文档

深度研究

AI帮你快速写综述,25分钟生成高质量综述,智能提取关键信息,辅助科研写作。

立即免费体验