Center for Molecular Medicine Cologne (CMMC), University of Cologne, 50931 Cologne, Germany; Department I Internal Medicine, University Hospital Cologne, 50931 Cologne, Germany.
RCI, Regensburg Center for Interventional Immunology, Department Genetic Immunotherapy, and University Hospital Regensburg, 93053 Regensburg, Germany.
Mol Ther. 2022 Feb 2;30(2):593-605. doi: 10.1016/j.ymthe.2021.10.011. Epub 2021 Oct 19.
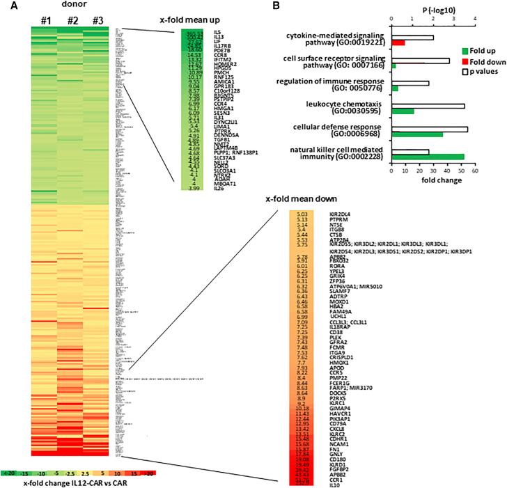
Chimeric antigen receptor (CAR)-redirected T cell therapy often fails to control tumors in the long term due to selecting cancer cells that downregulated or lost CAR targeted antigen. To reprogram the functional capacities specifically of engineered CAR T cells, we inserted IL12 into the extracellular moiety of a CD28-ζ CAR; both the CAR endodomain and IL12 were functionally active, as indicated by antigen-redirected effector functions and STAT4 phosphorylation, respectively. The IL12-CAR reprogrammed CD8 T cells toward a so far not recognized natural killer (NK) cell-like signature and a CD94CD56CD62L phenotype closely similar, but not identical, to NK and cytokine induced killer (CIK) cells. In contrast to conventional CAR T cells, IL12-CAR T cells acquired antigen-independent, human leukocyte antigen E (HLA-E) restricted cytotoxic capacities eliminating antigen-negative cancer cells in addition to eliminating cancer cells with CAR cognate antigen. Simultaneous signaling through both the CAR endodomain and IL12 were required for inducing maximal NK-like cytotoxicity; adding IL12 to conventional CAR T cells was not sufficient. Antigen-negative tumors were attacked by IL12-CAR T cells, but not by conventional CAR T cells. Overall, we present a prototype of a new family of CARs that augments tumor recognition and elimination through expanded functional capacities by an appropriate cytokine integrated into the CAR exodomain.
嵌合抗原受体 (CAR)-导向的 T 细胞疗法由于选择了下调或丢失 CAR 靶向抗原的癌细胞,常常无法长期控制肿瘤。为了专门重新编程工程化 CAR T 细胞的功能能力,我们将 IL12 插入到 CD28-ζ CAR 的细胞外部分;CAR 内域和 IL12 均具有功能性,分别通过抗原导向的效应功能和 STAT4 磷酸化来指示。IL12-CAR 将 CD8 T 细胞重新编程为一种迄今为止尚未被识别的自然杀伤 (NK) 细胞样特征,以及一种与 NK 和细胞因子诱导的杀伤 (CIK) 细胞非常相似但不完全相同的 CD94CD56CD62L 表型。与传统的 CAR T 细胞不同,IL12-CAR T 细胞获得了抗原非依赖性、人类白细胞抗原 E (HLA-E) 限制的细胞毒性能力,除了消除具有 CAR 同源抗原的癌细胞外,还消除了抗原阴性的癌细胞。通过 CAR 内域和 IL12 的同时信号传导对于诱导最大的 NK 样细胞毒性是必需的;向传统的 CAR T 细胞添加 IL12 是不够的。抗原阴性肿瘤被 IL12-CAR T 细胞攻击,但不能被传统的 CAR T 细胞攻击。总的来说,我们提出了一种新型 CAR 的原型,通过将适当的细胞因子整合到 CAR 外显子中,增强了肿瘤识别和消除能力。