Key Laboratory of Animal Models and Human Disease Mechanisms of the Chinese Academy of Sciences & Yunnan Province, Kunming Institute of Zoology, Kunming, Yunnan, 650204, China; Kunming College of Life Science, University of Chinese Academy of Sciences, Kunming, Yunnan, 650204, China.
National Laboratory of Biomacromolecules, Chinese Academy of Sciences Center for Excellence in Biomacromolecules, Institute of Biophysics, Beijing, 100101, China.
Redox Biol. 2021 Nov;47:102172. doi: 10.1016/j.redox.2021.102172. Epub 2021 Oct 18.
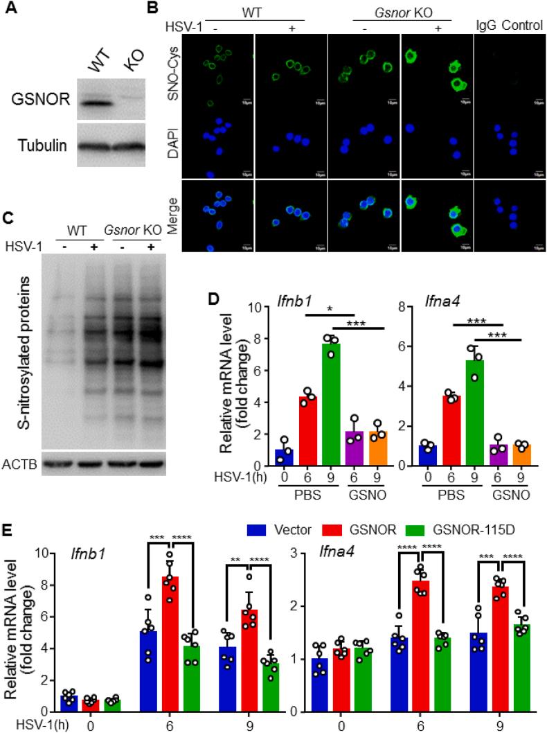
Innate immunity is the first line of host defense against pathogens. This process is modulated by multiple antiviral protein modifications, such as phosphorylation and ubiquitination. Here, we showed that cellular S-nitrosoglutathione reductase (GSNOR) is actively involved in innate immunity activation. GSNOR deficiency in mouse embryo fibroblasts (MEFs) and RAW264.7 macrophages reduced the antiviral innate immune response and facilitated herpes simplex virus-1 (HSV-1) and vesicular stomatitis virus (VSV) replication. Concordantly, HSV-1 infection in Gsnor mice and wild-type mice with GSNOR being inhibited by N6022 resulted in higher mortality relative to the respective controls, together with severe infiltration of immune cells in the lungs. Mechanistically, GSNOR deficiency enhanced cellular TANK-binding kinase 1 (TBK1) protein S-nitrosation at the Cys423 site and inhibited TBK1 kinase activity, resulting in reduced interferon production for antiviral responses. Our study indicated that GSNOR is a critical regulator of antiviral responses and S-nitrosation is actively involved in innate immunity.
先天免疫是宿主防御病原体的第一道防线。这一过程受到多种抗病毒蛋白修饰的调节,如磷酸化和泛素化。在这里,我们表明细胞内的 S-亚硝基谷胱甘肽还原酶(GSNOR)积极参与先天免疫激活。在小鼠胚胎成纤维细胞(MEFs)和 RAW264.7 巨噬细胞中缺乏 GSNOR 会降低抗病毒先天免疫反应,并促进单纯疱疹病毒-1(HSV-1)和水疱性口炎病毒(VSV)的复制。一致地,在 Gsnor 小鼠和用 N6022 抑制 GSNOR 的野生型小鼠中,HSV-1 感染导致死亡率相对于各自的对照显著升高,同时肺部免疫细胞浸润严重。从机制上讲,GSNOR 缺乏会增强细胞 TANK 结合激酶 1(TBK1)蛋白在 Cys423 位点的 S-亚硝基化,并抑制 TBK1 激酶活性,从而减少抗病毒反应中的干扰素产生。我们的研究表明,GSNOR 是抗病毒反应的关键调节剂,S-亚硝基化积极参与先天免疫。