Suppr超能文献

短期睡眠片段化以脑区特异性方式失调自噬。

Short-Term Sleep Fragmentation Dysregulates Autophagy in a Brain Region-Specific Manner.

作者信息

Cheng Yan, Kim Woong-Ki, Wellman Laurie L, Sanford Larry D, Guo Ming-Lei

机构信息

Center for Integrative Neuroscience and Inflammatory Diseases, Eastern Virginia Medical School, Norfolk, VA 23507, USA.

Sleep Research Laboratory, Department of Pathology and Anatomy, Eastern Virginia Medical School, Norfolk, VA 23507, USA.

出版信息

Life (Basel). 2021 Oct 16;11(10):1098. doi: 10.3390/life11101098.

Abstract

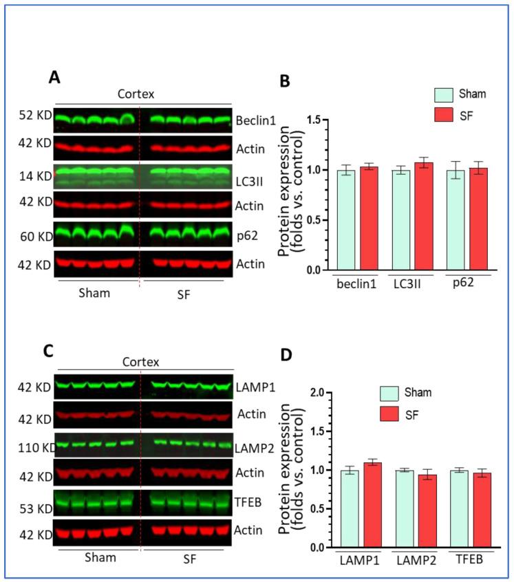
In this study, we investigated autophagy, glial activation status, and corticotropin releasing factor (CRF) signaling in the brains of mice after 5 days of sleep fragmentation (SF). Three different brain regions including the striatum, hippocampus, and frontal cortex were selected for examination based on roles in sleep regulation and sensitivity to sleep disruption. For autophagy, we monitored the levels of various autophagic induction markers including beclin1, LC3II, and p62 as well as the levels of lysosomal associated membrane protein 1 and 2 (LAMP1/2) and the transcription factor EB (TFEB) which are critical for lysosome function and autophagy maturation stage. For the status of microglia and astrocytes, we determined the levels of Iba1 and GFAP in these brain regions. We also measured the levels of CRF and its cognate receptors 1 and 2 (CRFR1/2). Our results showed that 5 days of SF dysregulated autophagy in the striatum and hippocampus but not in the frontal cortex. Additionally, 5 days of SF activated microglia in the striatum but not in the hippocampus or frontal cortex. In the striatum, CRFR2 but not CRFR1 was significantly increased in SF-experienced mice. CRF did not alter its mRNA levels in any of the three brain regions assessed. Our findings revealed that autophagy processes are sensitive to short-term SF in a region-specific manner and suggest that autophagy dysregulation may be a primary initiator for brain changes and functional impairments in the context of sleep disturbances and disorders.

摘要

在本研究中,我们调查了睡眠碎片化(SF)5天后小鼠大脑中的自噬、胶质细胞激活状态以及促肾上腺皮质激素释放因子(CRF)信号通路。基于在睡眠调节中的作用以及对睡眠中断的敏感性,选择了包括纹状体、海马体和额叶皮质在内的三个不同脑区进行检查。对于自噬,我们监测了各种自噬诱导标志物的水平,包括贝林1、微管相关蛋白1轻链3-II(LC3II)和p62,以及溶酶体相关膜蛋白1和2(LAMP1/2)的水平,还有对溶酶体功能和自噬成熟阶段至关重要的转录因子EB(TFEB)。对于小胶质细胞和星形胶质细胞的状态,我们测定了这些脑区中离子钙接头蛋白1(Iba1)和胶质纤维酸性蛋白(GFAP)的水平。我们还测量了CRF及其同源受体1和2(CRFR1/2)的水平。我们的结果表明,5天的SF使纹状体和海马体中的自噬失调,但额叶皮质未出现这种情况。此外,5天的SF激活了纹状体中的小胶质细胞,但海马体或额叶皮质未出现这种情况。在纹状体中,经历SF的小鼠中CRFR2而非CRFR1显著增加。CRF在评估的三个脑区中的任何一个中均未改变其mRNA水平。我们的研究结果表明,自噬过程以区域特异性方式对短期SF敏感,并表明自噬失调可能是睡眠障碍和紊乱背景下大脑变化和功能损害的主要引发因素。

https://cdn.ncbi.nlm.nih.gov/pmc/blobs/51d3/8538758/b74dcdd78d16/life-11-01098-g001.jpg

文献AI研究员

20分钟写一篇综述,助力文献阅读效率提升50倍。

立即体验

用中文搜PubMed

大模型驱动的PubMed中文搜索引擎

马上搜索

文档翻译

学术文献翻译模型,支持多种主流文档格式。

立即体验