Suppr超能文献

来自中国云南省的(蛛形纲:伪蝎目:新蛛蝎科)线粒体全基因组报告。

A report of the complete mitochondrial genome of (Arachnida: Pseudoscorpiones: Neobisiidae) from Yunnan Province, China.

作者信息

Zhao Huifeng, Chen Haifeng, Li Yunchun

机构信息

Hebei Key Laboratory of Animal Diversity, College of Life Science, Langfang Normal University, Langfang, Hebei, China.

College of Life Science, China West Normal University, Nanchong, Sichuan, China.

出版信息

Mitochondrial DNA B Resour. 2021 Oct 19;6(11):3212-3213. doi: 10.1080/23802359.2021.1987164. eCollection 2021.

Abstract

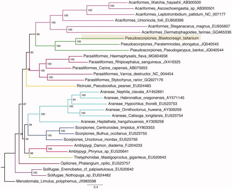
A complete mitogenome of a cave dwelling pseudoscorpion is reported here. The mitogenome is a circular DNA molecule with a length of 14,756 base pairs (bp), and it contains 13 protein coding genes (PCGs), 22 transfer RNAs (tRNAs), 2 ribosomal RNAs (rRNAs), and 1 putative control region. Phylogenetic analysis of 30 Arachnida species was performed based on the amino acid datasets of 13 PCGs, and the result indicated Pseudoscorpiones is the sister lineage of Acariformes. This result is congruent with the former phylogenetic results of mitogenomes, but incongruent with the results of morphological characters and/or ribosomal DNA data that indicated Pseudoscorpiones are positioned in a clade with the Solifugae.

摘要

本文报道了一种穴居伪蝎的完整线粒体基因组。该线粒体基因组是一个长度为14756个碱基对(bp)的环状DNA分子,包含13个蛋白质编码基因(PCGs)、22个转运RNA(tRNAs)、2个核糖体RNA(rRNAs)和1个假定的控制区。基于13个PCGs的氨基酸数据集对30种蛛形纲物种进行了系统发育分析,结果表明伪蝎目是疥螨目的姐妹谱系。这一结果与之前线粒体基因组的系统发育结果一致,但与形态特征和/或核糖体DNA数据的结果不一致,后者表明伪蝎目与避日蛛目位于一个进化枝中。

https://cdn.ncbi.nlm.nih.gov/pmc/blobs/51bc/8530472/3dc42c3434fc/TMDN_A_1987164_F0001_C.jpg

文献AI研究员

20分钟写一篇综述,助力文献阅读效率提升50倍。

立即体验

用中文搜PubMed

大模型驱动的PubMed中文搜索引擎

马上搜索

文档翻译

学术文献翻译模型,支持多种主流文档格式。

立即体验