Center for Neural Science, New York University, New York, United States.
Princeton Neuroscience Institute, Princeton University, Princeton, United States.
Elife. 2021 Oct 25;10:e70129. doi: 10.7554/eLife.70129.
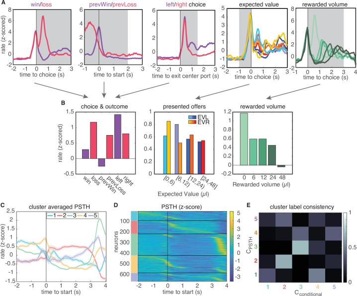
Studies of neural dynamics in lateral orbitofrontal cortex (lOFC) have shown that subsets of neurons that encode distinct aspects of behavior, such as value, may project to common downstream targets. However, it is unclear whether reward history, which may subserve lOFC's well-documented role in learning, is represented by functional subpopulations in lOFC. Previously, we analyzed neural recordings from rats performing a value-based decision-making task, and we documented trial-by-trial learning that required lOFC (Constantinople et al., 2019). Here, we characterize functional subpopulations of lOFC neurons during behavior, including their encoding of task variables. We found five distinct clusters of lOFC neurons, either based on clustering of their trial-averaged peristimulus time histograms (PSTHs), or a feature space defined by their average conditional firing rates aligned to different task variables. We observed weak encoding of reward attributes, but stronger encoding of reward history, the animal's left or right choice, and reward receipt across all clusters. Only one cluster, however, encoded the animal's reward history at the time shortly preceding the choice, suggesting a possible role in integrating previous and current trial outcomes at the time of choice. This cluster also exhibits qualitatively similar responses to identified corticostriatal projection neurons in a recent study (Hirokawa et al., 2019), and suggests a possible role for subpopulations of lOFC neurons in mediating trial-by-trial learning.
外侧眶额皮层(lOFC)中的神经动力学研究表明,编码行为不同方面(如价值)的神经元亚群可能投射到共同的下游靶点。然而,尚不清楚奖励历史(可能有助于 lOFC 在学习中发挥其有案可查的作用)是否由 lOFC 中的功能亚群来表示。此前,我们分析了大鼠在进行基于价值的决策任务时的神经记录,并记录了需要 lOFC 的逐次试验学习(Constantinople 等人,2019 年)。在这里,我们描述了 lOFC 神经元在行为期间的功能亚群,包括它们对任务变量的编码。我们发现了五个不同的 lOFC 神经元簇,要么基于它们的逐次试验平均近刺激时间直方图(PSTH)的聚类,要么基于它们与不同任务变量对齐的平均条件发放率定义的特征空间。我们观察到奖励属性的编码较弱,但对奖励历史、动物的左或右选择以及所有簇中的奖励接收的编码较强。然而,只有一个簇在选择前不久的时间编码了动物的奖励历史,这表明在选择时可能具有整合先前和当前试验结果的作用。这个簇对最近一项研究中鉴定的皮质纹状体投射神经元的反应也具有定性相似性(Hirokawa 等人,2019 年),这表明 lOFC 神经元的亚群可能在介导逐次试验学习中发挥作用。