• 文献检索
  • 文档翻译
  • 深度研究
  • 学术资讯
  • Suppr Zotero 插件Zotero 插件
  • 邀请有礼
  • 套餐&价格
  • 历史记录
应用&插件
Suppr Zotero 插件Zotero 插件浏览器插件Mac 客户端Windows 客户端微信小程序
定价
高级版会员购买积分包购买API积分包
服务
文献检索文档翻译深度研究API 文档MCP 服务
关于我们
关于 Suppr公司介绍联系我们用户协议隐私条款
关注我们

Suppr 超能文献

核心技术专利:CN118964589B侵权必究
粤ICP备2023148730 号-1Suppr @ 2026

文献检索

告别复杂PubMed语法,用中文像聊天一样搜索,搜遍4000万医学文献。AI智能推荐,让科研检索更轻松。

立即免费搜索

文件翻译

保留排版,准确专业,支持PDF/Word/PPT等文件格式,支持 12+语言互译。

免费翻译文档

深度研究

AI帮你快速写综述,25分钟生成高质量综述,智能提取关键信息,辅助科研写作。

立即免费体验

circ_0038718 通过 miR-195-5p/Axin2 信号轴促进结肠癌癌细胞的恶性进展,并且还影响 Wnt/β-catenin 信号通路。

circ_0038718 promotes colon cancer cell malignant progression via the miR-195-5p/Axin2 signaling axis and also effect Wnt/β-catenin signal pathway.

机构信息

Department of Gastrointestinal Surgery, Second Affiliated Hospital of Chongqing Medical University, 288 Tianwen Dadao Road, Nanan District, Chongqing, 401336, China.

Shanghai Engineering Research Center of Pharmaceutical Translation, Shanghai, 200231, China.

出版信息

BMC Genomics. 2021 Oct 27;22(1):768. doi: 10.1186/s12864-021-07880-z.

DOI:10.1186/s12864-021-07880-z
PMID:34706645
原文链接:https://pmc.ncbi.nlm.nih.gov/articles/PMC8555003/
Abstract

OBJECTIVE

Colon cancer (CC) is one of the most common cancers whose progression is regulated by a number of factors, including circular RNAs (circRNAs). Nonetheless, circ_0038718 is a novel circRNA, and its regulatory mechanism in CC remains unclear.

METHODS

Real-time quantitative PCR (qRT-PCR) was performed to detect the expression of circ_0038718, miR-195-5p and Axin2. Western blot was conducted to determine the protein expression of Axin2 and the key proteins on Wnt/β-catenin signaling pathway. Oligo (dT) primers and RNase R were employed to identify the circular features of circ_0038718, and the location of circ_0038718 in cells was detected via nucleocytoplasmic separation. Dual-luciferase reporter assay and RNA binding protein immunoprecipitation experiment were carried out to investigate the molecular mechanism of circ_0038718/miR-195-5p/Axin2. Additionally, MTT assay was conducted to assess cell proliferation; Transwell assay was performed to evaluate cell migration and invasion, respectively. The effect of circ_0038718 on CC tumor growth was tested through tumor formation in nude mice.

RESULTS

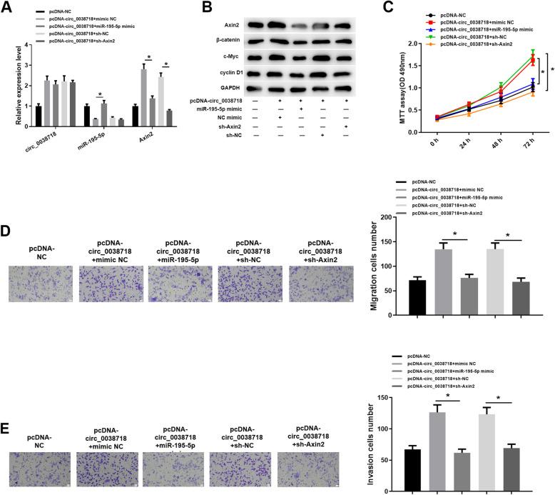
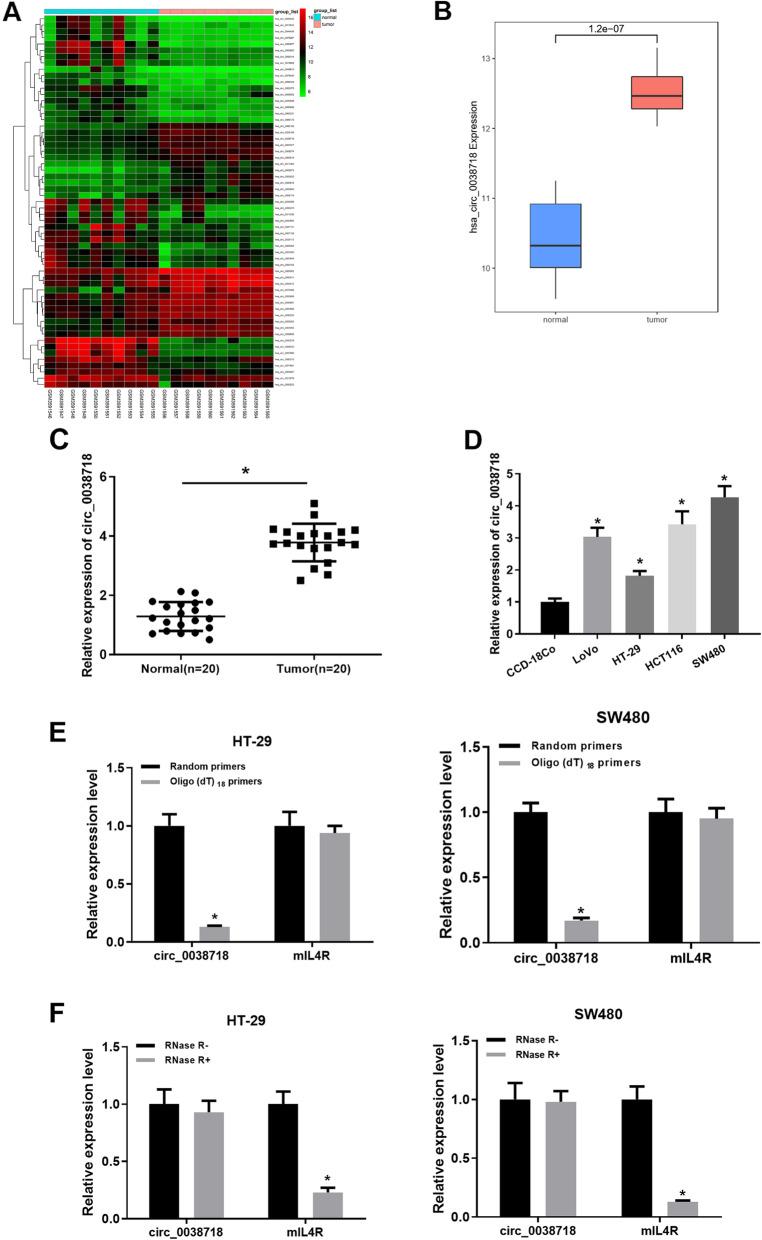
circ_0038718 was highly expressed in CC and could sponge miR-195-5p in cytoplasm. Silencing circ_0038718 suppressed the proliferative, migratory and invasive abilities of CC cells, while the promoting effect of high circ_0038718 expression on CC cells was reversed upon miR-195-5p over-expression. Axin2 was a downstream target of miR-195-5p and could regulate the Wnt/β-catenin signaling pathway. Axin2 expression was modulated by circ_0038718/miR-195-5p. Knockdown of Axin2 could also attenuate the promoting effect of high circ_0038718 expression on CC cell malignant progression, thus inhibiting tumor growth.

CONCLUSION

circ_0038718 is able to facilitate CC cell malignant progression via the miR-195-5p/Axin2 axis, which will provide a new idea for finding a novel targeted treatment of CC.

摘要

目的

结肠癌(CC)是最常见的癌症之一,其进展受多种因素调控,包括环状 RNA(circRNA)。然而,circ_0038718 是一种新的 circRNA,其在 CC 中的调控机制尚不清楚。

方法

采用实时定量 PCR(qRT-PCR)检测 circ_0038718、miR-195-5p 和 Axin2 的表达。采用 Western blot 检测 Axin2 及 Wnt/β-catenin 信号通路关键蛋白的表达。采用寡聚(dT)引物和 RNase R 鉴定 circ_0038718 的环状特征,并通过核质分离检测 circ_0038718 在细胞中的位置。采用双荧光素酶报告基因检测和 RNA 结合蛋白免疫沉淀实验研究 circ_0038718/miR-195-5p/Axin2 的分子机制。此外,采用 MTT 法评估细胞增殖,Transwell 法分别评估细胞迁移和侵袭。通过裸鼠成瘤实验检测 circ_0038718 对 CC 肿瘤生长的影响。

结果

circ_0038718 在 CC 中高表达,可在细胞质中海绵吸附 miR-195-5p。沉默 circ_0038718 抑制 CC 细胞的增殖、迁移和侵袭能力,而过表达 miR-195-5p 可逆转高 circ_0038718 表达对 CC 细胞的促进作用。Axin2 是 miR-195-5p 的下游靶基因,可调节 Wnt/β-catenin 信号通路。circ_0038718/miR-195-5p 可调节 Axin2 的表达。敲低 Axin2 也可减弱高 circ_0038718 表达对 CC 细胞恶性进展的促进作用,从而抑制肿瘤生长。

结论

circ_0038718 可通过 miR-195-5p/Axin2 轴促进 CC 细胞恶性进展,为寻找 CC 的新型靶向治疗提供新的思路。

https://cdn.ncbi.nlm.nih.gov/pmc/blobs/d885/8555003/228db3046dd8/12864_2021_7880_Fig7_HTML.jpg
https://cdn.ncbi.nlm.nih.gov/pmc/blobs/d885/8555003/214108950467/12864_2021_7880_Fig1_HTML.jpg
https://cdn.ncbi.nlm.nih.gov/pmc/blobs/d885/8555003/7d7ab9ce8d96/12864_2021_7880_Fig2_HTML.jpg
https://cdn.ncbi.nlm.nih.gov/pmc/blobs/d885/8555003/26ec8a6157d7/12864_2021_7880_Fig3_HTML.jpg
https://cdn.ncbi.nlm.nih.gov/pmc/blobs/d885/8555003/ecf3d7a19637/12864_2021_7880_Fig4_HTML.jpg
https://cdn.ncbi.nlm.nih.gov/pmc/blobs/d885/8555003/1f119102eff4/12864_2021_7880_Fig5_HTML.jpg
https://cdn.ncbi.nlm.nih.gov/pmc/blobs/d885/8555003/3d6a03fbfd68/12864_2021_7880_Fig6_HTML.jpg
https://cdn.ncbi.nlm.nih.gov/pmc/blobs/d885/8555003/228db3046dd8/12864_2021_7880_Fig7_HTML.jpg
https://cdn.ncbi.nlm.nih.gov/pmc/blobs/d885/8555003/214108950467/12864_2021_7880_Fig1_HTML.jpg
https://cdn.ncbi.nlm.nih.gov/pmc/blobs/d885/8555003/7d7ab9ce8d96/12864_2021_7880_Fig2_HTML.jpg
https://cdn.ncbi.nlm.nih.gov/pmc/blobs/d885/8555003/26ec8a6157d7/12864_2021_7880_Fig3_HTML.jpg
https://cdn.ncbi.nlm.nih.gov/pmc/blobs/d885/8555003/ecf3d7a19637/12864_2021_7880_Fig4_HTML.jpg
https://cdn.ncbi.nlm.nih.gov/pmc/blobs/d885/8555003/1f119102eff4/12864_2021_7880_Fig5_HTML.jpg
https://cdn.ncbi.nlm.nih.gov/pmc/blobs/d885/8555003/3d6a03fbfd68/12864_2021_7880_Fig6_HTML.jpg
https://cdn.ncbi.nlm.nih.gov/pmc/blobs/d885/8555003/228db3046dd8/12864_2021_7880_Fig7_HTML.jpg

相似文献

1
circ_0038718 promotes colon cancer cell malignant progression via the miR-195-5p/Axin2 signaling axis and also effect Wnt/β-catenin signal pathway.circ_0038718 通过 miR-195-5p/Axin2 信号轴促进结肠癌癌细胞的恶性进展,并且还影响 Wnt/β-catenin 信号通路。
BMC Genomics. 2021 Oct 27;22(1):768. doi: 10.1186/s12864-021-07880-z.
2
HNRNPU-AS1 Regulates Cell Proliferation and Apoptosis via the MicroRNA 205-5p/AXIN2 Axis and Wnt/β-Catenin Signaling Pathway in Cervical Cancer.HNRNPU-AS1 通过 microRNA-205-5p/AXIN2 轴和 Wnt/β-连环蛋白信号通路调控宫颈癌中的细胞增殖和凋亡。
Mol Cell Biol. 2021 Sep 24;41(10):e0011521. doi: 10.1128/MCB.00115-21. Epub 2021 Jul 26.
3
CircRNA has_circ_0017109 promotes lung tumor progression via activation of Wnt/β-catenin signaling due to modulating miR-671-5p/FZD4 axis.环状 RNA(circRNA)通过调节 miR-671-5p/FZD4 轴来激活 Wnt/β-连环蛋白信号通路,从而促进肺肿瘤的进展。circRNA 具有 circ_0017109。
BMC Pulm Med. 2022 Nov 24;22(1):443. doi: 10.1186/s12890-022-02209-2.
4
Circ_0075960 targets the miR-202-5p/CTNND1 axis to promote the growth and migration of endometrial carcinoma cells via regulating Wnt/β-catenin signaling activity.环状 RNA 0075960 通过靶向 miR-202-5p/CTNND1 轴调控 Wnt/β-catenin 信号通路活性促进子宫内膜癌细胞的生长和迁移。
J Gynecol Oncol. 2023 Jan;34(1):e11. doi: 10.3802/jgo.2023.34.e11. Epub 2022 Nov 14.
5
Circ_0067934 promotes non-small cell lung cancer development by regulating miR-1182/KLF8 axis and activating Wnt/β-catenin pathway.环状 RNA 0067934 通过调控 miR-1182/KLF8 轴和激活 Wnt/β-连环蛋白通路促进非小细胞肺癌的发展。
Biomed Pharmacother. 2020 Sep;129:110461. doi: 10.1016/j.biopha.2020.110461. Epub 2020 Jul 16.
6
Downregulation of Circ-CEP128 Enhances the Paclitaxel Sensitivity of Cervical Cancer Through Regulating miR-432-5p/MCL1.环状 RNA 细胞外囊泡蛋白 128 通过调控 miR-432-5p/MCL1 下调增强紫杉醇对宫颈癌的敏感性。
Biochem Genet. 2022 Dec;60(6):2346-2363. doi: 10.1007/s10528-022-10201-y. Epub 2022 Apr 7.
7
Knockdown of circ_0084043 suppresses the development of human melanoma cells through miR-429/tribbles homolog 2 axis and Wnt/β-catenin pathway.circ_0084043 的敲低通过 miR-429/TRIB3 同源物 2 轴和 Wnt/β-连环蛋白途径抑制人黑素瘤细胞的发展。
Life Sci. 2020 Feb 15;243:117323. doi: 10.1016/j.lfs.2020.117323. Epub 2020 Jan 15.
8
Circ_CLIP2 promotes glioma progression through targeting the miR-195-5p/HMGB3 axis.环状 RNA CLIP2 通过靶向 miR-195-5p/HMGB3 轴促进胶质瘤进展。
J Neurooncol. 2021 Sep;154(2):131-144. doi: 10.1007/s11060-021-03814-7. Epub 2021 Aug 6.
9
Circular RNA circ-FAM158A promotes retinoblastoma progression by regulating miR-138-5p/SLC7A5 axis.环状 RNA circ-FAM158A 通过调控 miR-138-5p/SLC7A5 轴促进视网膜母细胞瘤的进展。
Exp Eye Res. 2021 Oct;211:108650. doi: 10.1016/j.exer.2021.108650. Epub 2021 Jun 5.
10
Circ_0003732 promotes osteosarcoma progression through regulating miR-377-3p/CPEB1 axis and Wnt/β-catenin signaling pathway.环状 RNA 0003732 通过调控 miR-377-3p/CPEB1 轴和 Wnt/β-连环蛋白信号通路促进骨肉瘤进展。
Anticancer Drugs. 2022 Jan 1;33(1):e299-e310. doi: 10.1097/CAD.0000000000001206.

引用本文的文献

1
The multifaceted role of microRNAs in colorectal cancer: pathogenesis and therapeutic implications.微小RNA在结直肠癌中的多方面作用:发病机制及治疗意义
Noncoding RNA Res. 2025 May 23;14:65-95. doi: 10.1016/j.ncrna.2025.05.012. eCollection 2025 Oct.
2
Analysis of miR-497/195 cluster identifies new therapeutic targets in cervical cancer.分析 miR-497/195 簇鉴定宫颈癌的新治疗靶点。
BMC Res Notes. 2024 Aug 2;17(1):217. doi: 10.1186/s13104-024-06876-8.
3
Roles of circRNAs in the progression of colorectal cancer: novel strategies for detection and therapy.

本文引用的文献

1
TMED3 Promotes Proliferation and Migration in Breast Cancer Cells by Activating Wnt/β-Catenin Signaling.TMED3通过激活Wnt/β-连环蛋白信号通路促进乳腺癌细胞的增殖和迁移。
Onco Targets Ther. 2020 Jun 19;13:5819-5830. doi: 10.2147/OTT.S250766. eCollection 2020.
2
Circ_0058124 Upregulates MAPK1 Expression to Promote Proliferation, Metastasis and Metabolic Abilities in Thyroid Cancer Through Sponging miR-940.Circ_0058124通过靶向miR-940上调MAPK1表达促进甲状腺癌的增殖、转移和代谢能力。
Onco Targets Ther. 2020 Feb 19;13:1569-1581. doi: 10.2147/OTT.S237307. eCollection 2020.
3
MiR-195-5p Inhibits Proliferation and Induces Apoptosis of Non-Small Cell Lung Cancer Cells by Targeting CEP55.
环状 RNA 在结直肠癌进展中的作用:检测和治疗的新策略。
Cancer Gene Ther. 2024 Jun;31(6):831-841. doi: 10.1038/s41417-024-00739-x. Epub 2024 Feb 9.
4
Hypoxia mediates immune escape of pancreatic cancer cells by affecting miR-1275/AXIN2 in natural killer cells.缺氧通过影响自然杀伤细胞中的 miR-1275/AXIN2 来介导胰腺癌细胞的免疫逃逸。
Front Immunol. 2023 Nov 15;14:1271603. doi: 10.3389/fimmu.2023.1271603. eCollection 2023.
5
Hsa_circ_0001278 Facilitates Colorectal Cancer Progression Sponging miR-338-5p and Regulating AMOTL1 Expression.Hsa_circ_0001278通过吸附miR-338-5p并调节AMOTL1表达促进结直肠癌进展。
Comb Chem High Throughput Screen. 2025;28(1):99-109. doi: 10.2174/0113862073265207231108052536.
6
Reveal the potential molecular mechanism of circRNA regulating immune-related mRNA through sponge miRNA in the occurrence and immune regulation of papillary thyroid cancer.揭示 circRNA 通过海绵 miRNA 调节免疫相关 mRNA 在甲状腺乳头状癌发生和免疫调节中的潜在分子机制。
Ann Med. 2023;55(2):2244515. doi: 10.1080/07853890.2023.2244515.
7
Knockdown of circEXOC6 inhibits cell progression and glycolysis by sponging miR-433-3p and mediating FZD6 in glioma.敲低circEXOC6通过吸附miR-433-3p并介导FZD6抑制胶质瘤细胞的进展和糖酵解。
Transl Neurosci. 2023 Aug 2;14(1):20220294. doi: 10.1515/tnsci-2022-0294. eCollection 2023 Jan 1.
8
Colorectal cancer-secreted exosomal circ_001422 plays a role in regulating KDR expression and activating mTOR signaling in endothelial cells by targeting miR-195-5p.结直肠癌分泌的外泌体 circ_001422 通过靶向 miR-195-5p 调控内皮细胞中 KDR 的表达并激活 mTOR 信号通路。
J Cancer Res Clin Oncol. 2023 Oct;149(13):12227-12240. doi: 10.1007/s00432-023-05095-1. Epub 2023 Jul 11.
9
CircRNA RNA hsa_circ_0008234 Promotes Colon Cancer Progression by Regulating the miR-338-3p/ETS1 Axis and PI3K/AKT/mTOR Signaling.环状RNA hsa_circ_0008234通过调控miR-338-3p/ETS1轴和PI3K/AKT/mTOR信号通路促进结肠癌进展。
Cancers (Basel). 2023 Mar 30;15(7):2068. doi: 10.3390/cancers15072068.
10
Integrated omics analysis reveals the epigenetic mechanism of visceral hypersensitivity in IBS-D.综合组学分析揭示腹泻型肠易激综合征内脏高敏感性的表观遗传机制。
Front Pharmacol. 2023 Mar 16;14:1062630. doi: 10.3389/fphar.2023.1062630. eCollection 2023.
微小RNA-195-5p通过靶向中心体蛋白55抑制非小细胞肺癌细胞的增殖并诱导其凋亡。
Onco Targets Ther. 2019 Dec 24;12:11465-11474. doi: 10.2147/OTT.S226921. eCollection 2019.
4
Jiawei Yanghe decoction ameliorates cartilage degradation in vitro and vivo via Wnt/β-catenin signaling pathway.加味羊藿地黄汤通过 Wnt/β-连环蛋白信号通路改善软骨降解的体内外研究
Biomed Pharmacother. 2020 Feb;122:109708. doi: 10.1016/j.biopha.2019.109708. Epub 2019 Dec 30.
5
LncRNA LINC00662 promotes colon cancer tumor growth and metastasis by competitively binding with miR-340-5p to regulate CLDN8/IL22 co-expression and activating ERK signaling pathway.长链非编码 RNA LINC00662 通过竞争性结合 miR-340-5p 来调节 CLDN8/IL22 的共表达并激活 ERK 信号通路,从而促进结肠癌肿瘤生长和转移。
J Exp Clin Cancer Res. 2020 Jan 3;39(1):5. doi: 10.1186/s13046-019-1510-7.
6
Overexpression of miR-671-5p indicates a poor prognosis in colon cancer and accelerates proliferation, migration, and invasion of colon cancer cells.miR-671-5p的过表达表明结肠癌预后不良,并加速结肠癌细胞的增殖、迁移和侵袭。
Onco Targets Ther. 2019 Aug 22;12:6865-6873. doi: 10.2147/OTT.S219421. eCollection 2019.
7
Exosome circ_0044516 promotes prostate cancer cell proliferation and metastasis as a potential biomarker.外泌体 circ_0044516 可作为一种潜在的生物标志物促进前列腺癌细胞的增殖和转移。
J Cell Biochem. 2020 Mar;121(3):2118-2126. doi: 10.1002/jcb.28239. Epub 2019 Oct 17.
8
A circRNA signature predicts postoperative recurrence in stage II/III colon cancer.环状 RNA 特征可预测 II/III 期结肠癌术后复发。
EMBO Mol Med. 2019 Oct;11(10):e10168. doi: 10.15252/emmm.201810168. Epub 2019 Sep 2.
9
Hsa_circ_101555 functions as a competing endogenous RNA of miR-597-5p to promote colorectal cancer progression.Hsa_circ_101555 作为 miR-597-5p 的竞争性内源性 RNA 促进结直肠癌进展。
Oncogene. 2019 Aug;38(32):6017-6034. doi: 10.1038/s41388-019-0857-8. Epub 2019 Jul 12.
10
A novel protein encoded by a circular RNA circPPP1R12A promotes tumor pathogenesis and metastasis of colon cancer via Hippo-YAP signaling.环状 RNA circPPP1R12A 编码的一种新型蛋白通过 Hippo-YAP 信号通路促进结肠癌的发病和转移。
Mol Cancer. 2019 Mar 29;18(1):47. doi: 10.1186/s12943-019-1010-6.