Suppr超能文献

钙/钙调蛋白依赖性蛋白激酶激酶 2 调节肿瘤诱导的髓系来源的抑制细胞的扩增。

Calcium/Calmodulin Dependent Protein Kinase Kinase 2 Regulates the Expansion of Tumor-Induced Myeloid-Derived Suppressor Cells.

机构信息

Division of Hematological Malignancies and Cellular Therapy, Department of Medicine, Duke University Medical Center, Durham, NC, United States.

Duke University Nicholas School of the Environment, Durham, NC, United States.

出版信息

Front Immunol. 2021 Oct 12;12:754083. doi: 10.3389/fimmu.2021.754083. eCollection 2021.

Abstract

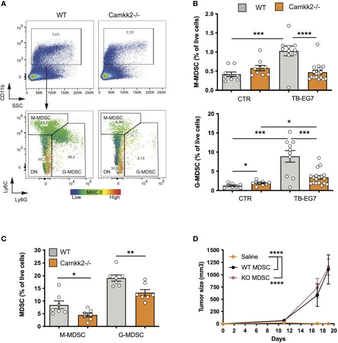
Myeloid-derived suppressor cells (MDSCs) are a hetero geneous group of cells, which can suppress the immune response, promote tumor progression and impair the efficacy of immunotherapies. Consequently, the pharmacological targeting of MDSC is emerging as a new immunotherapeutic strategy to stimulate the natural anti-tumor immune response and potentiate the efficacy of immunotherapies. Herein, we leveraged genetically modified models and a small molecule inhibitor to validate Calcium-Calmodulin Kinase Kinase 2 (CaMKK2) as a druggable target to control MDSC accumulation in tumor-bearing mice. The results indicated that deletion of CaMKK2 in the host attenuated the growth of engrafted tumor cells, and this phenomenon was associated with increased antitumor T cell response and decreased accumulation of MDSC. The adoptive transfer of MDSC was sufficient to restore the ability of the tumor to grow in mice, confirming the key role of MDSC in the mechanism of tumor rejection. studies indicated that blocking of CaMKK2 is sufficient to impair the yield of MDSC. Surprisingly, MDSC generated from bone marrow cells also showed a higher ability to terminally differentiate toward more immunogenic cell types (e.g inflammatory macrophages and dendritic cells) compared to wild type (WT). Higher intracellular levels of reactive oxygen species (ROS) accumulated in MDSC, increasing their susceptibility to apoptosis and promoting their terminal differentiation toward more mature myeloid cells. Mechanistic studies indicated that AMP-activated protein kinase (AMPK), which is a known CaMKK2 proximal target controlling the oxidative stress response, fine-tunes ROS accumulation in MDSC. Accordingly, failure to activate the CaMKK2-AMPK axis can account for the elevated ROS levels in MDSC. These results highlight CaMKK2 as an important regulator of the MDSC lifecycle, identifying this kinase as a new druggable target to restrain MDSC expansion and enhance the efficacy of anti-tumor immunotherapy.

摘要

髓系来源的抑制细胞 (MDSC) 是一组异质性细胞,可抑制免疫反应、促进肿瘤进展并损害免疫疗法的疗效。因此,针对 MDSC 的药理学靶向已成为一种新的免疫治疗策略,以刺激天然抗肿瘤免疫反应并增强免疫疗法的疗效。在此,我们利用基因修饰模型和小分子抑制剂来验证钙调蛋白激酶激酶 2 (CaMKK2) 作为一种可靶向药物的靶点,以控制荷瘤小鼠中 MDSC 的积累。结果表明,宿主中 CaMKK2 的缺失减弱了植入肿瘤细胞的生长,这一现象与抗肿瘤 T 细胞反应的增加和 MDSC 积累的减少有关。MDSC 的过继转移足以恢复肿瘤在小鼠中生长的能力,证实了 MDSC 在肿瘤排斥机制中的关键作用。此外,研究表明阻断 CaMKK2 足以损害 MDSC 的产量。令人惊讶的是,与野生型 (WT) 相比,源自 骨髓细胞的 MDSC 也表现出更高的终末分化为更具免疫原性细胞类型(例如炎症巨噬细胞和树突状细胞)的能力。细胞内活性氧 (ROS) 水平升高在 MDSC 中积累,增加了它们对凋亡的敏感性,并促进了它们向更成熟的髓样细胞的终末分化。机制研究表明,AMP 激活的蛋白激酶 (AMPK),作为一种已知的 CaMKK2 近端靶点,可控制氧化应激反应,精细调节 MDSC 中的 ROS 积累。因此,不能激活 CaMKK2-AMPK 轴可以解释 MDSC 中升高的 ROS 水平。这些结果强调了 CaMKK2 作为 MDSC 生命周期的重要调节剂,确定该激酶为一种新的可靶向药物靶点,以限制 MDSC 扩增并增强抗肿瘤免疫疗法的疗效。

https://cdn.ncbi.nlm.nih.gov/pmc/blobs/f286/8546266/a086fd78d62d/fimmu-12-754083-g001.jpg

文献AI研究员

20分钟写一篇综述,助力文献阅读效率提升50倍。

立即体验

用中文搜PubMed

大模型驱动的PubMed中文搜索引擎

马上搜索

文档翻译

学术文献翻译模型,支持多种主流文档格式。

立即体验