Suppr超能文献

小蛋白富集改善了对小开放阅读框编码多肽的蛋白质组学检测。

Small Protein Enrichment Improves Proteomics Detection of sORF Encoded Polypeptides.

作者信息

Fijalkowski Igor, Peeters Marlies K R, Van Damme Petra

机构信息

iRIP Unit, Laboratory of Microbiology, Department of Biochemistry and Microbiology, Ghent University, Gent, Belgium.

BioBix, Department of Data Analysis and Mathematical Modelling, Ghent University, Gent, Belgium.

出版信息

Front Genet. 2021 Oct 15;12:713400. doi: 10.3389/fgene.2021.713400. eCollection 2021.

Abstract

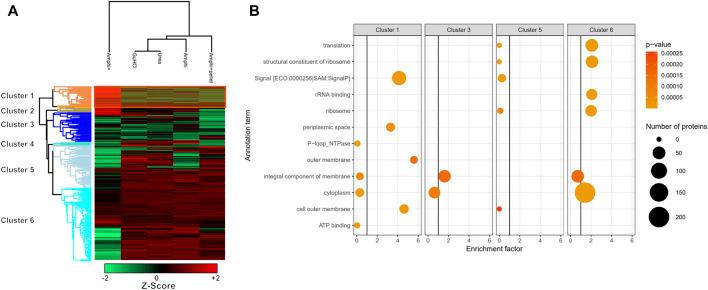
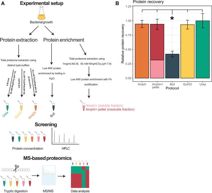
With the rapid growth in the number of sequenced genomes, genome annotation efforts became almost exclusively reliant on automated pipelines. Despite their unquestionable utility, these methods have been shown to underestimate the true complexity of the studied genomes, with small open reading frames (sORFs; ORFs typically considered shorter than 300 nucleotides) and, in consequence, their protein products (sORF encoded polypeptides or SEPs) being the primary example of a poorly annotated and highly underexplored class of genomic elements. With the advent of advanced translatomics such as ribosome profiling, reannotation efforts have progressed a great deal in providing translation evidence for numerous, previously unannotated sORFs. However, proteomics validation of these riboproteogenomics discoveries remains challenging due to their short length and often highly variable physiochemical properties. In this work we evaluate and compare tailored, yet easily adaptable, protein extraction methodologies for their efficacy in the extraction and concomitantly proteomics detection of SEPs expressed in the prokaryotic model pathogen (). Further, an optimized protocol for the enrichment and efficient detection of SEPs making use of the of amphipathic polymer amphipol A8-35 and relying on differential peptide vs. protein solubility was developed and compared with global extraction methods making use of chaotropic agents. Given the versatile biological functions SEPs have been shown to exert, this work provides an accessible protocol for proteomics exploration of this fascinating class of small proteins.

摘要

随着测序基因组数量的迅速增长,基因组注释工作几乎完全依赖于自动化流程。尽管这些方法具有毋庸置疑的实用性,但已证明它们低估了所研究基因组的真正复杂性,小开放阅读框(sORFs;通常认为长度小于300个核苷酸的开放阅读框)以及其蛋白质产物(sORF编码的多肽或SEPs)就是注释不佳且研究严重不足的一类基因组元件的主要例子。随着核糖体谱分析等先进翻译组学技术的出现,重新注释工作在为众多先前未注释的sORFs提供翻译证据方面取得了很大进展。然而,由于这些核糖体蛋白质基因组学发现的长度较短且理化性质通常高度可变,对其进行蛋白质组学验证仍然具有挑战性。在这项工作中,我们评估并比较了定制的、但易于调整的蛋白质提取方法在提取原核模式病原体(此处原文缺失具体病原体名称)中表达的SEPs以及随之进行蛋白质组学检测方面的效果。此外,还开发了一种利用两亲聚合物A8 - 35并基于肽与蛋白质溶解度差异来富集和有效检测SEPs的优化方案,并将其与使用离液剂的全局提取方法进行了比较。鉴于已证明SEPs具有多种生物学功能,这项工作为探索这类迷人的小蛋白质提供了一种可行的蛋白质组学方案。

https://cdn.ncbi.nlm.nih.gov/pmc/blobs/e3af/8554064/9b86ecda5518/fgene-12-713400-g001.jpg

文献AI研究员

20分钟写一篇综述,助力文献阅读效率提升50倍。

立即体验

用中文搜PubMed

大模型驱动的PubMed中文搜索引擎

马上搜索

文档翻译

学术文献翻译模型,支持多种主流文档格式。

立即体验