Hou Jing, Cheng Jigan, Dai ZeHua, Wei Na, Chen Huan, Wang Shu, Dai Min, Li Leilei, Wang Hua, Ni Qing
Department of Breast Surgery, Guizhou Provincial People's Hospital, Guiyang, China.
Department of Clinical Medicine, Guizhou Medical University, Guiyang, China.
Front Cell Dev Biol. 2021 Oct 15;9:731086. doi: 10.3389/fcell.2021.731086. eCollection 2021.
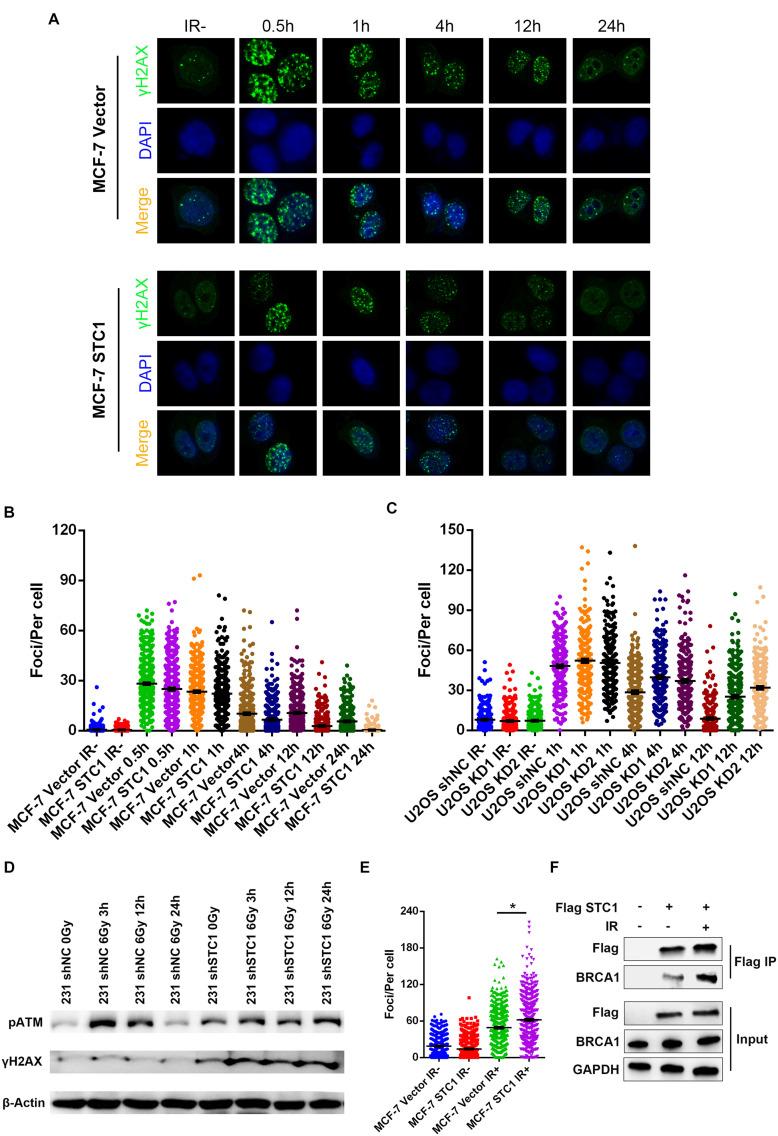
Stanniocalcin-1 (STC1) is a glycoprotein hormone whose abnormal expression has been reported to be associated with a variety of tumors, but its function in breast cancer is not well understood. Through modulation of STC1 expression in different breast cancer cell lines, our study found that STC1 could promote the proliferation and growth of breast cancer cells and promote metastasis. Furthermore, STC1 reduced apoptosis induction by irradiation. We also found that STC1 could promote a homologous recombination-mediated DNA damage repair by recruiting BRCA1 to sites of damage. Moreover, STC1 silencing sensitized breast cancer cells to treatment with irradiation (IR), olaparib, or cisplatin . In clinical settings, the serum concentration of STC1 was higher in breast cancer patients than in healthy women, as detected by enzyme-linked immunosorbent assay (ELISA). In addition, immunohistochemical staining of breast cancer specimens showed that a high expression of STC1 was negatively correlated with recurrence-free survival in breast cancer, indicating that STC1 expression could be used as a predictive marker for a poor prognosis in breast cancer. All these findings indicate that STC1 promotes breast cancer tumorigenesis and that breast cancers with a high level of STC1 are more resistant to treatment, probably through homologous recombination (HR) promotion. Furthermore, combining STC1 inhibition and DNA damage-inducing drugs may be a novel approach to improve the survival of patients with STC1-expressing breast cancer.
鲽源钙素-1(STC1)是一种糖蛋白激素,据报道其异常表达与多种肿瘤相关,但其在乳腺癌中的功能尚不清楚。通过调节不同乳腺癌细胞系中STC1的表达,我们的研究发现STC1可促进乳腺癌细胞的增殖和生长,并促进转移。此外,STC1可减少辐射诱导的细胞凋亡。我们还发现STC1可通过将BRCA1募集到损伤部位来促进同源重组介导的DNA损伤修复。此外,STC1沉默使乳腺癌细胞对辐射(IR)、奥拉帕利或顺铂治疗敏感。在临床环境中,通过酶联免疫吸附测定(ELISA)检测发现,乳腺癌患者血清中STC1的浓度高于健康女性。此外,乳腺癌标本的免疫组织化学染色显示,STC1的高表达与乳腺癌无复发生存期呈负相关,这表明STC1表达可作为乳腺癌预后不良的预测标志物。所有这些发现表明,STC1促进乳腺癌的发生,并且STC1水平高的乳腺癌对治疗更具抗性,可能是通过促进同源重组(HR)。此外,联合抑制STC1和诱导DNA损伤的药物可能是提高表达STC1的乳腺癌患者生存率的一种新方法。