Suppr超能文献

胰腺星状细胞中IL-17B/RB的激活促进胰腺癌的代谢和生长。

IL-17B/RB Activation in Pancreatic Stellate Cells Promotes Pancreatic Cancer Metabolism and Growth.

作者信息

Li Jiahui, Wu Xiaolin, Schiffmann Lars, MacVicar Thomas, Zhou Chenghui, Wang Zhefang, Li Dai, Camacho Oscar Velazquez, Heuchel Reiner, Odenthal Margarete, Hillmer Axel, Quaas Alexander, Zhao Yue, Bruns Christiane J, Popp Felix C

机构信息

Department of General, Visceral, Tumor and Transplantation Surgery, University Hospital Cologne, Kerpener Straße 62, 50937 Cologne, Germany.

Max-Planck-Institute for Biology of Ageing, 50931 Cologne, Germany.

出版信息

Cancers (Basel). 2021 Oct 24;13(21):5338. doi: 10.3390/cancers13215338.

Abstract

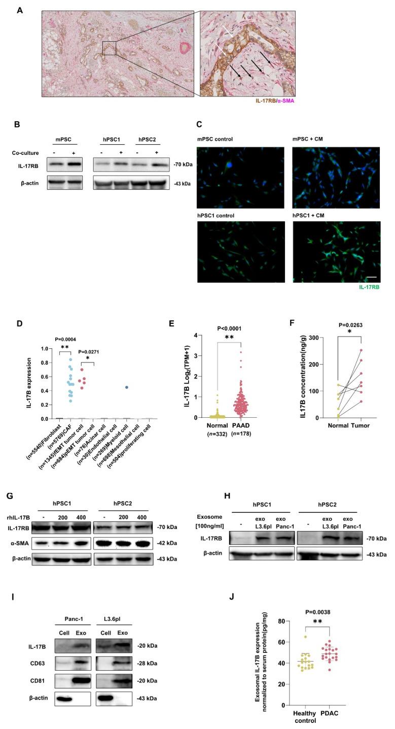
In pancreatic ductal adenocarcinoma (PDAC), the tumor stroma constitutes most of the cell mass and contributes to therapy resistance and progression. Here we show a hitherto unknown metabolic cooperation between pancreatic stellate cells (PSCs) and tumor cells through Interleukin 17B/Interleukin 17B receptor (IL-17B/IL-17RB) signaling. Tumor-derived IL-17B carrying extracellular vesicles (EVs) activated stromal PSCs and induced the expression of IL-17RB. PSCs increased oxidative phosphorylation while reducing mitochondrial turnover. PSCs activated tumor cells in a feedback loop. Tumor cells subsequently increased oxidative phosphorylation and decreased glycolysis partially via IL-6. In vivo, IL-17RB overexpression in PSCs accelerated tumor growth in a co-injection xenograft mouse model. Our results demonstrate a tumor-to-stroma feedback loop increasing tumor metabolism to accelerate tumor growth under optimal nutritional conditions.

摘要

在胰腺导管腺癌(PDAC)中,肿瘤基质构成了大部分细胞团,并导致治疗抗性和疾病进展。在此,我们展示了胰腺星状细胞(PSC)与肿瘤细胞之间通过白细胞介素17B/白细胞介素17B受体(IL-17B/IL-17RB)信号传导的一种前所未知的代谢合作。肿瘤来源的携带细胞外囊泡(EV)的IL-17B激活了基质PSC,并诱导了IL-17RB的表达。PSC增加了氧化磷酸化,同时减少了线粒体更新。PSC在一个反馈回路中激活肿瘤细胞。肿瘤细胞随后部分通过IL-6增加了氧化磷酸化并减少了糖酵解。在体内,PSC中IL-17RB的过表达在共注射异种移植小鼠模型中加速了肿瘤生长。我们的结果证明了一个肿瘤到基质的反馈回路,该回路在最佳营养条件下增加肿瘤代谢以加速肿瘤生长。

https://cdn.ncbi.nlm.nih.gov/pmc/blobs/e28d/8611647/f7eca6b05897/cancers-13-05338-g001.jpg

文献AI研究员

20分钟写一篇综述,助力文献阅读效率提升50倍。

立即体验

用中文搜PubMed

大模型驱动的PubMed中文搜索引擎

马上搜索

文档翻译

学术文献翻译模型,支持多种主流文档格式。

立即体验