Suppr超能文献

连锁超基因是蚂蚁中雌雄性别比例和社会组织分裂的基础。

Linked supergenes underlie split sex ratio and social organization in an ant.

机构信息

Department of Evolution, Ecology and Organismal Biology, University of California, Riverside, CA 92521.

Department of Entomology, University of California, Riverside, CA 92521.

出版信息

Proc Natl Acad Sci U S A. 2021 Nov 16;118(46). doi: 10.1073/pnas.2101427118.

Abstract

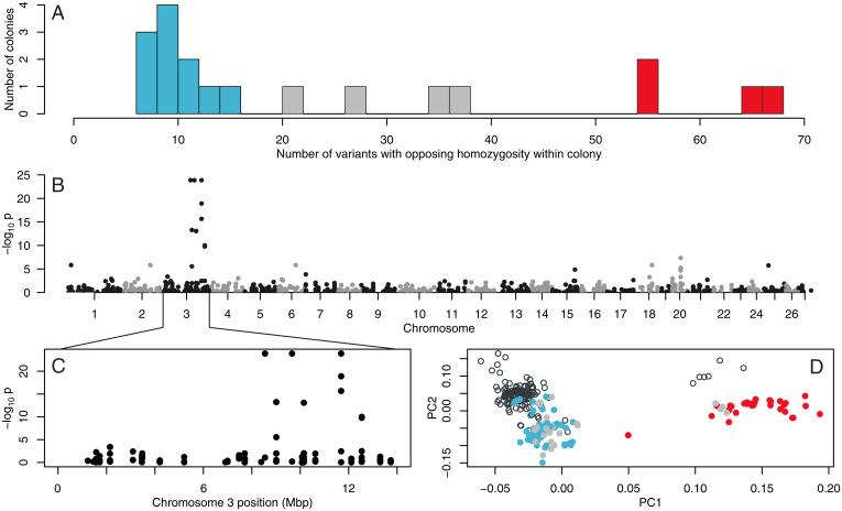
Sexually reproducing organisms usually invest equally in male and female offspring. Deviations from this pattern have led researchers to new discoveries in the study of parent-offspring conflict, genomic conflict, and cooperative breeding. Some social insect species exhibit the unusual population-level pattern of split sex ratio, wherein some colonies specialize in the production of future queens and others specialize in the production of males. Theoretical work predicted that worker control of sex ratio and variation in relatedness asymmetry among colonies would cause each colony to specialize in the production of one sex. While some empirical tests supported theoretical predictions, others deviated from them, leaving many questions about how split sex ratio emerges. One factor yet to be investigated is whether colony sex ratio may be influenced by the genotypes of queens or workers. Here, we sequence the genomes of 138 workers from 34 male-producing and 34 gyne-producing colonies to determine whether split sex ratio is under genetic control. We identify a supergene spanning 5.5 Mbp that is closely associated with sex allocation in this system. Strikingly, this supergene is adjacent to another supergene spanning 5 Mbp that is associated with variation in colony queen number. We identify a similar pattern in a second related species, The discovery that split sex ratio is determined, at least in part, by a supergene in two species opens future research on the evolutionary drivers of split sex ratio.

摘要

有性繁殖的生物通常会平等地投资于雄性和雌性后代。这种模式的偏差导致了在亲代-后代冲突、基因组冲突和合作繁殖方面的新发现。一些社会性昆虫物种表现出不寻常的群体水平的性别比例分裂模式,其中一些群体专门生产未来的女王,而另一些群体专门生产雄性。理论工作预测,工蜂对性别比例的控制以及群体之间亲缘关系不对称性的变化将导致每个群体专门生产一种性别。虽然一些实证测试支持了理论预测,但其他测试则偏离了这些预测,留下了许多关于性别比例分裂如何出现的问题。一个尚未被调查的因素是,群体的性别比例是否可能受到女王或工蜂的基因型的影响。在这里,我们对来自 34 个雄性产生和 34 个雌性产生的群体的 138 个工蜂的基因组进行测序,以确定性别分配是否受到遗传控制。我们确定了一个跨越 5.5 Mbp 的超级基因,该基因与该系统中的性别分配密切相关。引人注目的是,这个超级基因与另一个跨越 5 Mbp 的超级基因相邻,后者与群体女王数量的变化有关。我们在第二个相关物种中也发现了类似的模式。这一发现表明,至少在两个物种中,性别比例的分裂部分是由一个超级基因决定的,这为进一步研究性别比例分裂的进化驱动因素打开了大门。

https://cdn.ncbi.nlm.nih.gov/pmc/blobs/8f2c/8609651/31ccaae0f9d6/pnas.202101427fig01.jpg

文献检索

告别复杂PubMed语法,用中文像聊天一样搜索,搜遍4000万医学文献。AI智能推荐,让科研检索更轻松。

立即免费搜索

文件翻译

保留排版,准确专业,支持PDF/Word/PPT等文件格式,支持 12+语言互译。

免费翻译文档

深度研究

AI帮你快速写综述,25分钟生成高质量综述,智能提取关键信息,辅助科研写作。

立即免费体验