• 文献检索
  • 文档翻译
  • 深度研究
  • 学术资讯
  • Suppr Zotero 插件Zotero 插件
  • 邀请有礼
  • 套餐&价格
  • 历史记录
应用&插件
Suppr Zotero 插件Zotero 插件浏览器插件Mac 客户端Windows 客户端微信小程序
定价
高级版会员购买积分包购买API积分包
服务
文献检索文档翻译深度研究API 文档MCP 服务
关于我们
关于 Suppr公司介绍联系我们用户协议隐私条款
关注我们

Suppr 超能文献

核心技术专利:CN118964589B侵权必究
粤ICP备2023148730 号-1Suppr @ 2026

文献检索

告别复杂PubMed语法,用中文像聊天一样搜索,搜遍4000万医学文献。AI智能推荐,让科研检索更轻松。

立即免费搜索

文件翻译

保留排版,准确专业,支持PDF/Word/PPT等文件格式,支持 12+语言互译。

免费翻译文档

深度研究

AI帮你快速写综述,25分钟生成高质量综述,智能提取关键信息,辅助科研写作。

立即免费体验

非洲爪蟾 Xenopus laevis 中一个小的、新进化的、W 染色体特异性基因组区域的功能剖析和组装。

Functional dissection and assembly of a small, newly evolved, W chromosome-specific genomic region of the African clawed frog Xenopus laevis.

机构信息

Biology Department, McMaster University, Hamilton, Ontario, Canada.

Department of Botany and Plant Pathology, Oregon State University, Corvallis, Oregon, United States of America.

出版信息

PLoS Genet. 2023 Oct 4;19(10):e1010990. doi: 10.1371/journal.pgen.1010990. eCollection 2023 Oct.

DOI:10.1371/journal.pgen.1010990
PMID:37792893
原文链接:https://pmc.ncbi.nlm.nih.gov/articles/PMC10578606/
Abstract

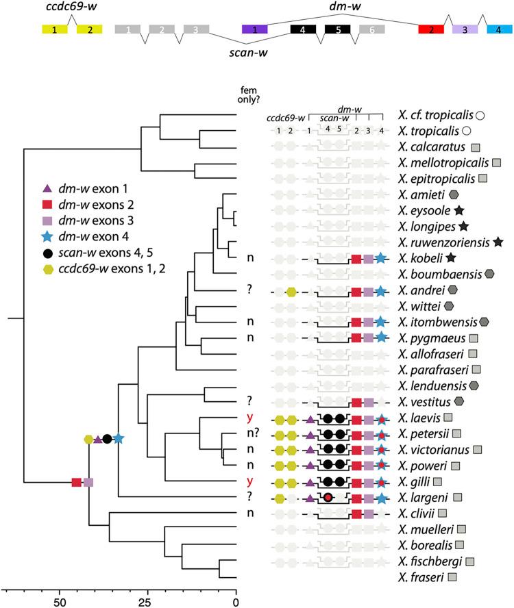
Genetic triggers for sex determination are frequently co-inherited with other linked genes that may also influence one or more sex-specific phenotypes. To better understand how sex-limited regions evolve and function, we studied a small W chromosome-specific region of the frog Xenopus laevis that contains only three genes (dm-w, scan-w, ccdc69-w) and that drives female differentiation. Using gene editing, we found that the sex-determining function of this region requires dm-w but that scan-w and ccdc69-w are not essential for viability, female development, or fertility. Analysis of mesonephros+gonad transcriptomes during sexual differentiation illustrates masculinization of the dm-w knockout transcriptome, and identifies mostly non-overlapping sets of differentially expressed genes in separate knockout lines for each of these three W-specific gene compared to wildtype sisters. Capture sequencing of almost all Xenopus species and PCR surveys indicate that the female-determining function of dm-w is present in only a subset of species that carry this gene. These findings map out a dynamic evolutionary history of a newly evolved W chromosome-specific genomic region, whose components have distinctive functions that frequently degraded during Xenopus diversification, and evidence the evolutionary consequences of recombination suppression.

摘要

性别决定的遗传触发因素经常与其他连锁基因共同遗传,这些基因也可能影响一个或多个性别特异性表型。为了更好地了解性别限制区域如何进化和发挥作用,我们研究了青蛙 Xenopus laevis 的一个小的 W 染色体特异性区域,该区域仅包含三个基因(dm-w、scan-w、ccdc69-w),并驱动雌性分化。使用基因编辑,我们发现该区域的性别决定功能需要 dm-w,但 scan-w 和 ccdc69-w 对于生存力、雌性发育或生育能力并非必需。在性分化过程中对中肾+性腺转录组的分析表明,dm-w 敲除转录组的雄性化,并且在每个三个 W 特异性基因的单独敲除系与野生型姐妹相比,确定了大多数非重叠的差异表达基因集。几乎所有 Xenopus 物种的捕获测序和 PCR 调查表明,dm-w 的雌性决定功能仅存在于携带该基因的部分物种中。这些发现描绘了一个新进化的 W 染色体特异性基因组区域的动态进化历史,其组成部分具有独特的功能,在 Xenopus 多样化过程中经常退化,并证明了重组抑制的进化后果。

https://cdn.ncbi.nlm.nih.gov/pmc/blobs/f42a/10578606/92bbda820891/pgen.1010990.g004.jpg
https://cdn.ncbi.nlm.nih.gov/pmc/blobs/f42a/10578606/85754c6f78ed/pgen.1010990.g001.jpg
https://cdn.ncbi.nlm.nih.gov/pmc/blobs/f42a/10578606/e94ec6124cac/pgen.1010990.g002.jpg
https://cdn.ncbi.nlm.nih.gov/pmc/blobs/f42a/10578606/ff33f280914a/pgen.1010990.g003.jpg
https://cdn.ncbi.nlm.nih.gov/pmc/blobs/f42a/10578606/92bbda820891/pgen.1010990.g004.jpg
https://cdn.ncbi.nlm.nih.gov/pmc/blobs/f42a/10578606/85754c6f78ed/pgen.1010990.g001.jpg
https://cdn.ncbi.nlm.nih.gov/pmc/blobs/f42a/10578606/e94ec6124cac/pgen.1010990.g002.jpg
https://cdn.ncbi.nlm.nih.gov/pmc/blobs/f42a/10578606/ff33f280914a/pgen.1010990.g003.jpg
https://cdn.ncbi.nlm.nih.gov/pmc/blobs/f42a/10578606/92bbda820891/pgen.1010990.g004.jpg

相似文献

1
Functional dissection and assembly of a small, newly evolved, W chromosome-specific genomic region of the African clawed frog Xenopus laevis.非洲爪蟾 Xenopus laevis 中一个小的、新进化的、W 染色体特异性基因组区域的功能剖析和组装。
PLoS Genet. 2023 Oct 4;19(10):e1010990. doi: 10.1371/journal.pgen.1010990. eCollection 2023 Oct.
2
Short-Term Memory Impairment短期记忆障碍
3
Drugs for preventing postoperative nausea and vomiting in adults after general anaesthesia: a network meta-analysis.成人全身麻醉后预防术后恶心呕吐的药物:网状Meta分析
Cochrane Database Syst Rev. 2020 Oct 19;10(10):CD012859. doi: 10.1002/14651858.CD012859.pub2.
4
Can a Liquid Biopsy Detect Circulating Tumor DNA With Low-passage Whole-genome Sequencing in Patients With a Sarcoma? A Pilot Evaluation.液体活检能否通过低深度全基因组测序检测肉瘤患者的循环肿瘤DNA?一项初步评估。
Clin Orthop Relat Res. 2025 Jan 1;483(1):39-48. doi: 10.1097/CORR.0000000000003161. Epub 2024 Jun 21.
5
Behavioral interventions to reduce risk for sexual transmission of HIV among men who have sex with men.降低男男性行为者中艾滋病毒性传播风险的行为干预措施。
Cochrane Database Syst Rev. 2008 Jul 16(3):CD001230. doi: 10.1002/14651858.CD001230.pub2.
6
Sexual Harassment and Prevention Training性骚扰与预防培训
7
An Examination of Perceived Stress and Emotion Regulation Challenges as Mediators of Associations Between Camouflaging and Internalizing Symptomatology.作为伪装与内化症状学之间关联的中介因素的感知压力和情绪调节挑战的考察
Autism Adulthood. 2024 Sep 16;6(3):345-361. doi: 10.1089/aut.2022.0121. eCollection 2024 Sep.
8
The genome of Hippophae salicifolia provides new insights into the sexual differentiation of sea buckthorn.柳叶沙棘的基因组为沙棘的性别分化提供了新的见解。
Gigascience. 2025 Jan 6;14. doi: 10.1093/gigascience/giaf046.
9
A cross-species analysis of neuroanatomical covariance sex differences in humans and mice.人类和小鼠神经解剖协方差性别差异的跨物种分析。
Biol Sex Differ. 2025 Jul 1;16(1):47. doi: 10.1186/s13293-025-00728-1.
10
The Black Book of Psychotropic Dosing and Monitoring.《精神药物剂量与监测黑皮书》
Psychopharmacol Bull. 2024 Jul 8;54(3):8-59.

引用本文的文献

1
Rapid Sex Chromosome Turnover in African Clawed Frogs (Xenopus) and the Origins of New Sex Chromosomes.非洲爪蟾(非洲爪蟾属)的性染色体快速更替与新性染色体的起源
Mol Biol Evol. 2024 Dec 5;41(12). doi: 10.1093/molbev/msae234.
2
The Amphibian Genomics Consortium: advancing genomic and genetic resources for amphibian research and conservation.两栖动物基因组联盟:推进基因组和遗传资源,促进两栖动物研究和保护。
BMC Genomics. 2024 Nov 1;25(1):1025. doi: 10.1186/s12864-024-10899-7.
3
The Amphibian Genomics Consortium: advancing genomic and genetic resources for amphibian research and conservation.

本文引用的文献

1
Promoter generation for the chimeric sex-determining gene dm-W in Xenopus frogs.用于非洲爪蟾嵌合性别决定基因 dm-W 的启动子生成。
Genes Genet Syst. 2023 Sep 5;98(2):53-60. doi: 10.1266/ggs.22-00137. Epub 2023 Jun 9.
2
Recurrent neo-sex chromosome evolution in kiwifruit.猕猴桃中反复出现的新性染色体进化
Nat Plants. 2023 Mar;9(3):393-402. doi: 10.1038/s41477-023-01361-9. Epub 2023 Mar 6.
3
Neofunctionalization of a Noncoding Portion of a DNA Transposon in the Coding Region of the Chimerical Sex-Determining Gene dm-W in Xenopus Frogs.
两栖动物基因组学联盟:推进两栖动物研究与保护的基因组和遗传资源。
bioRxiv. 2024 Oct 3:2024.06.27.601086. doi: 10.1101/2024.06.27.601086.
4
A candidate sex determination locus in amphibians which evolved by structural variation between X- and Y-chromosomes.在两栖动物中存在一个候选性别决定基因座,它是通过 X 染色体和 Y 染色体之间的结构变异进化而来的。
Nat Commun. 2024 Jun 5;15(1):4781. doi: 10.1038/s41467-024-49025-2.
DNA 转座子非编码区在非洲爪蟾嵌合性别决定基因 dm-W 编码区的新功能化。
Mol Biol Evol. 2022 Jul 2;39(7). doi: 10.1093/molbev/msac138.
4
Genomic architecture and functional unit of mimicry supergene in female limited Batesian mimic butterflies.雌性限性贝氏拟态蝴蝶模拟超基因的基因组结构和功能单位。
Philos Trans R Soc Lond B Biol Sci. 2022 Aug;377(1856):20210198. doi: 10.1098/rstb.2021.0198. Epub 2022 Jun 13.
5
Y recombination arrest and degeneration in the absence of sexual dimorphism.Y 重组抑制与性二态性缺失导致的退化。
Science. 2022 Feb 11;375(6581):663-666. doi: 10.1126/science.abj1813. Epub 2022 Feb 10.
6
A supergene underlies linked variation in color and morphology in a Holarctic songbird.一个超级基因是极地鸣禽颜色和形态连锁变异的基础。
Nat Commun. 2021 Nov 25;12(1):6833. doi: 10.1038/s41467-021-27173-z.
7
Linked supergenes underlie split sex ratio and social organization in an ant.连锁超基因是蚂蚁中雌雄性别比例和社会组织分裂的基础。
Proc Natl Acad Sci U S A. 2021 Nov 16;118(46). doi: 10.1073/pnas.2101427118.
8
A neutral model for the loss of recombination on sex chromosomes.性染色体重组丢失的中性模型。
Philos Trans R Soc Lond B Biol Sci. 2021 Aug 30;376(1832):20200096. doi: 10.1098/rstb.2020.0096. Epub 2021 Jul 12.
9
Mutation load at a mimicry supergene sheds new light on the evolution of inversion polymorphisms.拟态超级基因的突变负荷为反转多态性的进化提供了新的线索。
Nat Genet. 2021 Mar;53(3):288-293. doi: 10.1038/s41588-020-00771-1. Epub 2021 Jan 25.
10
GENCODE 2021.GENCODE 2021.
Nucleic Acids Res. 2021 Jan 8;49(D1):D916-D923. doi: 10.1093/nar/gkaa1087.