Suppr超能文献

MZF1 通过促进 p16 的转录来介导癌基因诱导的衰老。

MZF1 mediates oncogene-induced senescence by promoting the transcription of p16.

机构信息

Department of Cancer Biology, Comprehensive Cancer Center, Wake Forest Baptist Medical Center, Medical Center Blvd, Winston-, Salem, NC, 27157, USA.

School of Biomedical Informatics, University of Texas Health Science Center at Houston, Houston, TX, 77030, USA.

出版信息

Oncogene. 2022 Jan;41(3):414-426. doi: 10.1038/s41388-021-02110-y. Epub 2021 Nov 12.

Abstract

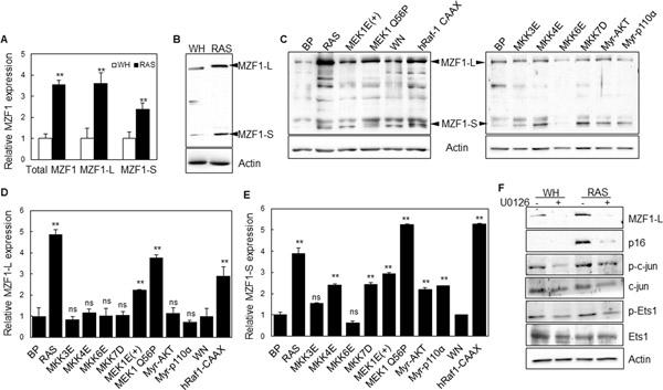
Oncogene induced senescence is a tumor suppressing defense mechanism, in which the cell cycle-dependent protein kinase (CDK) inhibitor p16 (encoded by the CDKN2A gene) plays a key role. We previously reported that a transcriptional co-activator chromodomain helicase DNA binding protein 7 (CHD7) mediates oncogenic ras-induced senescence by inducing transcription of the p16 gene. In the current study, we identified myeloid zinc finger 1 (MZF1) as the transcriptional factor that recruits CHD7 to the p16 promoter, where it mediates oncogenic ras-induced p16 transcription and senescence through CHD7, in primary human cells from multiple origins. Moreover, the expression of MZF1 is induced by oncogenic ras in senescent cells through the c-Jun and Ets1 transcriptional factors upon their activation by the Ras-Raf-1-MEK-ERK signaling pathway. In non-small cell lung cancer (NSCLC) and pancreatic adenocarcinoma (PAAD) where activating ras mutations occur frequently, reduced MZF1 expression is observed in tumors, as compared to corresponding normal tissues, and correlates with poor patient survival. Analysis of single cell RNA-sequencing data from PAAD patients revealed that among the tumor cells with normal RB expression levels, those with reduced levels of MZF1 are more likely to express lower p16 levels. These findings have identified novel signaling components in the pathway that mediates induction of the p16 tumor suppressor and the senescence response, and suggested that MZF1 is a potential tumor suppressor in at least some cancer types, the loss of which contributes to the inactivation of the p16/RB pathway and disruption of senescence in tumor cells with intact RB.

摘要

癌基因诱导的衰老是一种肿瘤抑制防御机制,其中细胞周期依赖性蛋白激酶 (CDK) 抑制剂 p16(由 CDKN2A 基因编码)发挥关键作用。我们之前报道过,转录共激活因子染色质螺旋酶 DNA 结合蛋白 7 (CHD7) 通过诱导 p16 基因的转录,介导致癌 ras 诱导的衰老。在当前的研究中,我们确定了髓系锌指蛋白 1 (MZF1) 作为转录因子,它将 CHD7 募集到 p16 启动子,在那里它通过 CHD7 介导致癌 ras 诱导的 p16 转录和衰老,在来自多个来源的原代人细胞中。此外,致癌 ras 通过 Ras-Raf-1-MEK-ERK 信号通路激活 c-Jun 和 Ets1 转录因子,诱导衰老细胞中 MZF1 的表达。在非小细胞肺癌 (NSCLC) 和胰腺导管腺癌 (PAAD) 中,经常发生激活 ras 的突变,与相应的正常组织相比,肿瘤中观察到 MZF1 表达降低,并且与患者预后不良相关。对 PAAD 患者的单细胞 RNA-seq 数据进行分析表明,在具有正常 RB 表达水平的肿瘤细胞中,那些 MZF1 水平降低的细胞更有可能表达较低水平的 p16。这些发现确定了介导 p16 肿瘤抑制因子和衰老反应诱导的途径中的新信号成分,并表明 MZF1 是至少某些癌症类型中的潜在肿瘤抑制因子,其缺失导致 p16/RB 途径失活和具有完整 RB 的肿瘤细胞衰老中断。

https://cdn.ncbi.nlm.nih.gov/pmc/blobs/97ef/8758531/336b69f4140d/nihms-1752909-f0001.jpg

文献检索

告别复杂PubMed语法,用中文像聊天一样搜索,搜遍4000万医学文献。AI智能推荐,让科研检索更轻松。

立即免费搜索

文件翻译

保留排版,准确专业,支持PDF/Word/PPT等文件格式,支持 12+语言互译。

免费翻译文档

深度研究

AI帮你快速写综述,25分钟生成高质量综述,智能提取关键信息,辅助科研写作。

立即免费体验