Mammalian Genetics Unit, Medical Research Council Harwell Institute, Harwell Campus, Oxfordshire, UK; Centre for Cellular and Molecular Physiology, University of Oxford, Oxford, UK.
Mammalian Genetics Unit, Medical Research Council Harwell Institute, Harwell Campus, Oxfordshire, UK; British Heart Foundation, Centre of Research Excellence, Division of Cardiovascular Medicine, Radcliffe Department of Medicine, John Radcliffe Hospital, University of Oxford, Oxford, UK.
Kidney Int. 2022 Mar;101(3):527-540. doi: 10.1016/j.kint.2021.10.031. Epub 2021 Nov 10.
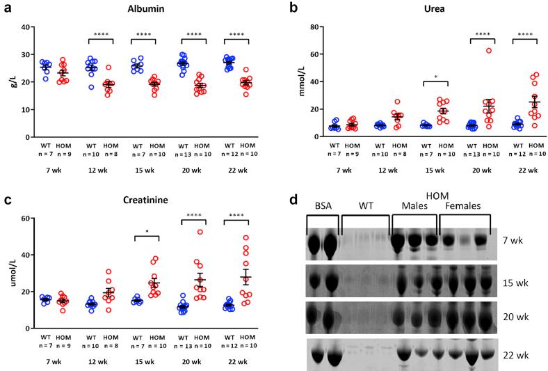
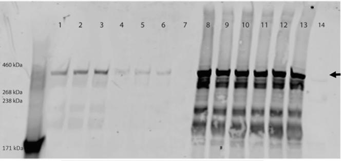
Nephrotic syndrome is characterized by severe proteinuria, hypoalbuminaemia, edema and hyperlipidaemia. Genetic studies of nephrotic syndrome have led to the identification of proteins playing a crucial role in slit diaphragm signaling, regulation of actin cytoskeleton dynamics and cell-matrix interactions. The laminin α5 chain is essential for embryonic development and, in association with laminin β2 and laminin γ1, is a major component of the glomerular basement membrane, a critical component of the glomerular filtration barrier. Mutations in LAMA5 were recently identified in children with nephrotic syndrome. Here, we have identified a novel missense mutation (E884G) in the uncharacterized L4a domain of LAMA5 where homozygous mice develop nephrotic syndrome with severe proteinuria with histological and ultrastructural changes in the glomerulus mimicking the progression seen in most patients. The levels of LAMA5 are reduced in vivo and the assembly of the laminin 521 heterotrimer significantly reduced in vitro. Proteomic analysis of the glomerular extracellular fraction revealed changes in the matrix composition. Importantly, the genetic background of the mice had a significant effect on aspects of disease progression from proteinuria to changes in podocyte morphology. Thus, our novel model will provide insights into pathologic mechanisms of nephrotic syndrome and pathways that influence the response to a dysfunctional glomerular basement membrane that may be important in a range of kidney diseases.
肾病综合征的特征是严重蛋白尿、低白蛋白血症、水肿和高脂血症。肾病综合征的遗传研究导致了对在裂隙隔膜信号转导、肌动蛋白细胞骨架动力学调节和细胞-基质相互作用中起关键作用的蛋白质的鉴定。层粘连蛋白 α5 链对于胚胎发育是必不可少的,并且与层粘连蛋白 β2 和层粘连蛋白 γ1 一起,是肾小球基底膜的主要成分,肾小球滤过屏障的关键组成部分。最近在患有肾病综合征的儿童中发现了 LAMA5 的突变。在这里,我们在 LAMA5 的未表征的 L4a 结构域中鉴定出一种新的错义突变(E884G),纯合子小鼠发展为肾病综合征,表现为严重蛋白尿,并伴有肾小球的组织学和超微结构改变,类似于大多数患者的进展。LAMA5 的水平在体内降低,层粘连蛋白 521 异三聚体的组装在体外显著减少。肾小球细胞外部分的蛋白质组学分析显示基质组成发生变化。重要的是,小鼠的遗传背景对蛋白尿到足细胞形态变化等疾病进展方面有显著影响。因此,我们的新模型将为肾病综合征的病理机制以及影响对功能失调的肾小球基底膜的反应的途径提供深入了解,这可能对一系列肾脏疾病很重要。