• 文献检索
  • 文档翻译
  • 深度研究
  • 学术资讯
  • Suppr Zotero 插件Zotero 插件
  • 邀请有礼
  • 套餐&价格
  • 历史记录
应用&插件
Suppr Zotero 插件Zotero 插件浏览器插件Mac 客户端Windows 客户端微信小程序
定价
高级版会员购买积分包购买API积分包
服务
文献检索文档翻译深度研究API 文档MCP 服务
关于我们
关于 Suppr公司介绍联系我们用户协议隐私条款
关注我们

Suppr 超能文献

核心技术专利:CN118964589B侵权必究
粤ICP备2023148730 号-1Suppr @ 2026

文献检索

告别复杂PubMed语法,用中文像聊天一样搜索,搜遍4000万医学文献。AI智能推荐,让科研检索更轻松。

立即免费搜索

文件翻译

保留排版,准确专业,支持PDF/Word/PPT等文件格式,支持 12+语言互译。

免费翻译文档

深度研究

AI帮你快速写综述,25分钟生成高质量综述,智能提取关键信息,辅助科研写作。

立即免费体验

ERK5-KLF2 信号模块调节干细胞中的早期胚胎基因表达和端粒再生。

An ERK5-KLF2 signalling module regulates early embryonic gene expression and telomere rejuvenation in stem cells.

机构信息

The MRC Protein Phosphorylation and Ubiquitylation Unit, School of Life Sciences, The University of Dundee, Dundee DD1 5EH, U.K.

Departament de Bioquímica i Biologia Molecular and Institut de Neurociències, Universitat Autònoma de Barcelona, Barcelona, Spain.

出版信息

Biochem J. 2021 Dec 10;478(23):4119-4136. doi: 10.1042/BCJ20210646.

DOI:10.1042/BCJ20210646
PMID:34780645
原文链接:https://pmc.ncbi.nlm.nih.gov/articles/PMC8718266/
Abstract

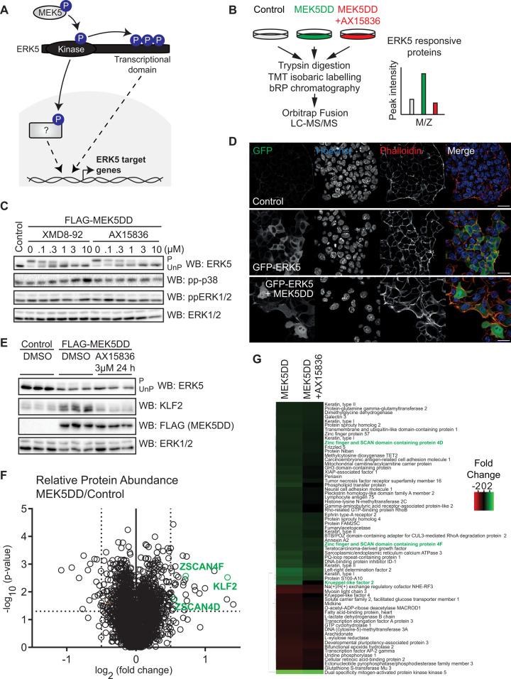
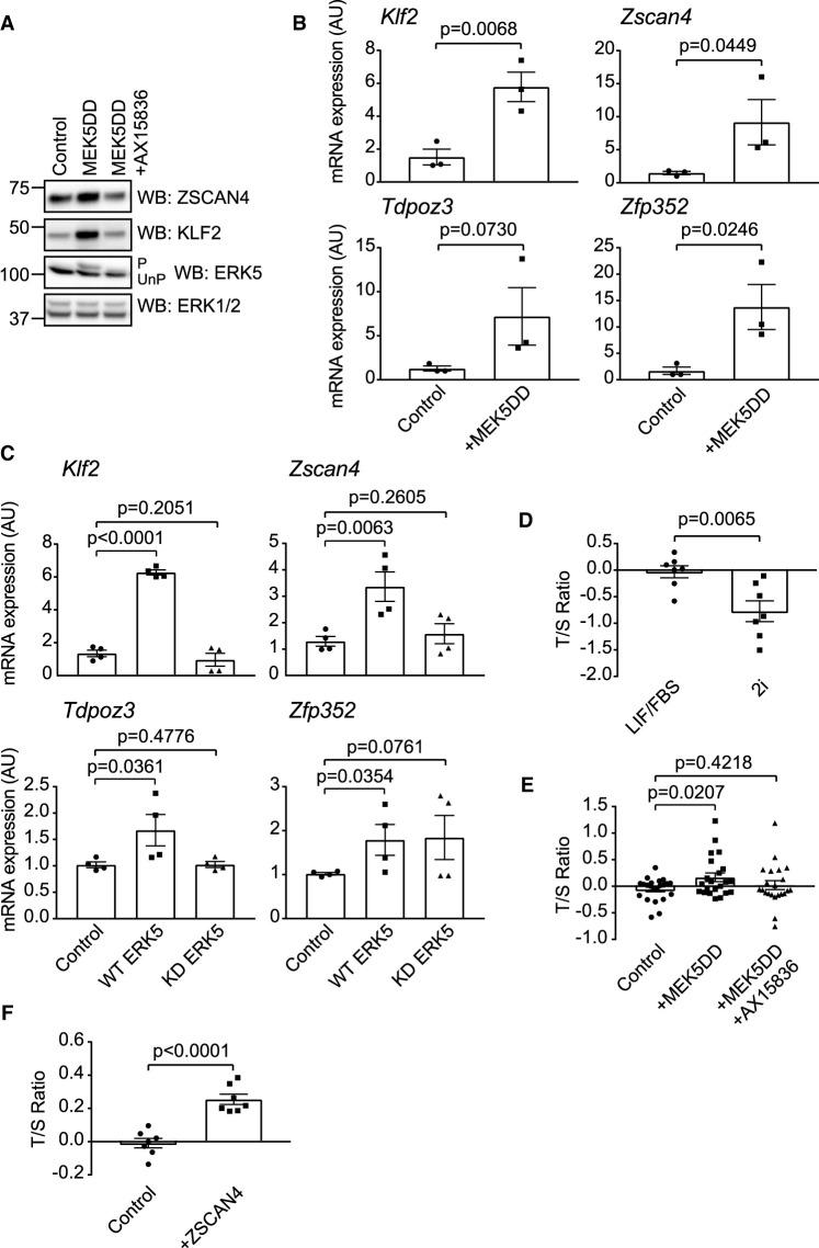
The ERK5 MAP kinase signalling pathway drives transcription of naïve pluripotency genes in mouse Embryonic Stem Cells (mESCs). However, how ERK5 impacts on other aspects of mESC biology has not been investigated. Here, we employ quantitative proteomic profiling to identify proteins whose expression is regulated by the ERK5 pathway in mESCs. This reveals a function for ERK5 signalling in regulating dynamically expressed early embryonic 2-cell stage (2C) genes including the mESC rejuvenation factor ZSCAN4. ERK5 signalling and ZSCAN4 induction in mESCs increases telomere length, a key rejuvenative process required for prolonged culture. Mechanistically, ERK5 promotes ZSCAN4 and 2C gene expression via transcription of the KLF2 pluripotency transcription factor. Surprisingly, ERK5 also directly phosphorylates KLF2 to drive ubiquitin-dependent degradation, encoding negative feedback regulation of 2C gene expression. In summary, our data identify a regulatory module whereby ERK5 kinase and transcriptional activities bi-directionally control KLF2 levels to pattern 2C gene transcription and a key mESC rejuvenation process.

摘要

ERK5 MAP 激酶信号通路驱动小鼠胚胎干细胞(mESCs)中原始多能性基因的转录。然而,ERK5 如何影响 mESC 生物学的其他方面尚未得到研究。在这里,我们采用定量蛋白质组学分析来鉴定 ERK5 通路在 mESCs 中调控表达的蛋白质。这揭示了 ERK5 信号在调控动态表达的早期胚胎 2 细胞阶段(2C)基因中的作用,包括 mESC 再活化因子 ZSCAN4。ERK5 信号和 ZSCAN4 在 mESCs 中的诱导增加了端粒长度,这是延长培养所必需的关键再活化过程。在机制上,ERK5 通过转录多能性转录因子 KLF2 促进 ZSCAN4 和 2C 基因的表达。令人惊讶的是,ERK5 还直接磷酸化 KLF2 以驱动泛素依赖性降解,编码 2C 基因表达的负反馈调节。总之,我们的数据确定了一个调节模块,ERK5 激酶和转录活性双向控制 KLF2 水平,以调节 2C 基因转录和关键的 mESC 再活化过程。

https://cdn.ncbi.nlm.nih.gov/pmc/blobs/a727/8718266/eb89cdb4b363/BCJ-478-4119-g0006.jpg
https://cdn.ncbi.nlm.nih.gov/pmc/blobs/a727/8718266/648c29890b99/BCJ-478-4119-g0001.jpg
https://cdn.ncbi.nlm.nih.gov/pmc/blobs/a727/8718266/a8129a1234b0/BCJ-478-4119-g0002.jpg
https://cdn.ncbi.nlm.nih.gov/pmc/blobs/a727/8718266/5339ba6026f8/BCJ-478-4119-g0003.jpg
https://cdn.ncbi.nlm.nih.gov/pmc/blobs/a727/8718266/a539c13fad73/BCJ-478-4119-g0004.jpg
https://cdn.ncbi.nlm.nih.gov/pmc/blobs/a727/8718266/26b947c4b24a/BCJ-478-4119-g0005.jpg
https://cdn.ncbi.nlm.nih.gov/pmc/blobs/a727/8718266/eb89cdb4b363/BCJ-478-4119-g0006.jpg
https://cdn.ncbi.nlm.nih.gov/pmc/blobs/a727/8718266/648c29890b99/BCJ-478-4119-g0001.jpg
https://cdn.ncbi.nlm.nih.gov/pmc/blobs/a727/8718266/a8129a1234b0/BCJ-478-4119-g0002.jpg
https://cdn.ncbi.nlm.nih.gov/pmc/blobs/a727/8718266/5339ba6026f8/BCJ-478-4119-g0003.jpg
https://cdn.ncbi.nlm.nih.gov/pmc/blobs/a727/8718266/a539c13fad73/BCJ-478-4119-g0004.jpg
https://cdn.ncbi.nlm.nih.gov/pmc/blobs/a727/8718266/26b947c4b24a/BCJ-478-4119-g0005.jpg
https://cdn.ncbi.nlm.nih.gov/pmc/blobs/a727/8718266/eb89cdb4b363/BCJ-478-4119-g0006.jpg

相似文献

1
An ERK5-KLF2 signalling module regulates early embryonic gene expression and telomere rejuvenation in stem cells.ERK5-KLF2 信号模块调节干细胞中的早期胚胎基因表达和端粒再生。
Biochem J. 2021 Dec 10;478(23):4119-4136. doi: 10.1042/BCJ20210646.
2
Erk5 inhibits endothelial migration via KLF2-dependent down-regulation of PAK1.ERK5 通过依赖于 KLF2 的 PAK1 下调抑制内皮细胞迁移。
Cardiovasc Res. 2015 Jan 1;105(1):86-95. doi: 10.1093/cvr/cvu236. Epub 2014 Nov 10.
3
ERK5 regulates muscle cell fusion through Klf transcription factors.ERK5 通过 Klf 转录因子调节肌肉细胞融合。
Dev Cell. 2011 Feb 15;20(2):192-205. doi: 10.1016/j.devcel.2010.12.005.
4
Erk5 Is a Key Regulator of Naive-Primed Transition and Embryonic Stem Cell Identity.Erk5是幼稚-启动转变和胚胎干细胞特性的关键调节因子。
Cell Rep. 2016 Aug 16;16(7):1820-8. doi: 10.1016/j.celrep.2016.07.033. Epub 2016 Aug 4.
5
ERK5 regulation in naïve T-cell activation and survival.初始T细胞激活和存活过程中的ERK5调控
Eur J Immunol. 2008 Sep;38(9):2534-47. doi: 10.1002/eji.200737867.
6
BMP Sustains Embryonic Stem Cell Self-Renewal through Distinct Functions of Different Krüppel-like Factors.BMP 通过不同 Krüppel 样因子的独特功能维持胚胎干细胞自我更新。
Stem Cell Reports. 2016 Jan 12;6(1):64-73. doi: 10.1016/j.stemcr.2015.12.004.
7
Angiopoietin-1 induces Kruppel-like factor 2 expression through a phosphoinositide 3-kinase/AKT-dependent activation of myocyte enhancer factor 2.血管生成素-1通过磷酸肌醇3激酶/AKT依赖性激活心肌细胞增强因子2诱导Kruppel样因子2表达。
J Biol Chem. 2009 Feb 27;284(9):5592-601. doi: 10.1074/jbc.M806928200. Epub 2008 Dec 23.
8
Glucose-induced endothelin-1 expression is regulated by ERK5 in the endothelial cells and retina of diabetic rats.葡萄糖诱导的内皮素-1 表达在糖尿病大鼠的内皮细胞和视网膜中受 ERK5 调节。
Can J Physiol Pharmacol. 2010 Jun;88(6):607-15. doi: 10.1139/Y10-033.
9
Zscan4 Inhibits Maintenance DNA Methylation to Facilitate Telomere Elongation in Mouse Embryonic Stem Cells.Zscan4 通过抑制维持性 DNA 甲基化促进小鼠胚胎干细胞端粒延长。
Cell Rep. 2017 Aug 22;20(8):1936-1949. doi: 10.1016/j.celrep.2017.07.070.
10
Transcriptional regulation of tissue-specific genes by the ERK5 mitogen-activated protein kinase.细胞外信号调节激酶5(ERK5)丝裂原活化蛋白激酶对组织特异性基因的转录调控
Mol Cell Biol. 2005 Oct;25(19):8553-66. doi: 10.1128/MCB.25.19.8553-8566.2005.

引用本文的文献

1
ERK5 promotes autocrine expression to sustain mitogenic balance for cell fate specification in human pluripotent stem cells.ERK5 促进自分泌表达以维持人多能干细胞的有丝分裂平衡以决定细胞命运。
Stem Cell Reports. 2024 Sep 10;19(9):1320-1335. doi: 10.1016/j.stemcr.2024.07.007. Epub 2024 Aug 15.
2
MAP kinase ERK5 modulates cancer cell sensitivity to extrinsic apoptosis induced by death-receptor agonists.MAP 激酶 ERK5 调节癌细胞对外源凋亡的敏感性,这种凋亡是由死亡受体激动剂诱导的。
Cell Death Dis. 2023 Nov 2;14(11):715. doi: 10.1038/s41419-023-06229-6.
3
The ERK5/NF-κB signaling pathway targets endometrial cancer proliferation and survival.

本文引用的文献

1
Paradoxical activation of the protein kinase-transcription factor ERK5 by ERK5 kinase inhibitors.蛋白激酶转录因子 ERK5 的蛋白激酶转录因子 ERK5 激酶抑制剂的悖论激活。
Nat Commun. 2020 Mar 13;11(1):1383. doi: 10.1038/s41467-020-15031-3.
2
Hominoid-Specific Transposable Elements and KZFPs Facilitate Human Embryonic Genome Activation and Control Transcription in Naive Human ESCs.人科特异性转座元件和 KZFPs 促进人类胚胎基因组激活,并在原始态人类胚胎干细胞中控制转录。
Cell Stem Cell. 2019 May 2;24(5):724-735.e5. doi: 10.1016/j.stem.2019.03.012. Epub 2019 Apr 18.
3
Feeders facilitate telomere maintenance and chromosomal stability of embryonic stem cells.
ERK5/NF-κB 信号通路靶向子宫内膜癌的增殖和存活。
Cell Mol Life Sci. 2022 Sep 19;79(10):524. doi: 10.1007/s00018-022-04541-6.
4
ERK5 Is a Major Determinant of Chemical Sarcomagenesis: Implications in Human Pathology.ERK5是化学性肉瘤发生的主要决定因素:对人类病理学的启示。
Cancers (Basel). 2022 Jul 19;14(14):3509. doi: 10.3390/cancers14143509.
5
Clinical Significance and Regulation of ERK5 Expression and Function in Cancer.癌症中ERK5表达与功能的临床意义及调控
Cancers (Basel). 2022 Jan 11;14(2):348. doi: 10.3390/cancers14020348.
饲养层有利于胚胎干细胞端粒的维持和染色体的稳定性。
Nat Commun. 2018 Jul 5;9(1):2620. doi: 10.1038/s41467-018-05038-2.
4
Single-Cell RNA-Seq Reveals Dynamic Early Embryonic-like Programs during Chemical Reprogramming.单细胞 RNA 测序揭示了化学重编程过程中动态的早期胚胎样程序。
Cell Stem Cell. 2018 Jul 5;23(1):31-45.e7. doi: 10.1016/j.stem.2018.05.025. Epub 2018 Jun 21.
5
Zscan4 Inhibits Maintenance DNA Methylation to Facilitate Telomere Elongation in Mouse Embryonic Stem Cells.Zscan4 通过抑制维持性 DNA 甲基化促进小鼠胚胎干细胞端粒延长。
Cell Rep. 2017 Aug 22;20(8):1936-1949. doi: 10.1016/j.celrep.2017.07.070.
6
A Simple Method to Identify Kinases That Regulate Embryonic Stem Cell Pluripotency by High-throughput Inhibitor Screening.一种通过高通量抑制剂筛选鉴定调控胚胎干细胞多能性激酶的简单方法。
J Vis Exp. 2017 May 12(123):55515. doi: 10.3791/55515.
7
Protein Kinases in Pluripotency-Beyond the Usual Suspects.多能性中的蛋白激酶——超越常见类型
J Mol Biol. 2017 May 19;429(10):1504-1520. doi: 10.1016/j.jmb.2017.04.013. Epub 2017 Apr 26.
8
Induced pluripotent stem cell technology: a decade of progress.诱导多能干细胞技术:十年进展
Nat Rev Drug Discov. 2017 Feb;16(2):115-130. doi: 10.1038/nrd.2016.245. Epub 2016 Dec 16.
9
ERK5 and Cell Proliferation: Nuclear Localization Is What Matters.细胞外信号调节激酶5(ERK5)与细胞增殖:核定位至关重要。
Front Cell Dev Biol. 2016 Sep 22;4:105. doi: 10.3389/fcell.2016.00105. eCollection 2016.
10
MERVL/Zscan4 Network Activation Results in Transient Genome-wide DNA Demethylation of mESCs.MERVL/Zscan4网络激活导致小鼠胚胎干细胞全基因组DNA短暂去甲基化。
Cell Rep. 2016 Sep 27;17(1):179-192. doi: 10.1016/j.celrep.2016.08.087.