Suppr超能文献

一种与骨肉瘤转移相关的新型预测模型。

A Novel Predictive Model Associated with Osteosarcoma Metastasis.

作者信息

Zhang Han, Chen Guanhong, Lyu Xiajie, Rong Chun, Wang Yingzhen, Xu Ying, Lyu Chengyu

机构信息

Department of Orthopaedics, The Affiliated Hospital of Qingdao University, Qingdao City, Shandong Province, People's Republic of China.

Department of Orthopaedics, Shanxian Central Hospital, Heze City, Shandong Province, People's Republic of China.

出版信息

Cancer Manag Res. 2021 Nov 9;13:8411-8423. doi: 10.2147/CMAR.S332387. eCollection 2021.

Abstract

PURPOSE

Long non-coding RNAs (lncRNAs) have diverse roles in modulating gene expression on both transcriptional and translational levels, but their involvement in osteosarcoma (OS) metastasis remains unknown.

PATIENTS AND METHODS

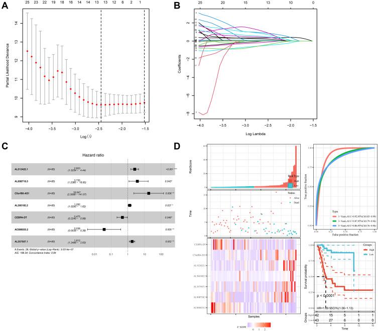
Transcriptional and clinical data were downloaded from TARGET datasets. A total of seven lncRNAs screened by univariate cox regression, lasso regression, and multivariate cox regression analysis were used to establish the OS metastasis model. The area under the receiver operating characteristic curve (AUC) was used to evaluate the model.

RESULTS

The established model showed exceptional predictive performance (1 year: AUC = 0.92, 95% Cl = 0.83-0.99; 3 years: AUC = 0.87, 95% Cl = 0.79-0.96; 5 years: AUC = 0.86, 95% Cl = 0.76-0.96). Patients in the high group had a poor survival outcome than those in the low group (p < 0.0001). GSEA analysis revealed that "NOTCH_SIGNALING" and "WNT_BETA_CATENIN_SIGNALING" were significantly enriched and that resting dendritic cells were associated with AL512422.1, AL357507.1, and AC006033.2 (p < 0.05).

CONCLUSION

Based on seven prognosis-related lncRNAs, we constructed a novel model with high reliability and accuracy for predicting metastasis in OS patients.

摘要

目的

长链非编码RNA(lncRNAs)在转录和翻译水平上对基因表达的调控具有多种作用,但其在骨肉瘤(OS)转移中的作用尚不清楚。

患者与方法

从TARGET数据集中下载转录和临床数据。通过单变量cox回归、lasso回归和多变量cox回归分析筛选出的7个lncRNAs用于建立OS转移模型。采用受试者工作特征曲线(AUC)下面积评估模型。

结果

建立的模型显示出卓越的预测性能(1年:AUC = 0.92,95%Cl = 0.83 - 0.99;3年:AUC = 0.87,95%Cl = 0.79 - 0.96;5年:AUC = 0.86,95%Cl = 0.76 - 0.96)。高分组患者的生存结果比低分组差(p < 0.0001)。基因集富集分析(GSEA)显示,“NOTCH信号通路”和“WNT-β-连环蛋白信号通路”显著富集,静息树突状细胞与AL512422.1、AL357507.1和AC006033.2相关(p < 0.05)。

结论

基于7个与预后相关的lncRNAs,我们构建了一个预测骨肉瘤患者转移的高可靠性和准确性的新模型。

https://cdn.ncbi.nlm.nih.gov/pmc/blobs/286b/8590484/fad81cc55a3f/CMAR-13-8411-g0001.jpg

相似文献

1
A Novel Predictive Model Associated with Osteosarcoma Metastasis.
Cancer Manag Res. 2021 Nov 9;13:8411-8423. doi: 10.2147/CMAR.S332387. eCollection 2021.
3
A Signature of Autophagy-Related Long Non-coding RNA to Predict the Prognosis of Breast Cancer.
Front Genet. 2021 Mar 16;12:569318. doi: 10.3389/fgene.2021.569318. eCollection 2021.
4
Selection of lncRNAs That Influence the Prognosis of Osteosarcoma Based on Copy Number Variation Data.
J Oncol. 2022 Mar 26;2022:8024979. doi: 10.1155/2022/8024979. eCollection 2022.
7
Construction of a Prognostic Immune-Related LncRNA Risk Model for Lung Adenocarcinoma.
Front Cell Dev Biol. 2021 Mar 18;9:648806. doi: 10.3389/fcell.2021.648806. eCollection 2021.
9
Identification of Novel Pyroptosis-Related lncRNAs Associated with the Prognosis of Breast Cancer Through Interactive Analysis.
Cancer Manag Res. 2021 Sep 15;13:7175-7186. doi: 10.2147/CMAR.S325710. eCollection 2021.

引用本文的文献

本文引用的文献

4
Dendritic Cells Drive Osteosarcomagenesis through Newly Identified Oncogene and Tumor Suppressor.
Cancer Discov. 2019 Nov;9(11):1484-1486. doi: 10.1158/2159-8290.CD-19-0994.
5
Catecholamine levels and gene expression of their receptors in tissues of adults with osteosarcoma.
Arch Physiol Biochem. 2021 Aug;127(4):337-343. doi: 10.1080/13813455.2019.1638942. Epub 2019 Jul 10.
7
The lncRNA BORG Drives Breast Cancer Metastasis and Disease Recurrence.
Sci Rep. 2017 Oct 5;7(1):12698. doi: 10.1038/s41598-017-12716-6.
10
miR-486 suppresses the development of osteosarcoma by regulating PKC-δ pathway.
Int J Oncol. 2017 May;50(5):1590-1600. doi: 10.3892/ijo.2017.3928. Epub 2017 Mar 22.

文献AI研究员

20分钟写一篇综述,助力文献阅读效率提升50倍。

立即体验

用中文搜PubMed

大模型驱动的PubMed中文搜索引擎

马上搜索

文档翻译

学术文献翻译模型,支持多种主流文档格式。

立即体验