• 文献检索
  • 文档翻译
  • 深度研究
  • 学术资讯
  • Suppr Zotero 插件Zotero 插件
  • 邀请有礼
  • 套餐&价格
  • 历史记录
应用&插件
Suppr Zotero 插件Zotero 插件浏览器插件Mac 客户端Windows 客户端微信小程序
定价
高级版会员购买积分包购买API积分包
服务
文献检索文档翻译深度研究API 文档MCP 服务
关于我们
关于 Suppr公司介绍联系我们用户协议隐私条款
关注我们

Suppr 超能文献

核心技术专利:CN118964589B侵权必究
粤ICP备2023148730 号-1Suppr @ 2026

文献检索

告别复杂PubMed语法,用中文像聊天一样搜索,搜遍4000万医学文献。AI智能推荐,让科研检索更轻松。

立即免费搜索

文件翻译

保留排版,准确专业,支持PDF/Word/PPT等文件格式,支持 12+语言互译。

免费翻译文档

深度研究

AI帮你快速写综述,25分钟生成高质量综述,智能提取关键信息,辅助科研写作。

立即免费体验

通过加权基因共表达网络分析(WGCNA)鉴定和分析子宫内膜异位症中潜在的自噬相关生物标志物

Identification and Analysis of Potential Autophagy-Related Biomarkers in Endometriosis by WGCNA.

作者信息

Wang Jing, Cong Shanshan, Wu Han, He Yanan, Liu Xiaoli, Sun Liyuan, Zhao Xibo, Zhang Guangmei

机构信息

Department of Gynecology, The First Affiliated Hospital of Harbin Medical University, Harbin, China.

Department of Gynecology, The Red Cross Center Hospital of Harbin, Harbin, China.

出版信息

Front Mol Biosci. 2021 Nov 1;8:743012. doi: 10.3389/fmolb.2021.743012. eCollection 2021.

DOI:10.3389/fmolb.2021.743012
PMID:34790699
原文链接:https://pmc.ncbi.nlm.nih.gov/articles/PMC8591037/
Abstract

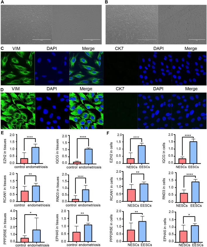
Endometriosis is a serious gynecological disorder characterized by debilitating pain, infertility and the establishment of innervated endometriosis lesions outside the uterus. Early detection and accurate diagnosis are pivotal in endometriosis. The work screened autophagy-related genes (ATGs) as potential biomarkers to reveal new molecular subgroups for the early diagnosis of endometriosis. The gene lists of ATGs from five databases were integrated. Then, weighted gene co-expression network analysis (WGCNA) was used to map the genes to the gene profile of endometriosis samples in GSE51981 to obtain functional modules. GO and KEGG analyses were performed on the ATGs from the key modules. Differentially expressed ATGs were identified by the limma R package and further validated in the external datasets of GSE7305 and GSE135485. The DESeq2 R package was utilized to establish multifactorial network. Subsequently, one-way analysis of variance (ANOVA) was performed to identify new molecular subgroups. Real-time quantitative polymerase chain reaction (RT-qPCR) and Western blotting were used to confirm the differential expression of hub ATGs, and the receiver operating characteristic (ROC) curve analysis and Spearman correlation analysis were applied to assess the diagnostic value of hub ATGs in 40 clinical samples and human primary endometrial stromal cells (ESCs). We screened 4 key modules and 12 hub ATGs and found the key genes to be strongly correlated with endometriosis. The pathways of ATGs were mainly enriched in autophagy, apoptosis, ubiquitin-protein ligase binding, and MAPK signaling pathway. The expression levels of EZH2 (Enhancer of Zeste homolog 2) and RND3 (also known as RhoE) had statistically significant changes with higher values in the endometriosis group compared with the controls, both in the tissue samples and primary ESCs. Besides, they also showed higher specificity and sensitivity by the receiver operating characteristic analysis and Spearman correlation analysis for the diagnosis of endometriosis. The TF-mRNA-miRNA-lncRNA multifactorial network was successfully constructed. Four new molecular subgroups were identified, and we preliminarily showed the ability of IQCG to independently differentiate subgroups. EZH2 and RND3 could be candidate biomarkers for endometriosis, which would contribute to the early diagnosis and intervention in endometriosis.

摘要

子宫内膜异位症是一种严重的妇科疾病,其特征为使人衰弱的疼痛、不孕以及子宫外出现有神经支配的子宫内膜异位病变。早期检测和准确诊断在子宫内膜异位症中至关重要。这项研究筛选了自噬相关基因(ATG)作为潜在生物标志物,以揭示用于子宫内膜异位症早期诊断的新分子亚组。整合了来自五个数据库的ATG基因列表。然后,使用加权基因共表达网络分析(WGCNA)将这些基因映射到GSE51981中子宫内膜异位症样本的基因谱上,以获得功能模块。对关键模块中的ATG进行了基因本体(GO)和京都基因与基因组百科全书(KEGG)分析。通过limma R包鉴定差异表达的ATG,并在GSE7305和GSE135485的外部数据集中进一步验证。利用DESeq2 R包建立多因素网络。随后,进行单因素方差分析(ANOVA)以识别新的分子亚组。采用实时定量聚合酶链反应(RT-qPCR)和蛋白质免疫印迹法来确认核心ATG的差异表达,并应用受试者工作特征(ROC)曲线分析和Spearman相关性分析来评估核心ATG在40例临床样本和人原代子宫内膜基质细胞(ESC)中的诊断价值。我们筛选出4个关键模块和12个核心ATG,发现这些关键基因与子宫内膜异位症密切相关。ATG的途径主要富集在自噬、凋亡、泛素-蛋白连接酶结合和丝裂原活化蛋白激酶(MAPK)信号通路中。在组织样本和原代ESC中,与对照组相比,子宫内膜异位症组中zeste同源物2增强子(EZH2)和RND3(也称为RhoE)的表达水平有统计学意义的变化,且值更高。此外,通过ROC分析和Spearman相关性分析,它们在诊断子宫内膜异位症时也表现出更高的特异性和敏感性。成功构建了转录因子-信使核糖核酸-微小核糖核酸-长链非编码核糖核酸多因素网络。识别出四个新的分子亚组,并且我们初步展示了IQCG独立区分亚组的能力。EZH2和RND3可能是子宫内膜异位症的候选生物标志物,这将有助于子宫内膜异位症的早期诊断和干预。

https://cdn.ncbi.nlm.nih.gov/pmc/blobs/6bf6/8591037/870f83cc7d09/fmolb-08-743012-g008.jpg
https://cdn.ncbi.nlm.nih.gov/pmc/blobs/6bf6/8591037/aa7b31cb45fc/fmolb-08-743012-g001.jpg
https://cdn.ncbi.nlm.nih.gov/pmc/blobs/6bf6/8591037/eb7994f3d22a/fmolb-08-743012-g002.jpg
https://cdn.ncbi.nlm.nih.gov/pmc/blobs/6bf6/8591037/8b02f7e8bb60/fmolb-08-743012-g003.jpg
https://cdn.ncbi.nlm.nih.gov/pmc/blobs/6bf6/8591037/bd9b812a889a/fmolb-08-743012-g004.jpg
https://cdn.ncbi.nlm.nih.gov/pmc/blobs/6bf6/8591037/967c2a9f9cb4/fmolb-08-743012-g005.jpg
https://cdn.ncbi.nlm.nih.gov/pmc/blobs/6bf6/8591037/e0c36167d07a/fmolb-08-743012-g006.jpg
https://cdn.ncbi.nlm.nih.gov/pmc/blobs/6bf6/8591037/d7801b9699ba/fmolb-08-743012-g007.jpg
https://cdn.ncbi.nlm.nih.gov/pmc/blobs/6bf6/8591037/870f83cc7d09/fmolb-08-743012-g008.jpg
https://cdn.ncbi.nlm.nih.gov/pmc/blobs/6bf6/8591037/aa7b31cb45fc/fmolb-08-743012-g001.jpg
https://cdn.ncbi.nlm.nih.gov/pmc/blobs/6bf6/8591037/eb7994f3d22a/fmolb-08-743012-g002.jpg
https://cdn.ncbi.nlm.nih.gov/pmc/blobs/6bf6/8591037/8b02f7e8bb60/fmolb-08-743012-g003.jpg
https://cdn.ncbi.nlm.nih.gov/pmc/blobs/6bf6/8591037/bd9b812a889a/fmolb-08-743012-g004.jpg
https://cdn.ncbi.nlm.nih.gov/pmc/blobs/6bf6/8591037/967c2a9f9cb4/fmolb-08-743012-g005.jpg
https://cdn.ncbi.nlm.nih.gov/pmc/blobs/6bf6/8591037/e0c36167d07a/fmolb-08-743012-g006.jpg
https://cdn.ncbi.nlm.nih.gov/pmc/blobs/6bf6/8591037/d7801b9699ba/fmolb-08-743012-g007.jpg
https://cdn.ncbi.nlm.nih.gov/pmc/blobs/6bf6/8591037/870f83cc7d09/fmolb-08-743012-g008.jpg

相似文献

1
Identification and Analysis of Potential Autophagy-Related Biomarkers in Endometriosis by WGCNA.通过加权基因共表达网络分析(WGCNA)鉴定和分析子宫内膜异位症中潜在的自噬相关生物标志物
Front Mol Biosci. 2021 Nov 1;8:743012. doi: 10.3389/fmolb.2021.743012. eCollection 2021.
2
Polycystic ovary syndrome: Identification of novel and hub biomarkers in the autophagy-associated mRNA-miRNA-lncRNA network.多囊卵巢综合征:自噬相关 mRNA-miRNA-lncRNA 网络中新型和枢纽生物标志物的鉴定。
Front Endocrinol (Lausanne). 2022 Nov 29;13:1032064. doi: 10.3389/fendo.2022.1032064. eCollection 2022.
3
Identification and Analysis of Potential Immune-Related Biomarkers in Endometriosis.内异症相关潜在免疫相关生物标志物的鉴定与分析。
J Immunol Res. 2023 Jan 10;2023:2975581. doi: 10.1155/2023/2975581. eCollection 2023.
4
Analysis of characteristic genes and ceRNA regulation mechanism of endometriosis based on full transcriptional sequencing.基于全转录组测序的子宫内膜异位症特征基因及ceRNA调控机制分析
Front Genet. 2022 Jul 22;13:902329. doi: 10.3389/fgene.2022.902329. eCollection 2022.
5
Comprehensive analysis of autophagy-related gene expression profiles identified five gene biomarkers associated with immune infiltration and advanced plaques in carotid atherosclerosis.对自噬相关基因表达谱进行综合分析,确定了与颈动脉粥样硬化中免疫浸润和进展斑块相关的五个基因生物标志物。
Orphanet J Rare Dis. 2023 Mar 23;18(1):66. doi: 10.1186/s13023-023-02660-2.
6
Identification of and as Two Novel Hub Genes in Endometriosis Using Integrated Bioinformatic Analysis and Experimental Verification.通过综合生物信息学分析和实验验证鉴定和作为子宫内膜异位症中的两个新的枢纽基因。
Pharmgenomics Pers Med. 2022 Apr 22;15:377-392. doi: 10.2147/PGPM.S354957. eCollection 2022.
7
A Potential Autophagy-Related-Gene Based Signature in Patients with Preeclampsia.子痫前期患者中基于潜在自噬相关基因的特征
Front Biosci (Landmark Ed). 2023 Jul 4;28(7):132. doi: 10.31083/j.fbl2807132.
8
Identification of immune- and autophagy-related genes and effective diagnostic biomarkers in endometriosis: a bioinformatics analysis.子宫内膜异位症中免疫和自噬相关基因的鉴定及有效诊断生物标志物:一项生物信息学分析
Ann Transl Med. 2022 Dec;10(24):1397. doi: 10.21037/atm-22-5979.
9
Identification of Autophagy-Related Candidate Genes in the Early Diagnosis of Alzheimer's Disease and Exploration of Potential Molecular Mechanisms.阿尔茨海默病早期诊断中自噬相关候选基因的鉴定及潜在分子机制的探索。
Mol Neurobiol. 2024 Sep;61(9):6584-6598. doi: 10.1007/s12035-024-04011-z. Epub 2024 Feb 8.
10
Identification of key modules and candidate genes associated with endometriosis based on transcriptome data via bioinformatics analysis.基于转录组数据的生物信息学分析鉴定与子宫内膜异位症相关的关键模块和候选基因。
Pathol Res Pract. 2023 Apr;244:154404. doi: 10.1016/j.prp.2023.154404. Epub 2023 Mar 23.

引用本文的文献

1
Functional metabolomics: unlocking the role of small molecular metabolites.功能代谢组学:揭示小分子代谢物的作用
Front Mol Biosci. 2025 Jul 9;12:1542100. doi: 10.3389/fmolb.2025.1542100. eCollection 2025.
2
Association Between Circulating Cytokines and Endometriosis: A Mendelian Randomization Study.循环细胞因子与子宫内膜异位症之间的关联:一项孟德尔随机化研究
J Cell Mol Med. 2025 Apr;29(7):e70532. doi: 10.1111/jcmm.70532.
3
Identifying the signature of NAD+ metabolism-related genes for immunotherapy of gastric cancer.鉴定用于胃癌免疫治疗的NAD+代谢相关基因特征。

本文引用的文献

1
Peritoneal Modulators of EZH2-miR-155 Cross-Talk in Endometriosis.子宫内膜异位症中 EZH2-miR-155 交叉对话的腹膜调节剂。
Int J Mol Sci. 2021 Mar 28;22(7):3492. doi: 10.3390/ijms22073492.
2
Derivation and Validation of a 4-Level Clinical Pretest Probability Score for Suspected Pulmonary Embolism to Safely Decrease Imaging Testing.疑似肺栓塞临床预测试验概率评分 4 级模型的推导与验证,有助于安全减少影像学检查。
JAMA Cardiol. 2021 Jun 1;6(6):669-677. doi: 10.1001/jamacardio.2021.0064.
3
Inflammatory signals induce MUC16 expression in ovarian cancer cells via NF-κB activation.
Heliyon. 2024 Oct 2;10(20):e38823. doi: 10.1016/j.heliyon.2024.e38823. eCollection 2024 Oct 30.
4
Multi-omics integration highlights the role of ubiquitination in endometriosis fibrosis.多组学整合凸显泛素化在子宫内膜异位症纤维化中的作用。
J Transl Med. 2024 May 12;22(1):445. doi: 10.1186/s12967-024-05245-0.
5
Post-Transcriptional Regulator RBM47 Stabilizes FBXO2 mRNA to Advance Osteoarthritis Development: WGCNA Analysis and Experimental Validation.转录后调节因子 RBM47 通过稳定 FBXO2 mRNA 促进骨关节炎的发展:WGCNA 分析和实验验证。
Biochem Genet. 2024 Aug;62(4):3092-3110. doi: 10.1007/s10528-023-10590-8. Epub 2023 Dec 9.
6
Identification of signature genes for renal ischemia‒reperfusion injury based on machine learning and WGCNA.基于机器学习和加权基因共表达网络分析(WGCNA)鉴定肾缺血再灌注损伤的特征基因
Heliyon. 2023 Oct 18;9(10):e21151. doi: 10.1016/j.heliyon.2023.e21151. eCollection 2023 Oct.
7
Prognostic analysis and validation of diagnostic marker genes in patients with osteoporosis.骨质疏松症患者诊断标志物基因的预后分析与验证。
Front Immunol. 2022 Oct 13;13:987937. doi: 10.3389/fimmu.2022.987937. eCollection 2022.
8
Analysis of Long Non-Coding RNA (lncRNA) UCA1, MALAT1, TC0101441, and H19 Expression in Endometriosis.分析子宫内膜异位症中长链非编码 RNA(lncRNA)UCA1、MALAT1、TC0101441 和 H19 的表达。
Int J Mol Sci. 2022 Sep 30;23(19):11583. doi: 10.3390/ijms231911583.
9
Construction of a Redox-Related Prognostic Model with Predictive Value in Survival and Therapeutic Response for Patients with Lung Adenocarcinoma.构建一个与氧化还原相关的预后模型,用于预测肺腺癌患者的生存和治疗反应。
J Healthc Eng. 2022 Feb 25;2022:7651758. doi: 10.1155/2022/7651758. eCollection 2022.
炎症信号通过激活核因子κB(NF-κB)诱导卵巢癌细胞中粘蛋白16(MUC16)的表达。
Exp Ther Med. 2021 Feb;21(2):163. doi: 10.3892/etm.2020.9594. Epub 2020 Dec 21.
4
Genetic deletion of Rnd3 suppresses apoptosis through NF‑κB signaling in the brain.Rnd3 的基因缺失通过 NF-κB 信号通路抑制大脑中的细胞凋亡。
Oncol Rep. 2021 Feb;45(2):595-605. doi: 10.3892/or.2020.7884. Epub 2020 Dec 8.
5
Amnion-Derived Mesenchymal Stem Cell Exosomes-Mediated Autophagy Promotes the Survival of Trophoblasts Under Hypoxia Through mTOR Pathway by the Downregulation of EZH2.羊膜间充质干细胞外泌体介导的自噬通过下调EZH2经mTOR途径促进缺氧条件下滋养层细胞的存活。
Front Cell Dev Biol. 2020 Nov 11;8:545852. doi: 10.3389/fcell.2020.545852. eCollection 2020.
6
EZH2 is a negative prognostic biomarker associated with immunosuppression in hepatocellular carcinoma.EZH2 是与肝癌免疫抑制相关的负预后生物标志物。
PLoS One. 2020 Nov 12;15(11):e0242191. doi: 10.1371/journal.pone.0242191. eCollection 2020.
7
Weighted miRNA co-expression networks analysis identifies circulating miRNA predicting overall survival in hepatocellular carcinoma patients.加权 miRNA 共表达网络分析鉴定出可预测肝细胞癌患者总生存期的循环 miRNA。
Sci Rep. 2020 Nov 3;10(1):18967. doi: 10.1038/s41598-020-75945-2.
8
NLRC5 Inhibits Inflammation of Secretory Phase Ectopic Endometrial Stromal Cells by Up-Regulating Autophagy in Ovarian Endometriosis.NLRC5通过上调卵巢子宫内膜异位症中分泌期异位子宫内膜间质细胞的自噬来抑制炎症
Front Pharmacol. 2020 Aug 18;11:1281. doi: 10.3389/fphar.2020.01281. eCollection 2020.
9
Knockdown of long non-coding RNA HOTAIR reverses cisplatin resistance of ovarian cancer cells through inhibiting miR-138-5p-regulated EZH2 and SIRT1.长链非编码 RNA HOTAIR 的敲低通过抑制 miR-138-5p 调控的 EZH2 和 SIRT1 逆转卵巢癌细胞对顺铂的耐药性。
Biol Res. 2020 Apr 29;53(1):18. doi: 10.1186/s40659-020-00286-3.
10
Chidamide epigenetically represses autophagy and exerts cooperative antimyeloma activity with bortezomib.西达本胺通过表观遗传抑制自噬,并与硼替佐米发挥协同抗骨髓瘤活性。
Cell Death Dis. 2020 Apr 27;11(4):297. doi: 10.1038/s41419-020-2414-3.