Britton Chance Center for Biomedical Photonics, Wuhan National Laboratory for Optoelectronics, MoE Key Laboratory for Biomedical Photonics, School of Engineering Sciences, Huazhong University of Science and Technology, Wuhan, China.
HUST-Suzhou Institute for Brainsmatics, JITRI, Suzhou, China.
Elife. 2021 Nov 18;10:e65502. doi: 10.7554/eLife.65502.
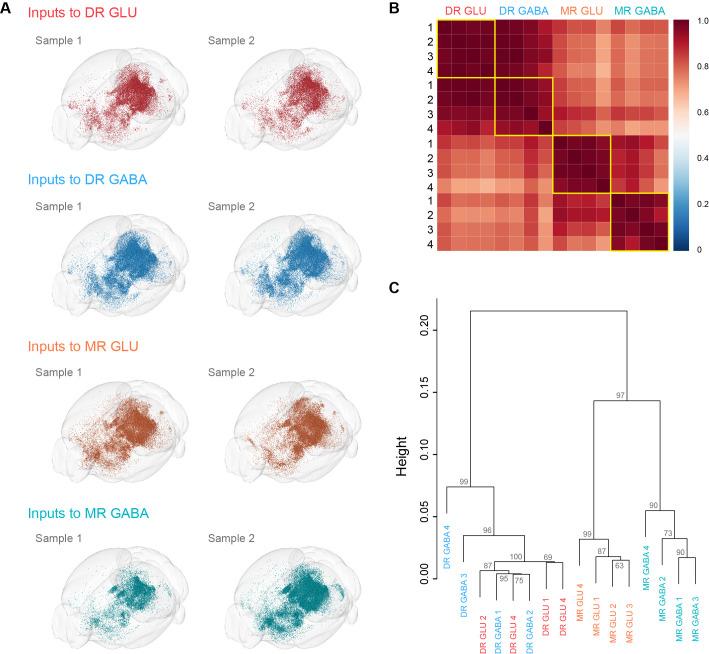
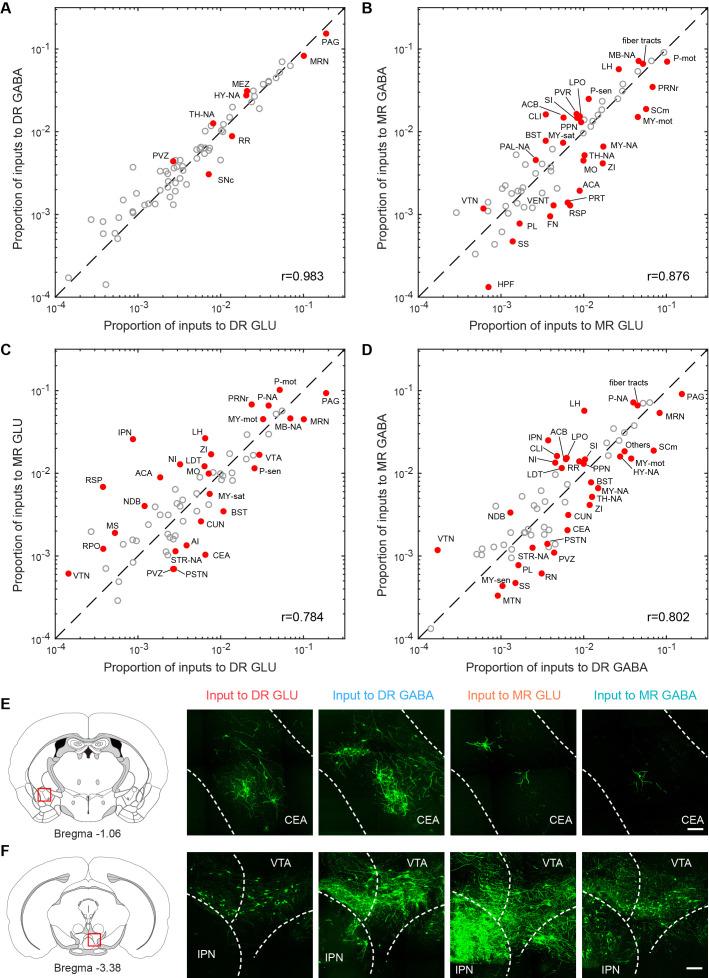
The dorsal raphe nucleus (DR) and median raphe nucleus (MR) contain populations of glutamatergic and GABAergic neurons that regulate diverse behavioral functions. However, their whole-brain input-output circuits remain incompletely elucidated. We used viral tracing combined with fluorescence micro-optical sectioning tomography to generate a comprehensive whole-brain atlas of inputs and outputs of glutamatergic and GABAergic neurons in the DR and MR. We found that these neurons received inputs from similar upstream brain regions. The glutamatergic and GABAergic neurons in the same raphe nucleus had divergent projection patterns with differences in critical brain regions. Specifically, MR glutamatergic neurons projected to the lateral habenula through multiple pathways. Correlation and cluster analysis revealed that glutamatergic and GABAergic neurons in the same raphe nucleus received heterogeneous inputs and sent different collateral projections. This connectivity atlas further elucidates the anatomical architecture of the raphe nuclei, which could facilitate better understanding of their behavioral functions.
中缝背核(DR)和中缝核(MR)包含谷氨酸能和 GABA 能神经元群体,它们调节多种行为功能。然而,它们的全脑输入-输出回路仍不完全阐明。我们使用病毒追踪结合荧光微光学切片断层扫描,生成了 DR 和 MR 中谷氨酸能和 GABA 能神经元的全脑输入和输出的综合图谱。我们发现这些神经元接收来自相似的上游脑区的输入。同一中缝核中的谷氨酸能和 GABA 能神经元具有不同的投射模式,在关键脑区存在差异。具体来说,MR 谷氨酸能神经元通过多种途径投射到外侧缰核。相关性和聚类分析表明,同一中缝核中的谷氨酸能和 GABA 能神经元接收异质输入并发出不同的侧支投射。这个连接图谱进一步阐明了中缝核的解剖结构,这有助于更好地理解它们的行为功能。