Zhao Ming, Quan Yingyao, Zeng Jianming, Lyu Xueying, Wang Haitao, Lei Josh Haipeng, Feng Yangyang, Xu Jun, Chen Qiang, Sun Heng, Xu Xiaoling, Lu Ligong, Deng Chu-Xia
Cancer Center, Faculty of Health Sciences, University of Macau, Macau SAR, China.
Centre for Precision Medicine Research and Training, Faculty of Health Sciences, University of Macau, Macau SAR, China.
Int J Biol Sci. 2021 Oct 11;17(15):4176-4191. doi: 10.7150/ijbs.67379. eCollection 2021.
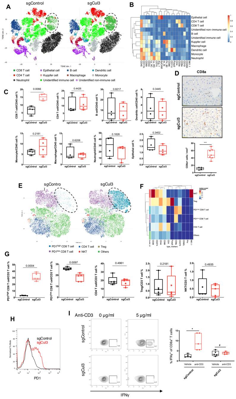
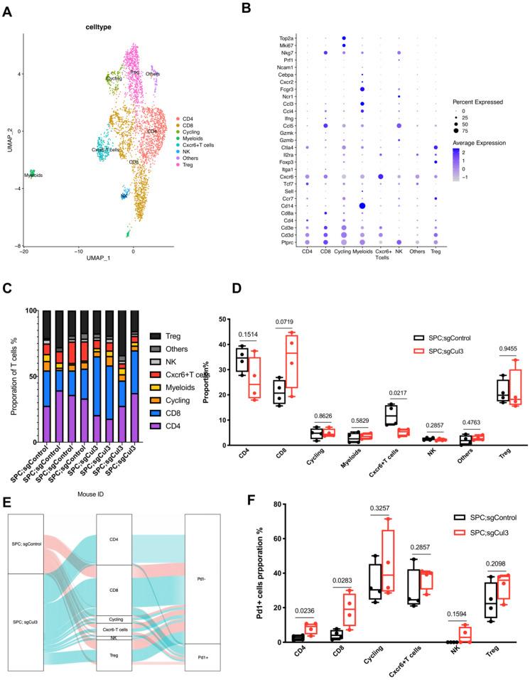
Cholangiocarcinoma (CC), the most lethal type of liver cancer, remains very difficult to treat due to an incomplete understanding of the cancer initiation and progression mechanisms and no effective therapeutic drugs. Thus, identification of genomic drivers and delineation of the underlying mechanisms are urgently needed. Here, we conducted a genome-wide CRISPR-Cas9 screening in liver-specific Smad4/Pten knockout mice ( abbreviated as SPC), and identified 15 putative tumor suppressor genes, including Cullin3 (Cul3), whose deficiency increases protein levels of Nrf2 and Cyclin D1 that accelerate cholangiocytes expansion leading to the initiation of CC. Meanwhile, Cul3 deficiency also increases the secretion of Cxcl9 in stromal cells to attract T cells infiltration, and increases the production of Amphiregulin (Areg) mediated by Nrf2, which paracrinely induces inflammation in the liver, and promotes accumulation of exhausted PD1 CD8 T cells at the expenses of their cytotoxic activity, allowing CC progression. We demonstrate that the anti-PD1/PD-L1 blockade inhibits CC growth, and the effect is enhanced by combining with sorafenib selected from organoid mediated drug sensitive test. This model makes it possible to further identify more liver cancer suppressors, study molecular mechanisms, and develop effective therapeutic strategies.
胆管癌(CC)是最致命的肝癌类型,由于对癌症起始和进展机制的认识不全面且缺乏有效的治疗药物,其治疗仍然非常困难。因此,迫切需要鉴定基因组驱动因素并阐明其潜在机制。在此,我们在肝脏特异性Smad4/Pten基因敲除小鼠(简称为SPC)中进行了全基因组CRISPR-Cas9筛选,鉴定出15个假定的肿瘤抑制基因,包括Cullin3(Cul3),其缺陷会增加Nrf2和细胞周期蛋白D1的蛋白质水平,加速胆管细胞扩张,导致CC的起始。同时,Cul3缺陷还会增加基质细胞中Cxcl9的分泌,以吸引T细胞浸润,并增加由Nrf2介导的双调蛋白(Areg)的产生,后者旁分泌诱导肝脏炎症,并以细胞毒性活性为代价促进耗竭的PD1 CD8 T细胞积累,从而使CC进展。我们证明抗PD1/PD-L1阻断可抑制CC生长,并且通过与类器官介导的药物敏感性试验中选择的索拉非尼联合使用,效果会增强。该模型使得进一步鉴定更多肝癌抑制因子、研究分子机制以及开发有效的治疗策略成为可能。