Suppr超能文献

茄子和番茄的综合代谢组和挥发组分析揭示了它们对虫害的不同反应。

Comprehensive Metabolome and Volatilome Analyses in Eggplant and Tomato Reveal Their Differential Responses to Infestation.

作者信息

Chen Limin, Li Xiaowei, Zhang Jinming, He Tianjun, Huang Jun, Zhang Zhijun, Wang Yeyang, Hafeez Muhammad, Zhou Shuxing, Ren Xiaoyun, Hou Youming, Lu Yaobin

机构信息

State Key Laboratory for Managing Biotic and Chemical Threats to the Quality and Safety of Agro-Products, Institute of Plant Protection and Microbiology, Zhejiang Academy of Agricultural Sciences, Hangzhou, China.

State Key Laboratory of Ecological Pest Control for Fujian and Taiwan Crops, Key Lab of Biopesticide and Chemical Biology, Ministry of Education & Fujian Key Laboratory of Insect Ecology, College of Plant Protection, Fujian Agriculture and Forestry University, Fuzhou, China.

出版信息

Front Plant Sci. 2021 Nov 3;12:757230. doi: 10.3389/fpls.2021.757230. eCollection 2021.

Abstract

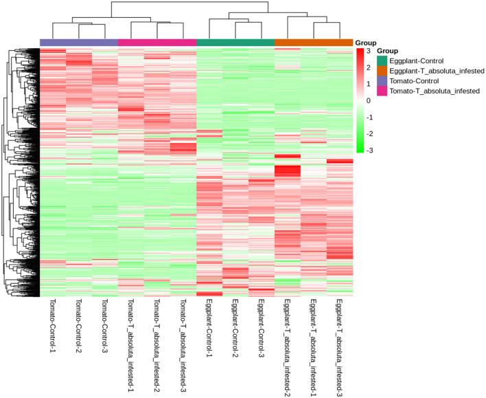
The South American tomato pinworm, , is one of the most destructive insect pests in Solanaceae crops, particularly in tomatoes. Current methods of management have proven somewhat effective but still require a more efficacious management strategy to limit its havoc on crop yield. Tomato is much more predisposed to as compared with other plants such as eggplants, but the underlying causes have not been fully determined. We conducted this study to unravel the volatile organic compounds (VOCs) and primary/secondary metabolites that account for the differential response of tomatoes and eggplants to infestation. We performed widely targeted comparative metabolome and volatilome profiling by ultraperformance liquid chromatography-tandem mass spectrometry (UPLC-MS/MS) and headspace solid-phase microextraction coupled to gas chromatography-mass spectrometry (HS-SPME/GC-MS), respectively, on eggplants and tomatoes under control and infestation conditions. Overall, 141 VOCs and 797 primary/secondary metabolites were identified, largely dominated by aldehyde, alcohols, alkanes, amine, aromatics, a heterocyclic compound, ketone, olefin, phenol, and terpenes. Most of the VOCs and primary/secondary metabolites from the terpene class were largely differentially regulated in eggplants compared with tomatoes. Eggplants emitted several compounds that were lower or completely absent in tomatoes either under control conditions or after infestation. The results from an electroantennogram showed that 35 differentially accumulated VOCs could elicit female response, implying that these volatile compounds significantly alter the behavior of this pest. These findings demonstrated that differentially accumulated metabolites and volatile compounds play major roles in eggplant resistance to infestation as these compounds were regulated upon attack by . Our findings can assist in integrated pest management efforts by developing appropriate control measures against in Solanaceae production.

摘要

南美番茄潜叶蛾是茄科作物中最具破坏力的害虫之一,尤其是对番茄而言。目前的管理方法已证明有一定效果,但仍需要更有效的管理策略来限制其对作物产量的破坏。与茄子等其他植物相比,番茄更容易受到(南美番茄潜叶蛾的侵害),但其根本原因尚未完全确定。我们开展这项研究是为了揭示导致番茄和茄子对(南美番茄潜叶蛾)侵害产生不同反应的挥发性有机化合物(VOCs)以及初级/次级代谢产物。我们分别通过超高效液相色谱 - 串联质谱法(UPLC - MS/MS)和顶空固相微萃取结合气相色谱 - 质谱法(HS - SPME/GC - MS),对处于对照和(南美番茄潜叶蛾)侵害条件下的茄子和番茄进行了广泛靶向的比较代谢组学和挥发物组学分析。总体而言,共鉴定出141种VOCs和797种初级/次级代谢产物,主要包括醛类、醇类、烷烃类、胺类、芳烃类、一种杂环化合物、酮类、烯烃类、酚类和萜类。与番茄相比,茄子中大多数来自萜类的VOCs和初级/次级代谢产物在很大程度上受到不同程度的调控。在对照条件下或(南美番茄潜叶蛾)侵害后,茄子释放出几种在番茄中含量较低或完全不存在的化合物。触角电位图结果表明,35种差异积累的VOCs能够引发雌性(南美番茄潜叶蛾)的反应,这意味着这些挥发性化合物显著改变了这种害虫的行为。这些发现表明,差异积累的代谢产物和挥发性化合物在茄子对(南美番茄潜叶蛾)侵害的抗性中起主要作用,因为这些化合物在受到(南美番茄潜叶蛾)攻击时会被调控。我们的研究结果有助于通过制定针对茄科作物生产中(南美番茄潜叶蛾)的适当防治措施来开展综合虫害管理工作。

https://cdn.ncbi.nlm.nih.gov/pmc/blobs/e654/8597266/d2001c8de68b/fpls-12-757230-g0001.jpg

文献AI研究员

20分钟写一篇综述,助力文献阅读效率提升50倍。

立即体验

用中文搜PubMed

大模型驱动的PubMed中文搜索引擎

马上搜索

文档翻译

学术文献翻译模型,支持多种主流文档格式。

立即体验