Suppr超能文献

肿瘤来源的小细胞外囊泡通过抑制 NPM1 突变型急性髓系白血病中 SLC6A8 介导的肌酸摄取来抑制 CD8+ T 细胞免疫功能。

Tumour-derived small extracellular vesicles suppress CD8+ T cell immune function by inhibiting SLC6A8-mediated creatine import in NPM1-mutated acute myeloid leukaemia.

机构信息

Key Laboratory of Laboratory Medical Diagnostics Designated by the Ministry of Education, School of Laboratory Medicine, Chongqing Medical University, Chongqing, China.

Department of Hematology, The First Affiliated Hospital of Chongqing Medical University, Chongqing, China.

出版信息

J Extracell Vesicles. 2021 Nov;10(13):e12168. doi: 10.1002/jev2.12168.

Abstract

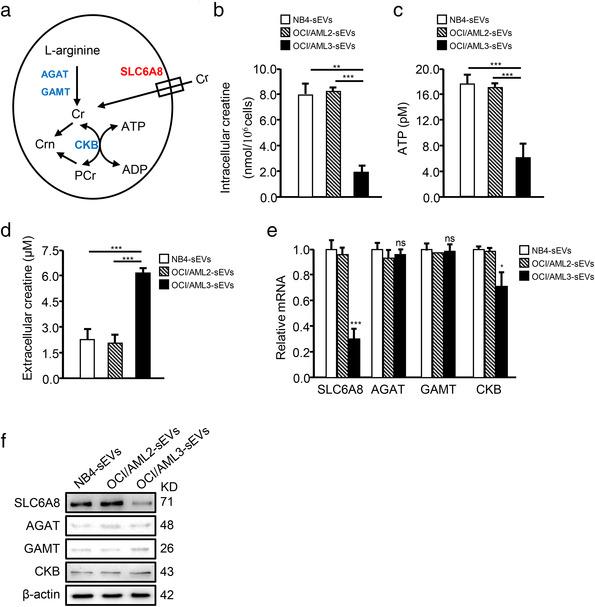
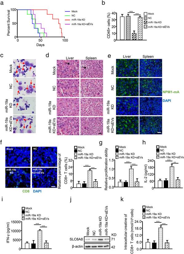
Acute myeloid leukaemia (AML) carrying nucleophosmin (NPM1) mutations has been defined as a distinct entity of acute leukaemia. Despite remarkable improvements in diagnosis and treatment, the long-term outcomes for this entity remain unsatisfactory. Emerging evidence suggests that leukaemia, similar to other malignant diseases, employs various mechanisms to evade killing by immune cells. However, the mechanism of immune escape in NPM1-mutated AML remains unknown. In this study, both serum and leukemic cells from patients with NPM1-mutated AML impaired the immune function of CD8+ T cells in a co-culture system. Mechanistically, leukemic cells secreted miR-19a-3p into the tumour microenvironment (TME) via small extracellular vesicles (sEVs), which was controlled by the NPM1-mutated protein/CCCTC-binding factor (CTCF)/poly (A)-binding protein cytoplasmic 1 (PABPC1) signalling axis. sEV-related miR-19a-3p was internalized by CD8+ T cells and directly repressed the expression of solute-carrier family 6 member 8 (SLC6A8; a creatine-specific transporter) to inhibit creatine import. Decreased creatine levels can reduce ATP production and impair CD8+ T cell immune function, leading to immune escape by leukemic cells. In summary, leukemic cell-derived sEV-related miR-19a-3p confers immunosuppression to CD8+ T cells by targeting SLC6A8-mediated creatine import, indicating that sEV-related miR-19a-3p might be a promising therapeutic target for NPM1-mutated AML.

摘要

携带核磷蛋白(NPM1)突变的急性髓系白血病(AML)已被定义为一种独特的急性白血病实体。尽管在诊断和治疗方面取得了显著进展,但该实体的长期预后仍不理想。新出现的证据表明,白血病与其他恶性疾病类似,采用多种机制来逃避免疫细胞的杀伤。然而,NPM1 突变型 AML 中的免疫逃逸机制尚不清楚。在这项研究中,NPM1 突变型 AML 患者的血清和白血病细胞在共培养系统中均损害了 CD8+T 细胞的免疫功能。从机制上讲,白血病细胞通过小细胞外囊泡(sEV)将 miR-19a-3p 分泌到肿瘤微环境(TME)中,该过程受 NPM1 突变蛋白/CCCTC 结合因子(CTCF)/多聚(A)结合蛋白细胞质 1(PABPC1)信号轴的控制。sEV 相关的 miR-19a-3p 被 CD8+T 细胞内化,并直接抑制溶质载体家族 6 成员 8(SLC6A8;一种肌氨酸特异性转运蛋白)的表达,从而抑制肌氨酸的摄取。肌氨酸水平降低会减少 ATP 产生并损害 CD8+T 细胞的免疫功能,导致白血病细胞发生免疫逃逸。总之,白血病细胞衍生的 sEV 相关的 miR-19a-3p 通过靶向 SLC6A8 介导的肌氨酸摄取赋予 CD8+T 细胞免疫抑制作用,表明 sEV 相关的 miR-19a-3p 可能是 NPM1 突变型 AML 的有前途的治疗靶点。

https://cdn.ncbi.nlm.nih.gov/pmc/blobs/7534/8607980/267ee0526ec0/JEV2-10-e12168-g008.jpg

文献检索

告别复杂PubMed语法,用中文像聊天一样搜索,搜遍4000万医学文献。AI智能推荐,让科研检索更轻松。

立即免费搜索

文件翻译

保留排版,准确专业,支持PDF/Word/PPT等文件格式,支持 12+语言互译。

免费翻译文档

深度研究

AI帮你快速写综述,25分钟生成高质量综述,智能提取关键信息,辅助科研写作。

立即免费体验