• 文献检索
  • 文档翻译
  • 深度研究
  • 学术资讯
  • Suppr Zotero 插件Zotero 插件
  • 邀请有礼
  • 套餐&价格
  • 历史记录
应用&插件
Suppr Zotero 插件Zotero 插件浏览器插件Mac 客户端Windows 客户端微信小程序
定价
高级版会员购买积分包购买API积分包
服务
文献检索文档翻译深度研究API 文档MCP 服务
关于我们
关于 Suppr公司介绍联系我们用户协议隐私条款
关注我们

Suppr 超能文献

核心技术专利:CN118964589B侵权必究
粤ICP备2023148730 号-1Suppr @ 2026

文献检索

告别复杂PubMed语法,用中文像聊天一样搜索,搜遍4000万医学文献。AI智能推荐,让科研检索更轻松。

立即免费搜索

文件翻译

保留排版,准确专业,支持PDF/Word/PPT等文件格式,支持 12+语言互译。

免费翻译文档

深度研究

AI帮你快速写综述,25分钟生成高质量综述,智能提取关键信息,辅助科研写作。

立即免费体验

相互作用组分析揭示了人类诱导多能干细胞来源的神经祖细胞中与LIN28A相关的多种基因调控过程。

Interactome analysis illustrates diverse gene regulatory processes associated with LIN28A in human iPS cell-derived neural progenitor cells.

作者信息

Yu Nam-Kyung, McClatchy Daniel B, Diedrich Jolene K, Romero Sarah, Choi Jun-Hyeok, Martínez-Bartolomé Salvador, Delahunty Claire M, Muotri Alysson R, Yates John R

机构信息

Department of Molecular Medicine, The Scripps Research Institute, La Jolla, CA 92037, USA.

Department of Pediatrics/Rady Children's Hospital San Diego, Department of Cellular & Molecular Medicine, School of Medicine, University of California, San Diego, San Diego, CA 92037, USA.

出版信息

iScience. 2021 Oct 23;24(11):103321. doi: 10.1016/j.isci.2021.103321. eCollection 2021 Nov 19.

DOI:10.1016/j.isci.2021.103321
PMID:34816099
原文链接:https://pmc.ncbi.nlm.nih.gov/articles/PMC8593586/
Abstract

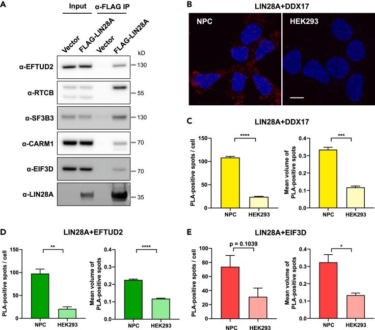
A single protein can be multifaceted depending on the cellular contexts and interacting molecules. LIN28A is an RNA-binding protein that governs developmental timing, cellular proliferation, differentiation, stem cell pluripotency, and metabolism. In addition to its best-known roles in microRNA biogenesis, diverse molecular roles have been recognized. In the nervous system, LIN28A is known to play critical roles in proliferation and differentiation of neural progenitor cells (NPCs). We profiled the endogenous LIN28A-interacting proteins in NPCs differentiated from human induced pluripotent stem (iPS) cells using immunoprecipitation and liquid chromatography-tandem mass spectrometry. We identified over 500 LIN28A-interacting proteins, including 156 RNA-independent interactors. Functions of these proteins span a wide range of gene regulatory processes. Prompted by the interactome data, we revealed that LIN28A may impact the subcellular distribution of its interactors and stress granule formation upon oxidative stress. Overall, our analysis opens multiple avenues for elaborating molecular roles and characteristics of LIN28A.

摘要

单一蛋白质可能因细胞环境和相互作用分子而具有多面性。LIN28A是一种RNA结合蛋白,它调控发育时间、细胞增殖、分化、干细胞多能性和代谢。除了在微小RNA生物合成中最广为人知的作用外,其多样的分子作用也已被认识到。在神经系统中,已知LIN28A在神经祖细胞(NPC)的增殖和分化中起关键作用。我们使用免疫沉淀和液相色谱-串联质谱分析了从人诱导多能干细胞(iPS)分化而来的NPC中内源性LIN28A相互作用蛋白。我们鉴定出500多种LIN28A相互作用蛋白,包括156种不依赖RNA的相互作用蛋白。这些蛋白的功能涵盖广泛的基因调控过程。受相互作用组数据的启发,我们发现LIN28A可能影响其相互作用蛋白的亚细胞分布以及氧化应激时应激颗粒的形成。总体而言,我们的分析为阐明LIN28A的分子作用和特性开辟了多条途径。

https://cdn.ncbi.nlm.nih.gov/pmc/blobs/abb4/8593586/ee796ee238e8/gr6.jpg
https://cdn.ncbi.nlm.nih.gov/pmc/blobs/abb4/8593586/328d188fd3a7/fx1.jpg
https://cdn.ncbi.nlm.nih.gov/pmc/blobs/abb4/8593586/f9a76d43c598/gr1.jpg
https://cdn.ncbi.nlm.nih.gov/pmc/blobs/abb4/8593586/bf5ea60193e9/gr2.jpg
https://cdn.ncbi.nlm.nih.gov/pmc/blobs/abb4/8593586/5c9a84855c34/gr3.jpg
https://cdn.ncbi.nlm.nih.gov/pmc/blobs/abb4/8593586/4e6676a08c00/gr4.jpg
https://cdn.ncbi.nlm.nih.gov/pmc/blobs/abb4/8593586/4109e654dfac/gr5.jpg
https://cdn.ncbi.nlm.nih.gov/pmc/blobs/abb4/8593586/ee796ee238e8/gr6.jpg
https://cdn.ncbi.nlm.nih.gov/pmc/blobs/abb4/8593586/328d188fd3a7/fx1.jpg
https://cdn.ncbi.nlm.nih.gov/pmc/blobs/abb4/8593586/f9a76d43c598/gr1.jpg
https://cdn.ncbi.nlm.nih.gov/pmc/blobs/abb4/8593586/bf5ea60193e9/gr2.jpg
https://cdn.ncbi.nlm.nih.gov/pmc/blobs/abb4/8593586/5c9a84855c34/gr3.jpg
https://cdn.ncbi.nlm.nih.gov/pmc/blobs/abb4/8593586/4e6676a08c00/gr4.jpg
https://cdn.ncbi.nlm.nih.gov/pmc/blobs/abb4/8593586/4109e654dfac/gr5.jpg
https://cdn.ncbi.nlm.nih.gov/pmc/blobs/abb4/8593586/ee796ee238e8/gr6.jpg

相似文献

1
Interactome analysis illustrates diverse gene regulatory processes associated with LIN28A in human iPS cell-derived neural progenitor cells.相互作用组分析揭示了人类诱导多能干细胞来源的神经祖细胞中与LIN28A相关的多种基因调控过程。
iScience. 2021 Oct 23;24(11):103321. doi: 10.1016/j.isci.2021.103321. eCollection 2021 Nov 19.
2
Lin28 promotes the proliferative capacity of neural progenitor cells in brain development.Lin28在大脑发育过程中促进神经祖细胞的增殖能力。
Development. 2015 May 1;142(9):1616-27. doi: 10.1242/dev.120543.
3
Lin28-mediated temporal promotion of protein synthesis is crucial for neural progenitor cell maintenance and brain development in mice.Lin28 介导的蛋白质合成的时间促进对于小鼠神经祖细胞的维持和大脑发育至关重要。
Development. 2019 May 28;146(10):dev173765. doi: 10.1242/dev.173765.
4
Role of UPF1-LIN28A interaction during early differentiation of pluripotent stem cells.多能干细胞早期分化过程中 UPF1-LIN28A 相互作用的作用。
Nat Commun. 2024 Jan 2;15(1):158. doi: 10.1038/s41467-023-44600-5.
5
LIN28 Regulates Stem Cell Metabolism and Conversion to Primed Pluripotency.LIN28 调节干细胞代谢和向多能性的初始状态转化。
Cell Stem Cell. 2016 Jul 7;19(1):66-80. doi: 10.1016/j.stem.2016.05.009. Epub 2016 Jun 16.
6
Dynamic nucleolar phase separation influenced by non-canonical function of LIN28A instructs pluripotent stem cell fate decisions.动态核仁相分离受 LIN28A 的非经典功能影响,指导多能干细胞命运决定。
Nat Commun. 2024 Feb 10;15(1):1256. doi: 10.1038/s41467-024-45451-4.
7
Single-cell profiling identifies LIN28A mRNA targets in the mouse pluripotent-to-2C-like transition and somatic cell reprogramming.单细胞分析鉴定了小鼠多能向2C样转变及体细胞重编程过程中的LIN28A mRNA靶点。
J Biol Chem. 2024 Nov;300(11):107824. doi: 10.1016/j.jbc.2024.107824. Epub 2024 Sep 27.
8
inhibits family phosphatases and activates MAPK signaling pathway to maintain pluripotency in porcine induced pluripotent stem cells.抑制家族磷酸酶并激活 MAPK 信号通路,以维持猪诱导多能干细胞的多能性。
Zool Res. 2021 May 18;42(3):377-388. doi: 10.24272/j.issn.2095-8137.2020.375.
9
Lin28a enhances in vitro osteoblastic differentiation of human periosteum-derived cells.Lin28a增强人骨膜来源细胞的体外成骨分化。
Cell Biochem Funct. 2017 Dec;35(8):497-509. doi: 10.1002/cbf.3305. Epub 2017 Nov 16.
10
LIN28A: A multifunctional versatile molecule with future therapeutic potential.LIN28A:一种具有未来治疗潜力的多功能分子。
World J Biol Chem. 2022 Mar 27;13(2):35-46. doi: 10.4331/wjbc.v13.i2.35.

引用本文的文献

1
C/EBPβ-Lin28a positive feedback loop triggered by C/EBPβ hypomethylation enhances the proliferation and migration of vascular smooth muscle cells in restenosis.由C/EBPβ低甲基化触发的C/EBPβ-Lin28a正反馈回路增强了再狭窄中血管平滑肌细胞的增殖和迁移。
Chin Med J (Engl). 2025 Feb 20;138(4):419-429. doi: 10.1097/CM9.0000000000003110. Epub 2024 May 28.
2
Growth-suppressor microRNAs mediate synaptic overgrowth and behavioral deficits in Fragile X mental retardation protein deficiency.生长抑制性微小RNA介导脆性X智力低下蛋白缺乏时的突触过度生长和行为缺陷。
iScience. 2023 Dec 12;27(1):108676. doi: 10.1016/j.isci.2023.108676. eCollection 2024 Jan 19.
3

本文引用的文献

1
Reciprocal control of translation and transcription in autism spectrum disorder.自闭症谱系障碍中翻译和转录的相互控制。
EMBO Rep. 2021 Jun 4;22(6):e52110. doi: 10.15252/embr.202052110. Epub 2021 May 11.
2
Dual proteome-scale networks reveal cell-specific remodeling of the human interactome.双重蛋白质组尺度网络揭示了人类相互作用组的细胞特异性重塑。
Cell. 2021 May 27;184(11):3022-3040.e28. doi: 10.1016/j.cell.2021.04.011. Epub 2021 May 6.
3
Identification of RNA-binding proteins that partner with Lin28a to regulate Dnmt3a expression.
Expression of stem cell markers SALL4, LIN28A, and KLF4 in ameloblastoma.
在造釉细胞瘤中干细胞标志物 SALL4、LIN28A 和 KLF4 的表达。
Diagn Pathol. 2023 Aug 9;18(1):92. doi: 10.1186/s13000-023-01379-9.
鉴定与 Lin28a 相互作用的 RNA 结合蛋白,以调节 Dnmt3a 的表达。
Sci Rep. 2021 Jan 27;11(1):2345. doi: 10.1038/s41598-021-81429-8.
4
The Role of Stress Granules in the Neuronal Differentiation of Stem Cells.应激颗粒在干细胞神经元分化中的作用
Mol Cells. 2020 Oct 31;43(10):848-855. doi: 10.14348/molcells.2020.0135.
5
Interactome Mapping Provides a Network of Neurodegenerative Disease Proteins and Uncovers Widespread Protein Aggregation in Affected Brains.相互作用组图谱提供了一个神经退行性疾病蛋白的网络,并揭示了受影响大脑中广泛的蛋白质聚集。
Cell Rep. 2020 Aug 18;32(7):108050. doi: 10.1016/j.celrep.2020.108050.
6
A reference map of the human binary protein interactome.人类二进制蛋白质相互作用组参考图谱。
Nature. 2020 Apr;580(7803):402-408. doi: 10.1038/s41586-020-2188-x. Epub 2020 Apr 8.
7
A lncRNA-SWI/SNF complex crosstalk controls transcriptional activation at specific promoter regions.长链非编码 RNA-SWI/SNF 复合物相互作用控制特定启动子区域的转录激活。
Nat Commun. 2020 Feb 18;11(1):936. doi: 10.1038/s41467-020-14623-3.
8
Enhancement of LIN28B-induced hematopoietic reprogramming by IGF2BP3.IGF2BP3 增强 LIN28B 诱导的造血重编程。
Genes Dev. 2019 Aug 1;33(15-16):1048-1068. doi: 10.1101/gad.325100.119. Epub 2019 Jun 20.
9
Regulation of neuronal connectivity in the mammalian brain by chromatin remodeling.哺乳动物大脑中染色质重塑对神经元连接的调控。
Curr Opin Neurobiol. 2019 Dec;59:59-68. doi: 10.1016/j.conb.2019.04.010. Epub 2019 May 28.
10
g:Profiler: a web server for functional enrichment analysis and conversions of gene lists (2019 update).g:Profiler:一个用于功能富集分析和基因列表转换的网络服务器(2019 更新)。
Nucleic Acids Res. 2019 Jul 2;47(W1):W191-W198. doi: 10.1093/nar/gkz369.