Suppr超能文献

有丝分裂着丝粒相关驱动蛋白(MCAK/KIF2C)通过调节微管动力学和粘着斑周转来调控细胞迁移和侵袭。

Mitotic Centromere-Associated Kinesin (MCAK/KIF2C) Regulates Cell Migration and Invasion by Modulating Microtubule Dynamics and Focal Adhesion Turnover.

作者信息

Moon Ha Hyung, Kreis Nina-Naomi, Friemel Alexandra, Roth Susanne, Schulte Dorothea, Solbach Christine, Louwen Frank, Yuan Juping, Ritter Andreas

机构信息

Obstetrics and Prenatal Medicine, Department of Gynecology and Obstetrics, University Hospital Frankfurt, J. W. Goethe-University Frankfurt, Theodor-Stern-Kai 7, D-60590 Frankfurt, Germany.

Institute of Neurology (Edinger Institute), University Hospital Frankfurt, J. W. Goethe University, D-60528 Frankfurt, Germany.

出版信息

Cancers (Basel). 2021 Nov 12;13(22):5673. doi: 10.3390/cancers13225673.

Abstract

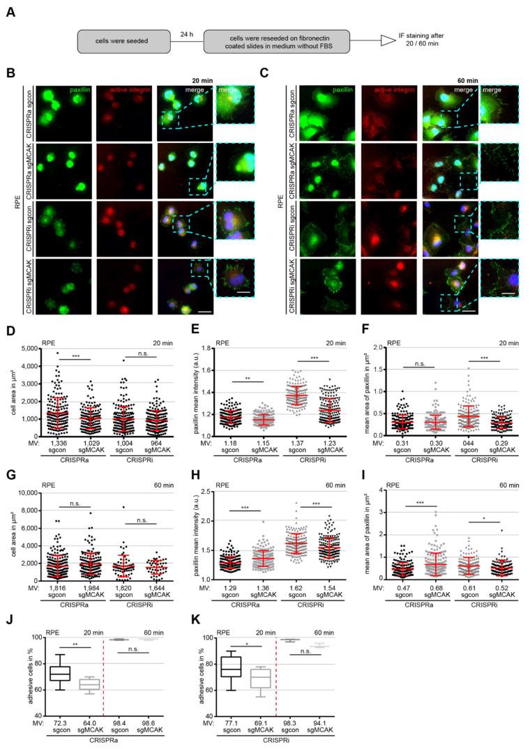
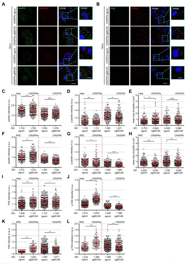
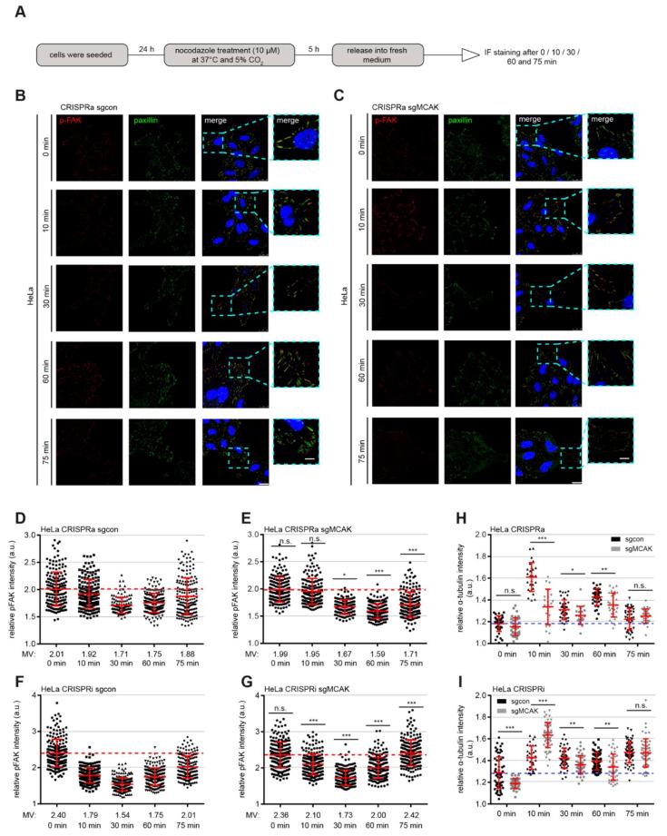
The microtubule (MT) cytoskeleton is crucial for cell motility and migration by regulating multiple cellular activities such as transport and endocytosis of key components of focal adhesions (FA). The kinesin-13 family is important in the regulation of MT dynamics and the best characterized member of this family is the mitotic centromere-associated kinesin (MCAK/KIF2C). Interestingly, its overexpression has been reported to be related to increased metastasis in various tumor entities. Moreover, MCAK is involved in the migration and invasion behavior of various cell types. However, the precise molecular mechanisms were not completely clarified. To address these issues, we generated CRISPR/dCas9 HeLa and retinal pigment epithelium (RPE) cell lines overexpressing or downregulating MCAK. Both up- or downregulation of MCAK led to reduced cell motility and poor migration in malignant as well as benign cells. Specifically, it's up- or downregulation impaired FA protein composition and phosphorylation status, interfered with a proper spindle and chromosome segregation, disturbed the assembly and disassembly rate of FA, delayed cell adhesion, and compromised the plus-tip dynamics of MTs. In conclusion, our data suggest MCAK act as an important regulator for cell motility and migration by affecting the actin-MT cytoskeleton dynamics and the FA turnover, providing molecular mechanisms by which deregulated MCAK could promote malignant progression and metastasis of tumor cells.

摘要

微管(MT)细胞骨架通过调节多种细胞活动,如粘着斑(FA)关键成分的运输和内吞作用,对细胞运动和迁移至关重要。驱动蛋白-13家族在调节MT动力学中起重要作用,该家族中最具特征的成员是有丝分裂着丝粒相关驱动蛋白(MCAK/KIF2C)。有趣的是,据报道其过表达与多种肿瘤实体中转移增加有关。此外,MCAK参与多种细胞类型的迁移和侵袭行为。然而,确切的分子机制尚未完全阐明。为了解决这些问题,我们构建了过表达或下调MCAK的CRISPR/dCas9 HeLa和视网膜色素上皮(RPE)细胞系。MCAK的上调或下调均导致恶性和良性细胞的细胞运动性降低和迁移能力减弱。具体而言,其上调或下调会损害FA蛋白组成和磷酸化状态,干扰纺锤体和染色体的正常分离,扰乱FA的组装和解聚速率,延迟细胞粘附,并损害MT的正端动力学。总之,我们的数据表明MCAK通过影响肌动蛋白-MT细胞骨架动力学和FA周转,作为细胞运动和迁移的重要调节因子,为失调的MCAK促进肿瘤细胞恶性进展和转移提供了分子机制。

https://cdn.ncbi.nlm.nih.gov/pmc/blobs/849a/8616312/77c48271bae3/cancers-13-05673-g001.jpg

文献检索

告别复杂PubMed语法,用中文像聊天一样搜索,搜遍4000万医学文献。AI智能推荐,让科研检索更轻松。

立即免费搜索

文件翻译

保留排版,准确专业,支持PDF/Word/PPT等文件格式,支持 12+语言互译。

免费翻译文档

深度研究

AI帮你快速写综述,25分钟生成高质量综述,智能提取关键信息,辅助科研写作。

立即免费体验