Suppr超能文献

对儿童急性低氧性呼吸衰竭气道液代谢物进行聚类分析和分析。

Cluster analysis and profiling of airway fluid metabolites in pediatric acute hypoxemic respiratory failure.

机构信息

Children's Healthcare of Atlanta, Egleston Hospital, Atlanta, GA, USA.

Department of Pediatrics, Children's Healthcare of Atlanta at Egleston, Division of Critical Care Medicine, Emory University School of Medicine, 1405 Clifton Road NE, Atlanta, GA, 30322, USA.

出版信息

Sci Rep. 2021 Nov 26;11(1):23019. doi: 10.1038/s41598-021-02354-4.

Abstract

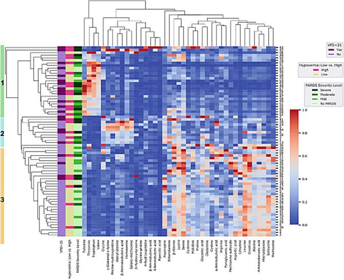
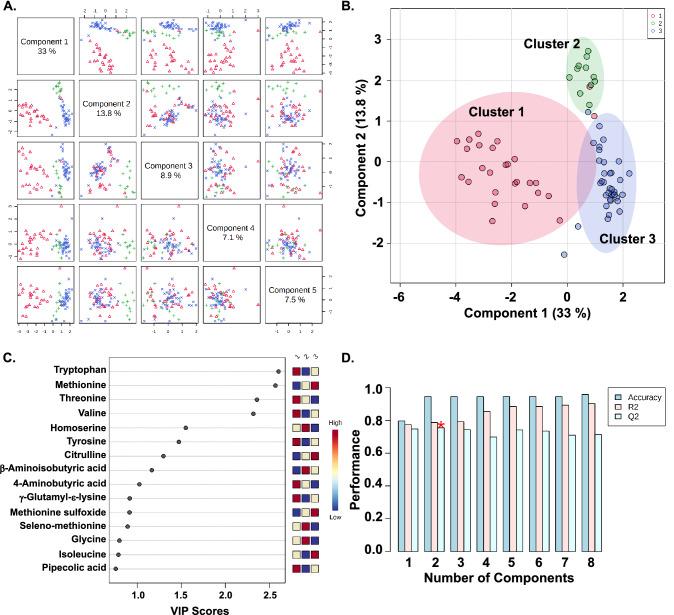
Hierarchal clustering of amino acid metabolites may identify a metabolic signature in children with pediatric acute hypoxemic respiratory failure. Seventy-four immunocompetent children, 41 (55.4%) with pediatric acute respiratory distress syndrome (PARDS), who were between 2 days to 18 years of age and within 72 h of intubation for acute hypoxemic respiratory failure, were enrolled. We used hierarchal clustering and partial least squares-discriminant analysis to profile the tracheal aspirate airway fluid using quantitative LC-MS/MS to explore clusters of metabolites that correlated with acute hypoxemia severity and ventilator-free days. Three clusters of children that differed by severity of hypoxemia and ventilator-free days were identified. Quantitative pathway enrichment analysis showed that cysteine and methionine metabolism, selenocompound metabolism, glycine, serine and threonine metabolism, arginine biosynthesis, and valine, leucine, and isoleucine biosynthesis were the top five enriched, impactful pathways. We identified three clusters of amino acid metabolites found in the airway fluid of intubated children important to acute hypoxemia severity that correlated with ventilator-free days < 21 days. Further studies are needed to validate our findings and to test our models.

摘要

氨基酸代谢物的层次聚类可能会确定患有小儿急性低氧性呼吸衰竭儿童的代谢特征。本研究纳入了 74 名免疫功能正常的儿童,其中 41 名(55.4%)患有小儿急性呼吸窘迫综合征(PARDS),年龄在 2 天至 18 岁之间,在急性低氧性呼吸衰竭插管后 72 小时内。我们使用层次聚类和偏最小二乘判别分析来对气管吸出物气道液进行分析,采用定量 LC-MS/MS 来探索与急性低氧血症严重程度和无呼吸机天数相关的代谢物聚类。根据低氧血症和无呼吸机天数的严重程度,确定了三组儿童。定量途径富集分析表明,半胱氨酸和蛋氨酸代谢、硒化合物代谢、甘氨酸、丝氨酸和苏氨酸代谢、精氨酸生物合成以及缬氨酸、亮氨酸和异亮氨酸生物合成是前五个富集的、有影响力的途径。我们鉴定了三种在接受插管的儿童气道液中发现的与急性低氧血症严重程度相关且与无呼吸机天数<21 天相关的氨基酸代谢物聚类。需要进一步的研究来验证我们的发现并测试我们的模型。

https://cdn.ncbi.nlm.nih.gov/pmc/blobs/a107/8626441/ea8b9d66d13d/41598_2021_2354_Fig1_HTML.jpg

文献检索

告别复杂PubMed语法,用中文像聊天一样搜索,搜遍4000万医学文献。AI智能推荐,让科研检索更轻松。

立即免费搜索

文件翻译

保留排版,准确专业,支持PDF/Word/PPT等文件格式,支持 12+语言互译。

免费翻译文档

深度研究

AI帮你快速写综述,25分钟生成高质量综述,智能提取关键信息,辅助科研写作。

立即免费体验