Suppr超能文献

维生素 A 循环副产物解释了视网膜损伤和被认为引发视网膜变性的分子变化。

Vitamin A cycle byproducts explain retinal damage and molecular changes thought to initiate retinal degeneration.

机构信息

Columbia University Medical Center, Ophthalmology, New York, NY 10032, USA.

biOOrg3.14, Buffalo, WY 82834, USA.

出版信息

Biol Open. 2021 Nov 15;10(11). doi: 10.1242/bio.058600. Epub 2021 Nov 29.

Abstract

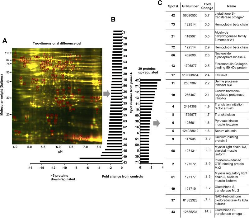
In the most prevalent retinal diseases, including Stargardt disease and age-related macular degeneration (AMD), byproducts of vitamin A form in the retina abnormally during the vitamin A cycle. Despite evidence of their toxicity, whether these vitamin A cycle byproducts contribute to retinal disease, are symptoms, beneficial, or benign has been debated. We delivered a representative vitamin A byproduct, A2E, to the rat's retina and monitored electrophysiological, histological, proteomic, and transcriptomic changes. We show that the vitamin A cycle byproduct is sufficient alone to damage the RPE, photoreceptor inner and outer segments, and the outer plexiform layer, cause the formation of sub-retinal debris, alter transcription and protein synthesis, and diminish retinal function. The presented data are consistent with the theory that the formation of vitamin A byproducts during the vitamin A cycle is neither benign nor beneficial but may be sufficient alone to cause the most prevalent forms of retinal disease. Retarding the formation of vitamin A byproducts could potentially address the root cause of several retinal diseases to eliminate the threat of irreversible blindness for millions of people.

摘要

在最常见的视网膜疾病中,包括斯塔加特病和年龄相关性黄斑变性(AMD),维生素 A 在视网膜中的循环过程中异常形成维生素 A 副产物。尽管有证据表明这些维生素 A 副产物具有毒性,但它们是否导致了视网膜疾病、是症状、有益还是良性一直存在争议。我们向大鼠的视网膜中输送了一种代表性的维生素 A 副产物 A2E,并监测了电生理、组织学、蛋白质组学和转录组学的变化。我们表明,维生素 A 副产物本身就足以损害 RPE、光感受器内外节以及外丛状层,导致视网膜下碎片的形成,改变转录和蛋白质合成,并降低视网膜功能。所呈现的数据与这样一种理论一致,即在维生素 A 循环过程中形成的维生素 A 副产物既不是良性的也不是有益的,但它本身可能足以导致最常见的几种视网膜疾病。延缓维生素 A 副产物的形成可能有潜力解决几种视网膜疾病的根本原因,消除数百万人面临的不可逆转失明的威胁。

https://cdn.ncbi.nlm.nih.gov/pmc/blobs/3e0f/8649638/2d03a045e020/biolopen-10-058600-g1.jpg

相似文献

2
C20D3-Vitamin A Prevents Retinal Pigment Epithelium Atrophic Changes in a Mouse Model.
Transl Vis Sci Technol. 2021 Dec 1;10(14):8. doi: 10.1167/tvst.10.14.8.
3
Vitamin A cycle byproducts impede dark adaptation.
J Biol Chem. 2021 Sep;297(3):101074. doi: 10.1016/j.jbc.2021.101074. Epub 2021 Aug 12.
4
A2E, a byproduct of the visual cycle.
Vision Res. 2003 Dec;43(28):2983-90. doi: 10.1016/s0042-6989(03)00475-9.
6
Vitamin A dimers trigger the protracted death of retinal pigment epithelium cells.
Cell Death Dis. 2014 Jul 24;5(7):e1348. doi: 10.1038/cddis.2014.314.
8
Morphological and physiological retinal degeneration induced by intravenous delivery of vitamin A dimers in rabbits.
Dis Model Mech. 2015 Feb;8(2):131-8. doi: 10.1242/dmm.017194. Epub 2014 Dec 12.
9
Increased cone sensitivity to ABCA4 deficiency provides insight into macular vision loss in Stargardt's dystrophy.
Biochim Biophys Acta. 2012 Jul;1822(7):1169-79. doi: 10.1016/j.bbadis.2011.10.007. Epub 2011 Oct 13.
10
Receptor MER Tyrosine Kinase Proto-oncogene (MERTK) Is Not Required for Transfer of Bis-retinoids to the Retinal Pigmented Epithelium.
J Biol Chem. 2016 Dec 23;291(52):26937-26949. doi: 10.1074/jbc.M116.764563. Epub 2016 Nov 14.

引用本文的文献

1
Vitamin A, systemic T-cells, and the eye: Focus on degenerative retinal disease.
Front Nutr. 2022 Jul 18;9:914457. doi: 10.3389/fnut.2022.914457. eCollection 2022.

本文引用的文献

1
Vitamin A cycle byproducts impede dark adaptation.
J Biol Chem. 2021 Sep;297(3):101074. doi: 10.1016/j.jbc.2021.101074. Epub 2021 Aug 12.
2
3
Role of retinal pigment epithelium in age-related macular disease: a systematic review.
Br J Ophthalmol. 2021 Nov;105(11):1469-1474. doi: 10.1136/bjophthalmol-2020-317447. Epub 2020 Sep 19.
4
Changes in volume of various retinal layers over time in early and intermediate age-related macular degeneration.
Eye (Lond). 2019 Mar;33(3):428-434. doi: 10.1038/s41433-018-0234-9. Epub 2018 Oct 11.
5
Quantifying the Rate of Ellipsoid Zone Loss in Stargardt Disease.
Am J Ophthalmol. 2018 Feb;186:1-9. doi: 10.1016/j.ajo.2017.10.032. Epub 2017 Nov 7.
8
Early deterioration in ellipsoid zone in eyes with non-neovascular age-related macular degeneration.
Int Ophthalmol. 2017 Aug;37(4):801-806. doi: 10.1007/s10792-016-0331-3. Epub 2016 Sep 3.
9
Photodegradation of retinal bisretinoids in mouse models and implications for macular degeneration.
Proc Natl Acad Sci U S A. 2016 Jun 21;113(25):6904-9. doi: 10.1073/pnas.1524774113. Epub 2016 Jun 6.
10
Morphological and physiological retinal degeneration induced by intravenous delivery of vitamin A dimers in rabbits.
Dis Model Mech. 2015 Feb;8(2):131-8. doi: 10.1242/dmm.017194. Epub 2014 Dec 12.

文献AI研究员

20分钟写一篇综述,助力文献阅读效率提升50倍。

立即体验

用中文搜PubMed

大模型驱动的PubMed中文搜索引擎

马上搜索

文档翻译

学术文献翻译模型,支持多种主流文档格式。

立即体验