Suppr超能文献

一种有缺陷的病毒基因组策略能引发针对呼吸道病毒的广泛保护免疫。

A defective viral genome strategy elicits broad protective immunity against respiratory viruses.

机构信息

Department of Microbiology and Immunology, University of California, San Francisco, San Francisco, CA 94158, USA.

Department of Microbiology and Immunology, University of California, San Francisco, San Francisco, CA 94158, USA; Department of Virology, Faculty of Medicine, Kyushu University, Fukuoka, Japan.

出版信息

Cell. 2021 Dec 9;184(25):6037-6051.e14. doi: 10.1016/j.cell.2021.11.023. Epub 2021 Nov 18.

Abstract

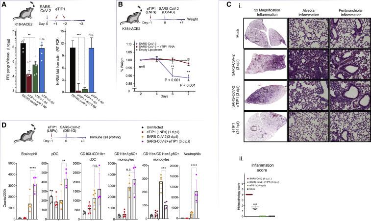
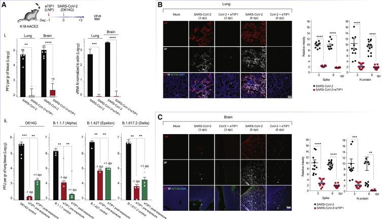
RNA viruses generate defective viral genomes (DVGs) that can interfere with replication of the parental wild-type virus. To examine their therapeutic potential, we created a DVG by deleting the capsid-coding region of poliovirus. Strikingly, intraperitoneal or intranasal administration of this genome, which we termed eTIP1, elicits an antiviral response, inhibits replication, and protects mice from several RNA viruses, including enteroviruses, influenza, and SARS-CoV-2. While eTIP1 replication following intranasal administration is limited to the nasal cavity, its antiviral action extends non-cell-autonomously to the lungs. eTIP1 broad-spectrum antiviral effects are mediated by both local and distal type I interferon responses. Importantly, while a single eTIP1 dose protects animals from SARS-CoV-2 infection, it also stimulates production of SARS-CoV-2 neutralizing antibodies that afford long-lasting protection from SARS-CoV-2 reinfection. Thus, eTIP1 is a safe and effective broad-spectrum antiviral generating short- and long-term protection against SARS-CoV-2 and other respiratory infections in animal models.

摘要

RNA 病毒会产生缺陷型病毒基因组(DVGs),这些基因组能够干扰亲本野生型病毒的复制。为了研究它们的治疗潜力,我们通过删除脊髓灰质炎病毒的衣壳编码区来创建 DVG。令人惊讶的是,通过腹腔内或鼻内给予这种我们称为 eTIP1 的基因组,会引发抗病毒反应,抑制病毒复制,并保护小鼠免受多种 RNA 病毒的侵害,包括肠道病毒、流感病毒和 SARS-CoV-2。虽然 eTIP1 在鼻内给药后的复制仅限于鼻腔,但它的抗病毒作用会非细胞自主地延伸到肺部。eTIP1 的广谱抗病毒作用是通过局部和远端 I 型干扰素反应介导的。重要的是,虽然单次 eTIP1 剂量可以保护动物免受 SARS-CoV-2 感染,但它也会刺激产生 SARS-CoV-2 中和抗体,从而提供对 SARS-CoV-2 再感染的长期保护。因此,eTIP1 是一种安全有效的广谱抗病毒药物,可在动物模型中提供针对 SARS-CoV-2 和其他呼吸道感染的短期和长期保护。

https://cdn.ncbi.nlm.nih.gov/pmc/blobs/e27a/8598942/430b98671df7/fx1_lrg.jpg

文献检索

告别复杂PubMed语法,用中文像聊天一样搜索,搜遍4000万医学文献。AI智能推荐,让科研检索更轻松。

立即免费搜索

文件翻译

保留排版,准确专业,支持PDF/Word/PPT等文件格式,支持 12+语言互译。

免费翻译文档

深度研究

AI帮你快速写综述,25分钟生成高质量综述,智能提取关键信息,辅助科研写作。

立即免费体验