Suppr超能文献

靶向单核细胞来源的巨噬细胞中的 SYK 通过与 Erk/Hif1α 的串扰以及重塑肝脏炎症微环境来调节肝纤维化。

Targeting SYK of monocyte-derived macrophages regulates liver fibrosis via crosstalking with Erk/Hif1α and remodeling liver inflammatory environment.

机构信息

Hepatobiliary Center, The First Affiliated Hospital of Nanjing Medical University, Nanjing, China.

Key Laboratory of Liver Transplantation, Chinese Academy of Medical Sciences, Nanjing, China.

出版信息

Cell Death Dis. 2021 Dec 1;12(12):1123. doi: 10.1038/s41419-021-04403-2.

Abstract

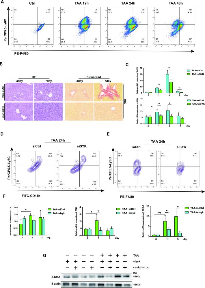
Liver fibrosis is a danger signal indicating a huge risk of liver cancer occurrence, but there is still no effective clinical means to regulate the progress of liver fibrosis. Although a variety of drugs targeting SYK have been developed for tumors and autoimmune diseases, the mechanism and specific efficacy of SYK's role in liver fibrosis are not yet clear. Our studies based on chronic CCL4, bile duct ligation, and subacute TAA mouse models show that SYK in monocyte-derived macrophages (MoMFs) is fully dependent on phosphorylation of Erk to up-regulate the expression of Hif1α, thereby forming the crosstalk with SYK to drive liver fibrosis progress. We have evaluated the ability of the small molecule SYK inhibitor GS9973 in a variety of models. Contrary to previous impressions, high-frequency administration of GS9973 will aggravate CCL4-induced liver fibrosis, which is especially unsuitable for patients with cholestasis whose clinical features are bile duct obstruction. In addition, we found that inhibition of MoMFs SYK impairs the expression of CXCL1, on one hand, it reduces the recruitment of CD11bhiLy6Chi inflammatory cells, and on the other hand, it promotes the phenotype cross-dress process of pro-resolution MoMFs, thereby remodeling the chronic inflammatory environment of the fibrotic liver. Our further findings indicate that on the basis of the administration of CCR2/CCR5 dual inhibitor Cenicriviroc, further inhibiting MoMFs SYK may give patients with fibrosis additional benefits.

摘要

肝纤维化是肝癌发生的巨大风险的危险信号,但目前仍没有有效的临床手段来调节肝纤维化的进展。尽管已经开发了针对 SYK 的各种针对肿瘤和自身免疫性疾病的药物,但 SYK 在肝纤维化中的作用机制和具体疗效尚不清楚。我们基于慢性 CCL4、胆管结扎和亚急性 TAA 小鼠模型的研究表明,单核细胞衍生的巨噬细胞(MoMFs)中的 SYK 完全依赖于 Erk 的磷酸化来上调 Hif1α 的表达,从而与 SYK 形成串扰,驱动肝纤维化的进展。我们已经评估了小分子 SYK 抑制剂 GS9973 在多种模型中的作用。与之前的印象相反,GS9973 的高频给药会加重 CCL4 诱导的肝纤维化,这尤其不适合临床特征为胆管阻塞的胆汁淤积患者。此外,我们发现抑制 MoMFs SYK 会损害 CXCL1 的表达,一方面减少 CD11bhiLy6Chi 炎症细胞的募集,另一方面促进促解决 MoMFs 的表型交叉装扮过程,从而重塑纤维化肝脏的慢性炎症环境。我们的进一步发现表明,在给予 CCR2/CCR5 双重抑制剂 Cenicriviroc 的基础上,进一步抑制 MoMFs SYK 可能会为纤维化患者带来额外的益处。

https://cdn.ncbi.nlm.nih.gov/pmc/blobs/f4e8/8636632/f884f7490084/41419_2021_4403_Fig1_HTML.jpg

文献检索

告别复杂PubMed语法,用中文像聊天一样搜索,搜遍4000万医学文献。AI智能推荐,让科研检索更轻松。

立即免费搜索

文件翻译

保留排版,准确专业,支持PDF/Word/PPT等文件格式,支持 12+语言互译。

免费翻译文档

深度研究

AI帮你快速写综述,25分钟生成高质量综述,智能提取关键信息,辅助科研写作。

立即免费体验