Suppr超能文献

通过综合生物信息学分析和实验验证鉴定AKR1B10为原发性胆汁性胆管炎的关键基因。

Identification of AKR1B10 as a key gene in primary biliary cholangitis by integrated bioinformatics analysis and experimental validation.

作者信息

Wang Huiwen, Zhang Jian, Liu Jinqing, Jiang Yongfang, Fu Lei, Peng Shifang

机构信息

Department of Infectious Diseases, Xiangya Hospital, Central South University, Changsha, China.

Department of Infectious Diseases, Second Xiangya Hospital, Central South University, Changsha, China.

出版信息

Front Mol Biosci. 2023 Feb 9;10:1124956. doi: 10.3389/fmolb.2023.1124956. eCollection 2023.

Abstract

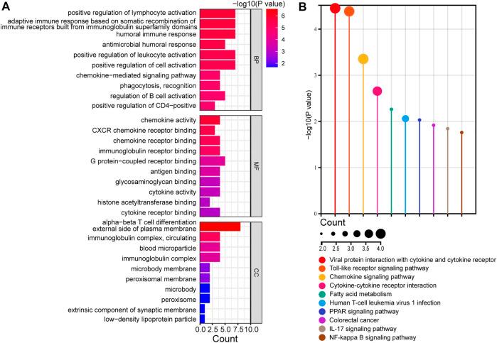
Primary biliary cholangitis (PBC) is a chronic autoimmune liver disease that eventually progresses to cirrhosis and hepatocellular carcinoma (HCC) in the absence of proper treatment. However, Gene expression and molecular mechanisms involved in the pathogenesis of PBC have not been completely elucidated. Microarray expression profiling dataset GSE61260 was downloaded from the Gene Expression Omnibus (GEO) database. Data were normalized to screen differentially expressed genes (DEGs) using the limma package in R. Moreover, Gene Ontology (GO) and Kyoto Encyclopedia of Genes and Genomes pathway (KEGG) enrichment analyses were performed. A protein-protein interaction (PPI) network was constructed to identify hub genes and an integrative regulatory network of transcriptional factor-DEG-microRNA was established. Gene Set Enrichment Analysis (GSEA) was used to analyze differences in biological states for groups with different expressions of aldo-keto reductase family 1 member B10 (AKR1B10). Immunohistochemistry (IHC) analysis was performed to validate the expression of hepatic AKR1B10 in patients with PBC. The association of hepatic AKR1B10 levels with clinical parameters was evaluated using one-way analysis of variance (ANOVA) and Pearson's correlation analysis. This study identified 22 upregulated and 12 downregulated DEGs between patients with PBC and healthy controls. GO and KEGG analysis revealed that DEGs were mainly enriched in immune reactions. AKR1B10 was identified as a key gene and was further analyzed by screening out hub genes from the PPI network. GSEA analysis indicated that high expression of AKR1B10 might promote PBC to develop into HCC. Immunohistochemistry results verified the increased expression of hepatic AKR1B10 in patients with PBC and demonstrated its positive correlation with the severity of PBC. AKR1B10 was identified as a hub gene in PBC by integrated bioinformatics analysis and clinical validation. The increase of AKR1B10 expression in patients with PBC was associated with disease severity and might promote the progression of PBC to HCC.

摘要

原发性胆汁性胆管炎(PBC)是一种慢性自身免疫性肝病,若未得到恰当治疗,最终会发展为肝硬化和肝细胞癌(HCC)。然而,PBC发病机制中涉及的基因表达和分子机制尚未完全阐明。从基因表达综合数据库(GEO)下载了基因芯片表达谱数据集GSE61260。使用R语言中的limma软件包对数据进行标准化处理,以筛选差异表达基因(DEG)。此外,还进行了基因本体论(GO)和京都基因与基因组百科全书通路(KEGG)富集分析。构建了蛋白质-蛋白质相互作用(PPI)网络以识别枢纽基因,并建立了转录因子-DEG-微小RNA的综合调控网络。基因集富集分析(GSEA)用于分析醛糖还原酶家族1成员B10(AKR1B10)不同表达水平的组之间生物学状态的差异。进行免疫组织化学(IHC)分析以验证PBC患者肝脏中AKR1B10的表达。使用单因素方差分析(ANOVA)和Pearson相关分析评估肝脏AKR1B10水平与临床参数的相关性。本研究确定了PBC患者与健康对照之间22个上调和12个下调的DEG。GO和KEGG分析表明,DEG主要富集于免疫反应。AKR1B10被确定为关键基因,并通过从PPI网络中筛选枢纽基因进行进一步分析。GSEA分析表明,AKR1B10的高表达可能促进PBC发展为HCC。免疫组织化学结果证实了PBC患者肝脏中AKR1B10表达增加,并证明其与PBC严重程度呈正相关。通过综合生物信息学分析和临床验证,AKR1B10被确定为PBC中的一个枢纽基因。PBC患者中AKR1B10表达的增加与疾病严重程度相关,并可能促进PBC向HCC的进展。

https://cdn.ncbi.nlm.nih.gov/pmc/blobs/f181/9947156/e0b45fb1d159/fmolb-10-1124956-g001.jpg

文献检索

告别复杂PubMed语法,用中文像聊天一样搜索,搜遍4000万医学文献。AI智能推荐,让科研检索更轻松。

立即免费搜索

文件翻译

保留排版,准确专业,支持PDF/Word/PPT等文件格式,支持 12+语言互译。

免费翻译文档

深度研究

AI帮你快速写综述,25分钟生成高质量综述,智能提取关键信息,辅助科研写作。

立即免费体验