Samuelson Clare, Radtke Stefan, Zhu Haiying, Llewellyn Mallory, Fields Emily, Cook Savannah, Huang Meei-Li W, Jerome Keith R, Kiem Hans-Peter, Humbert Olivier
Stem Cell and Gene Therapy Program, Clinical Research Division, Fred Hutchinson Cancer Research Center, Seattle, WA 98109-1024, USA.
Department of Laboratory Medicine and Pathology, University of Washington, Seattle, WA 98195, USA.
Mol Ther Methods Clin Dev. 2021 Oct 28;23:507-523. doi: 10.1016/j.omtm.2021.10.008. eCollection 2021 Dec 10.
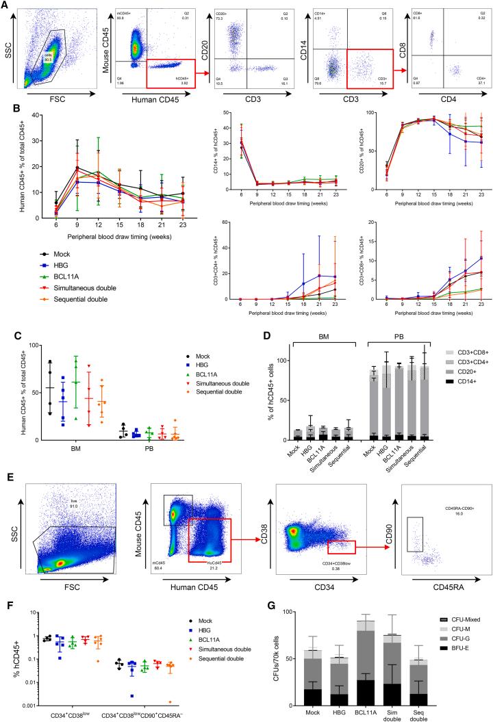
Sickle cell disease and β-thalassemia are common monogenic disorders that cause significant morbidity and mortality globally. The only curative treatment currently is allogeneic hematopoietic stem cell transplantation, which is unavailable to many patients due to a lack of matched donors and carries risks including graft-versus-host disease. Genome editing therapies targeting either the erythroid enhancer or the promoter are already demonstrating success in reinducing fetal hemoglobin. However, where a single locus is targeted, reliably achieving levels high enough to deliver an effective cure remains a challenge. We investigated the application of a CRISPR/Cas9 multiplex genome editing approach, in which both the erythroid enhancer and promoter are disrupted within human hematopoietic stem cells. We demonstrate superior fetal hemoglobin reinduction with this dual-editing approach without compromising engraftment or lineage differentiation potential of edited cells post-xenotransplantation. However, multiplex editing consistently resulted in the generation of chromosomal rearrangement events that persisted following transplantation into immunodeficient mice. The risk of oncogenic events resulting from such translocations therefore currently prohibits its clinical translation, but it is anticipated that, in the future, alternative editing platforms will help alleviate this risk.
镰状细胞病和β地中海贫血是常见的单基因疾病,在全球范围内导致了显著的发病率和死亡率。目前唯一的治愈性治疗方法是异基因造血干细胞移植,但由于缺乏匹配的供体,许多患者无法获得这种治疗,而且该治疗存在包括移植物抗宿主病在内的风险。针对红系增强子或启动子的基因组编辑疗法已在重新诱导胎儿血红蛋白方面取得成功。然而,在仅靶向单个位点的情况下,可靠地达到足以实现有效治愈的水平仍然是一项挑战。我们研究了CRISPR/Cas9多重基因组编辑方法的应用,即在人类造血干细胞中同时破坏红系增强子和启动子。我们证明了这种双重编辑方法在重新诱导胎儿血红蛋白方面具有卓越效果,且不影响编辑后细胞在异种移植后的植入或谱系分化潜能。然而,多重编辑始终会导致染色体重排事件的产生,这些事件在移植到免疫缺陷小鼠后仍然存在。因此,这种易位导致致癌事件的风险目前阻碍了其临床转化,但预计未来替代编辑平台将有助于降低这种风险。