Suppr超能文献

阿替卡因的使用并未常规消除上颌第一磨牙拔除时腭侧注射的需要:一项随机交叉临床试验。

Articaine use does not routinely eliminate the need for palatal injections for primary maxillary molar extractions: a randomized cross-over clinical trial.

机构信息

Department of Pediatric Dentistry, Social Determinants of Oral Health Research Center, Dentistry Faculty, Shahid Sadoughi University of Medical Sciences, Yazd, Iran.

出版信息

Oral Maxillofac Surg. 2022 Dec;26(4):603-611. doi: 10.1007/s10006-021-01021-2. Epub 2021 Dec 1.

Abstract

PURPOSE

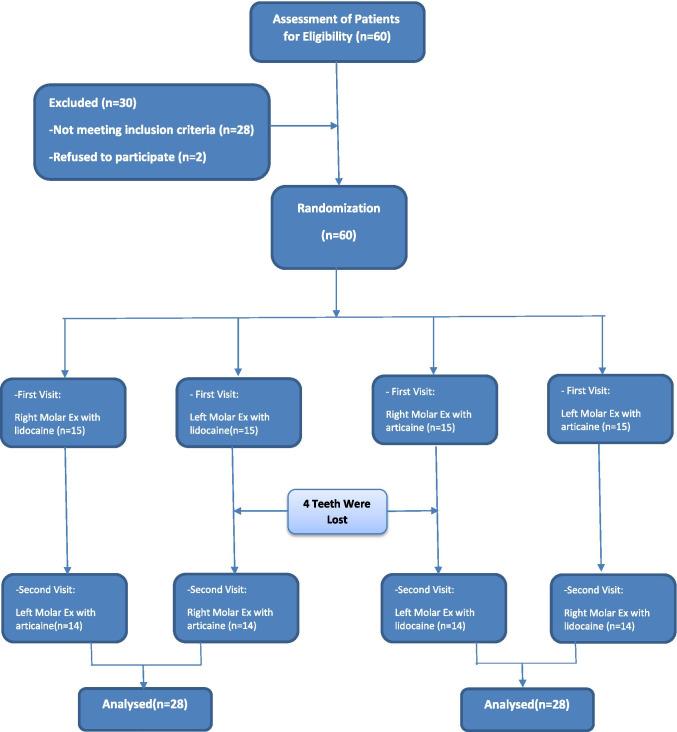
The aim of this study was to compare single buccal infiltration of 4% articaine versus routine buccal and palatal injections of 2% lidocaine during bilateral extraction of maxillary primary molars.

METHODS

Thirty healthy children aged 6-9 years old requiring bilateral extraction of maxillary primary molars were enrolled into the trial. Randomization was performed in two steps. Routine buccal and palatal infiltrations were administered using 2% lidocaine in the control side. Four percent articaine was used for single buccal infiltration in the intervention side. WBFP scale (Wong-Baker FACES Pain scale) was employed for subjective assessment of pain. For objective evaluation of pain, FLACC scale (Face, Legs, Activity, Cry, Consolability) and physiological parameters of blood pressure and pulse rate were recorded.

RESULTS

Analyses did not show any significant differences in blood pressure, pulse rate, and FLACC scale between groups (P value > 0.05). However, statistically lower WBFP scores were observed in articaine group as compared to lidocaine group (P value < 0.05); the difference was less than one unit which is not clinically considerable.

CONCLUSION

Single buccal infiltration of 4% articaine can be administered as an alternative for conventional infiltration of 2% lidocaine to avoid fear or uncooperative behavior of the child patient. However, the assessment of palatal tissue anesthesia is quite necessary before the procedure is initiated. In case of failure in achieving palatal anesthesia, a palatal injection should be given.

摘要

目的

本研究旨在比较在双侧上颌乳磨牙拔除术中,4%阿替卡因单颊侧浸润与 2%利多卡因常规颊侧和腭侧注射的效果。

方法

本试验纳入了 30 名年龄在 6-9 岁、需要双侧上颌乳磨牙拔除的健康儿童。随机化分两步进行。对照组在常规颊侧和腭侧使用 2%利多卡因进行浸润麻醉,干预组在颊侧使用 4%阿替卡因进行单颊侧浸润麻醉。采用 Wong-Baker FACES 疼痛量表(WBFP)进行疼痛的主观评估,采用面部、腿部、活动、哭泣、安抚(FLACC)量表和血压、脉搏率等生理参数进行疼痛的客观评估。

结果

分析显示,两组间的血压、脉搏率和 FLACC 评分均无显著差异(P 值>0.05)。然而,与利多卡因组相比,阿替卡因组的 WBFP 评分明显较低(P 值<0.05);差异小于一个单位,临床上无显著差异。

结论

4%阿替卡因单颊侧浸润可作为常规 2%利多卡因浸润的替代方法,以避免患儿出现恐惧或不合作行为。然而,在开始手术前,对腭侧组织麻醉的评估是非常必要的。如果未能达到腭侧麻醉效果,应给予腭侧注射。

https://cdn.ncbi.nlm.nih.gov/pmc/blobs/f437/8635313/26370840531b/10006_2021_1021_Fig1_HTML.jpg

文献AI研究员

20分钟写一篇综述,助力文献阅读效率提升50倍。

立即体验

用中文搜PubMed

大模型驱动的PubMed中文搜索引擎

马上搜索

文档翻译

学术文献翻译模型,支持多种主流文档格式。

立即体验