• 文献检索
  • 文档翻译
  • 深度研究
  • 学术资讯
  • Suppr Zotero 插件Zotero 插件
  • 邀请有礼
  • 套餐&价格
  • 历史记录
应用&插件
Suppr Zotero 插件Zotero 插件浏览器插件Mac 客户端Windows 客户端微信小程序
定价
高级版会员购买积分包购买API积分包
服务
文献检索文档翻译深度研究API 文档MCP 服务
关于我们
关于 Suppr公司介绍联系我们用户协议隐私条款
关注我们

Suppr 超能文献

核心技术专利:CN118964589B侵权必究
粤ICP备2023148730 号-1Suppr @ 2026

文献检索

告别复杂PubMed语法,用中文像聊天一样搜索,搜遍4000万医学文献。AI智能推荐,让科研检索更轻松。

立即免费搜索

文件翻译

保留排版,准确专业,支持PDF/Word/PPT等文件格式,支持 12+语言互译。

免费翻译文档

深度研究

AI帮你快速写综述,25分钟生成高质量综述,智能提取关键信息,辅助科研写作。

立即免费体验

Hsa_circ_0008434 通过海绵吸附 miR-6838-5p 来调节 USP9X 的表达,从而促进胃癌的生长、迁移和侵袭。

Hsa_circ_0008434 regulates USP9X expression by sponging miR-6838-5p to promote gastric cancer growth, migration and invasion.

机构信息

Department of General Surgery, Shanghai Ninth People's Hospital, School of Medicine, Shanghai Jiao Tong University, 639 Zhizaoju Road, Shanghai, 200011, China.

Department of Gastroenterology, Shanghai Ninth People's Hospital, School of Medicine, Shanghai Jiao Tong University, 639 Zhizaoju Road, Shanghai, 200011, China.

出版信息

BMC Cancer. 2021 Dec 2;21(1):1289. doi: 10.1186/s12885-021-09052-4.

DOI:10.1186/s12885-021-09052-4
PMID:34856948
原文链接:https://pmc.ncbi.nlm.nih.gov/articles/PMC8638420/
Abstract

BACKGROUND

The role of circular RNAs (circRNAs) in the occurrence and development of gastric cancer (GC) has recently attracted increasing interest. The following study investigates the role of a newly discovered hsa_circ_0008434, which has been confirmed to be highly expressed in GC tissues, in regulating GC biological behaviour.

METHODS

High-throughput RNA sequencing was used to identify differentially expressed genes between normal gastric tissues and GC tissues; actinomycin D and RNase R assays were used to determine the stability and loop structure of hsa_circ_0008434; and the miRanda database was used to predict the target genes of hsa_circ_0008434. The role of hsa_circ_0008434 in cell proliferation, migration, and invasion was examined using CCK-8, wound healing, Transwell and colony formation assays. The regulatory relationships among hsa_circ_0008434, microRNA-6838 (miR-6838), and ubiquitin-specific peptidase 9X (USP9X) were determined by dual-luciferase activity assays. The expression of hsa_circ_0008434 and miR-6838 was measured by qPCR; the expression of USP9X was detected by immunohistochemistry and Western blotting. The effects of hsa_circ_0008434 on in vivo tumour growth were assessed in xenograft models.

RESULTS

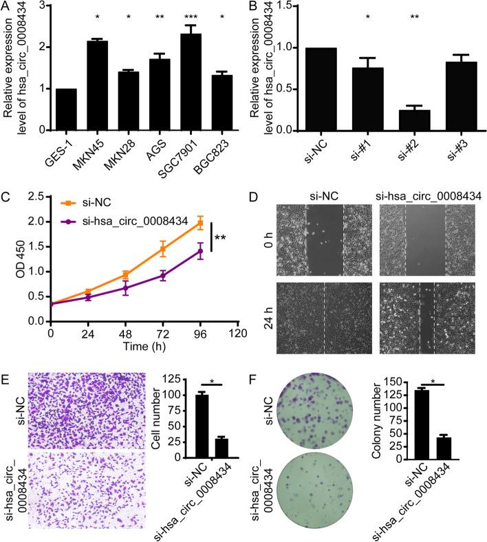
We found that hsa_circ_0008434 was one of the most upregulated circRNAs in GC tissue versus normal tissue. Further in vitro testing indicated that by acting as a miRNA sponge for miR-6838-5p, hsa_circ_0008434 promotes the expression of USP9X and further increases the proliferation, migration, and invasion of GC cells. In addition, animal studies indicated that hsa_circ_0008434 could promote tumour growth in vivo.

CONCLUSIONS

Hsa_circ_0008434 may promote GC proliferation, invasion and migration by regulating the expression of miR-6838 and USP9X.

摘要

背景

环状 RNA(circRNAs)在胃癌(GC)的发生和发展中的作用最近引起了越来越多的关注。本研究旨在探讨一种新发现的 hsa_circ_0008434 在调节 GC 生物学行为中的作用,该 circRNA 已被证实在 GC 组织中高表达。

方法

采用高通量 RNA 测序技术比较正常胃组织和 GC 组织中的差异表达基因;采用放线菌素 D 和 RNase R 实验检测 hsa_circ_0008434 的稳定性和环结构;采用 miRanda 数据库预测 hsa_circ_0008434 的靶基因。采用 CCK-8 法、划痕愈合实验、Transwell 实验和集落形成实验检测 hsa_circ_0008434 对细胞增殖、迁移和侵袭的影响。采用双荧光素酶活性实验确定 hsa_circ_0008434 与 microRNA-6838(miR-6838)和泛素特异性肽酶 9X(USP9X)之间的调控关系。采用 qPCR 检测 hsa_circ_0008434 和 miR-6838 的表达,采用免疫组化和 Western blot 检测 USP9X 的表达。采用异种移植模型检测 hsa_circ_0008434 对体内肿瘤生长的影响。

结果

我们发现 hsa_circ_0008434 是 GC 组织中上调最明显的 circRNA 之一。进一步的体外实验表明,hsa_circ_0008434 通过作为 miR-6838-5p 的 miRNA 海绵,促进 USP9X 的表达,进而增加 GC 细胞的增殖、迁移和侵袭。此外,动物研究表明 hsa_circ_0008434 可促进体内肿瘤生长。

结论

hsa_circ_0008434 可能通过调节 miR-6838 和 USP9X 的表达促进 GC 的增殖、侵袭和迁移。

https://cdn.ncbi.nlm.nih.gov/pmc/blobs/211c/8638420/738c8ddacc3c/12885_2021_9052_Fig5_HTML.jpg
https://cdn.ncbi.nlm.nih.gov/pmc/blobs/211c/8638420/3d4d6ba47280/12885_2021_9052_Fig1_HTML.jpg
https://cdn.ncbi.nlm.nih.gov/pmc/blobs/211c/8638420/40d790db1da8/12885_2021_9052_Fig2_HTML.jpg
https://cdn.ncbi.nlm.nih.gov/pmc/blobs/211c/8638420/3614f4d9d09e/12885_2021_9052_Fig3_HTML.jpg
https://cdn.ncbi.nlm.nih.gov/pmc/blobs/211c/8638420/41217c0d2ef9/12885_2021_9052_Fig4_HTML.jpg
https://cdn.ncbi.nlm.nih.gov/pmc/blobs/211c/8638420/738c8ddacc3c/12885_2021_9052_Fig5_HTML.jpg
https://cdn.ncbi.nlm.nih.gov/pmc/blobs/211c/8638420/3d4d6ba47280/12885_2021_9052_Fig1_HTML.jpg
https://cdn.ncbi.nlm.nih.gov/pmc/blobs/211c/8638420/40d790db1da8/12885_2021_9052_Fig2_HTML.jpg
https://cdn.ncbi.nlm.nih.gov/pmc/blobs/211c/8638420/3614f4d9d09e/12885_2021_9052_Fig3_HTML.jpg
https://cdn.ncbi.nlm.nih.gov/pmc/blobs/211c/8638420/41217c0d2ef9/12885_2021_9052_Fig4_HTML.jpg
https://cdn.ncbi.nlm.nih.gov/pmc/blobs/211c/8638420/738c8ddacc3c/12885_2021_9052_Fig5_HTML.jpg

相似文献

1
Hsa_circ_0008434 regulates USP9X expression by sponging miR-6838-5p to promote gastric cancer growth, migration and invasion.Hsa_circ_0008434 通过海绵吸附 miR-6838-5p 来调节 USP9X 的表达,从而促进胃癌的生长、迁移和侵袭。
BMC Cancer. 2021 Dec 2;21(1):1289. doi: 10.1186/s12885-021-09052-4.
2
Circular RNA hsa_circ_0110389 promotes gastric cancer progression through upregulating SORT1 via sponging miR-127-5p and miR-136-5p.环状 RNA hsa_circ_0110389 通过海绵吸附 miR-127-5p 和 miR-136-5p 而上调 SORT1 促进胃癌进展。
Cell Death Dis. 2021 Jun 23;12(7):639. doi: 10.1038/s41419-021-03903-5.
3
Hsa_circ_0017639 expression promotes gastric cancer proliferation and metastasis by sponging miR-224-5p and upregulating USP3.hsa_circ_0017639 的表达通过海绵吸附 miR-224-5p 和上调 USP3 促进胃癌的增殖和转移。
Gene. 2020 Aug 5;750:144753. doi: 10.1016/j.gene.2020.144753. Epub 2020 May 4.
4
hsa_circ_001653 up-regulates NR6A1 expression and elicits gastric cancer progression by binding to microRNA-377.hsa_circ_001653 通过与 microRNA-377 结合而上调 NR6A1 的表达并引发胃癌进展。
Exp Physiol. 2020 Dec;105(12):2141-2153. doi: 10.1113/EP088399. Epub 2020 Nov 13.
5
Circular RNA hsa_circ_0004872 inhibits gastric cancer progression via the miR-224/Smad4/ADAR1 successive regulatory circuit.环状 RNA hsa_circ_0004872 通过 miR-224/Smad4/ADAR1 连续调控回路抑制胃癌进展。
Mol Cancer. 2020 Nov 10;19(1):157. doi: 10.1186/s12943-020-01268-5.
6
Hsa_circ_0023642 promotes proliferation, invasion, and migration of gastric cancer by sponging microRNA-223.Hsa_circ_0023642 通过海绵吸附 microRNA-223 促进胃癌的增殖、侵袭和迁移。
J Clin Lab Anal. 2020 Oct;34(10):e23428. doi: 10.1002/jcla.23428. Epub 2020 Jun 19.
7
Identification and Expression of Several Circular RNAs and Knockdown of hsa_circ_0005556 Exerts Oncogenic Functions by miR-767-5p in Gastric Cancer.鉴定和表达几种环状 RNA 并敲低 hsa_circ_0005556 通过 miR-767-5p 在胃癌中的致癌作用。
Med Sci Monit. 2020 Jul 30;26:e921163. doi: 10.12659/MSM.921163.
8
Circular RNA hsa_circ_0001368 suppresses the progression of gastric cancer by regulating miR-6506-5p/FOXO3 axis.环状 RNA hsa_circ_0001368 通过调控 miR-6506-5p/FOXO3 轴抑制胃癌进展。
Biochem Biophys Res Commun. 2019 Apr 23;512(1):29-33. doi: 10.1016/j.bbrc.2019.02.111. Epub 2019 Mar 7.
9
Circular RNA circ_HN1 facilitates gastric cancer progression through modulation of the miR-302b-3p/ROCK2 axis.环状 RNA circ_HN1 通过调节 miR-302b-3p/ROCK2 轴促进胃癌进展。
Mol Cell Biochem. 2021 Jan;476(1):199-212. doi: 10.1007/s11010-020-03897-2. Epub 2020 Sep 19.
10
circRNA_0005529 facilitates growth and metastasis of gastric cancer via regulating miR-527/Sp1 axis.环状RNA_0005529通过调控miR-527/Sp1轴促进胃癌的生长和转移。
BMC Mol Cell Biol. 2021 Jan 20;22(1):6. doi: 10.1186/s12860-020-00340-8.

引用本文的文献

1
The novel circFKBP8/miR-432-5p/E2F7 cascade functions as a regulatory network in breast cancer.新型 circFKBP8/miR-432-5p/E2F7 级联在乳腺癌中作为一个调控网络发挥作用。
Hereditas. 2024 Aug 27;161(1):27. doi: 10.1186/s41065-024-00331-1.
2
LncRNA SH3BP5-AS1 promotes hepatocellular carcinoma progression by sponging miR-6838-5p and activation of PTPN4.长链非编码 RNA SH3BP5-AS1 通过海绵吸附 miR-6838-5p 和激活 PTPN4 促进肝癌进展。
Aging (Albany NY). 2024 May 16;16(10):8511-8523. doi: 10.18632/aging.205811.
3
Roles of USP9X in cellular functions and tumorigenesis (Review).

本文引用的文献

1
MiR-6838-5p facilitates the proliferation and invasion of renal cell carcinoma cells through inhibiting the DMTF1/ARF-p53 axis.miR-6838-5p 通过抑制 DMTF1/ARF-p53 轴促进肾癌细胞的增殖和侵袭。
J Bioenerg Biomembr. 2021 Apr;53(2):191-202. doi: 10.1007/s10863-021-09888-2. Epub 2021 Mar 8.
2
CircFOXK2 Promotes Growth and Metastasis of Pancreatic Ductal Adenocarcinoma by Complexing with RNA-Binding Proteins and Sponging MiR-942.环状 RNA FOXC2 通过与 RNA 结合蛋白复合物形成和海绵吸附 miR-942 促进胰腺导管腺癌的生长和转移。
Cancer Res. 2020 Jun 1;80(11):2138-2149. doi: 10.1158/0008-5472.CAN-19-3268. Epub 2020 Mar 26.
3
USP9X在细胞功能和肿瘤发生中的作用(综述)
Oncol Lett. 2023 Oct 10;26(6):506. doi: 10.3892/ol.2023.14093. eCollection 2023 Dec.
4
LncRNA SNHG1 Accelerates Cell Proliferation, Migration, and Invasion of Hepatoblastoma Through Mediating miR-6838-5p/PIM3/RhoA Axis.长链非编码RNA SNHG1通过介导miR-6838-5p/PIM3/RhoA轴促进肝母细胞瘤细胞的增殖、迁移和侵袭。
Biochem Genet. 2024 Feb;62(1):59-76. doi: 10.1007/s10528-023-10404-x. Epub 2023 May 29.
5
Induction of perineural invasion in salivary adenoid cystic carcinoma by circular RNA RNF111.环状 RNA RNF111 诱导唾液腺腺样囊性癌发生周围神经侵犯
Clin Transl Oncol. 2023 Nov;25(11):3152-3164. doi: 10.1007/s12094-023-03182-w. Epub 2023 May 24.
6
EIF4A3 induced circABCA5 promotes the gastric cancer progression by SPI1 mediated IL6/JAK2/STAT3 signaling.EIF4A3诱导的circABCA5通过SPI1介导的IL6/JAK2/STAT3信号通路促进胃癌进展。
Am J Cancer Res. 2023 Feb 15;13(2):602-622. eCollection 2023.
7
Research Progress for Targeting Deubiquitinases in Gastric Cancers.针对胃癌中去泛素化酶的研究进展
Cancers (Basel). 2022 Nov 26;14(23):5831. doi: 10.3390/cancers14235831.
8
Disruption of USP9X in macrophages promotes foam cell formation and atherosclerosis.USP9X 在巨噬细胞中的缺失促进泡沫细胞形成和动脉粥样硬化。
J Clin Invest. 2022 May 16;132(10). doi: 10.1172/JCI154217.
USP9X promotes the progression of hepatocellular carcinoma by regulating beta-catenin.
USP9X 通过调控β-catenin 促进肝细胞癌的进展。
Ir J Med Sci. 2020 Aug;189(3):865-871. doi: 10.1007/s11845-020-02199-2. Epub 2020 Feb 17.
4
AMPK, a Regulator of Metabolism and Autophagy, Is Activated by Lysosomal Damage via a Novel Galectin-Directed Ubiquitin Signal Transduction System.AMPK,一种代谢和自噬的调节剂,通过一种新型半乳糖凝集素导向的泛素信号转导系统被溶酶体损伤激活。
Mol Cell. 2020 Mar 5;77(5):951-969.e9. doi: 10.1016/j.molcel.2019.12.028. Epub 2020 Jan 28.
5
Circular RNA circ-RanGAP1 regulates VEGFA expression by targeting miR-877-3p to facilitate gastric cancer invasion and metastasis.环状 RNA circ-RanGAP1 通过靶向 miR-877-3p 调控 VEGFA 表达,促进胃癌侵袭转移。
Cancer Lett. 2020 Feb 28;471:38-48. doi: 10.1016/j.canlet.2019.11.038. Epub 2019 Dec 5.
6
CircDUSP16 promotes the tumorigenesis and invasion of gastric cancer by sponging miR-145-5p.环状 RNA 结构特异性解旋酶 16 通过海绵吸附 miR-145-5p 促进胃癌的发生和侵袭。
Gastric Cancer. 2020 May;23(3):437-448. doi: 10.1007/s10120-019-01018-7. Epub 2019 Nov 27.
7
circLMTK2 acts as a sponge of miR-150-5p and promotes proliferation and metastasis in gastric cancer.环状 RNA LMTK2 通过吸附 miR-150-5p 促进胃癌的增殖和转移。
Mol Cancer. 2019 Nov 14;18(1):162. doi: 10.1186/s12943-019-1081-4.
8
MiR-6838-5p suppresses cell metastasis and the EMT process in triple-negative breast cancer by targeting WNT3A to inhibit the Wnt pathway.miR-6838-5p 通过靶向 WNT3A 抑制 Wnt 通路抑制三阴性乳腺癌细胞转移和 EMT 过程。
J Gene Med. 2019 Dec;21(12):e3129. doi: 10.1002/jgm.3129. Epub 2019 Dec 3.
9
hsa_circ_0092306 Targeting miR-197-3p Promotes Gastric Cancer Development by Regulating PRKCB in MKN-45 Cells.hsa_circ_0092306靶向miR-197-3p通过调控MKN-45细胞中的PRKCB促进胃癌发展。
Mol Ther Nucleic Acids. 2019 Dec 6;18:617-626. doi: 10.1016/j.omtn.2019.08.012. Epub 2019 Aug 16.
10
CircDLST promotes the tumorigenesis and metastasis of gastric cancer by sponging miR-502-5p and activating the NRAS/MEK1/ERK1/2 signaling.环状 RNA 失调连接物(circDLST)通过海绵吸附 miR-502-5p 并激活 NRAS/MEK1/ERK1/2 信号通路促进胃癌的发生和转移。
Mol Cancer. 2019 Apr 5;18(1):80. doi: 10.1186/s12943-019-1015-1.