Suppr超能文献

免疫蛋白酶体 LMP2 的抑制通过 Wnt/β-catenin 信号通路改善缺血/缺氧诱导的血脑屏障损伤。

Inhibition of the immunoproteasome LMP2 ameliorates ischemia/hypoxia-induced blood-brain barrier injury through the Wnt/β-catenin signalling pathway.

机构信息

Department of Neurology, Fujian Provincial Hospital, Shengli Clinical Medical College of Fujian Medical University, No. 134, Dongjie, Gulou District, Fuzhou, 350001, Fujian, China.

Fujian Academy of Medical Science, Fuzhou, 350001, Fujian, China.

出版信息

Mil Med Res. 2021 Dec 3;8(1):62. doi: 10.1186/s40779-021-00356-x.

Abstract

BACKGROUND

Disruption of the blood-brain barrier (BBB) after a stroke can lead to brain injury and neurological impairment. Previous work confirmed the involvement of the immunoproteasome subunit of low molecular mass peptide 2 (LMP2) in the pathophysiology of ischemia stroke. However, the relationship between the immunoproteasome LMP2 and the BBB remains unclear.

METHODS

Adult male Sprague-Dawley rats were subjected to transient middle cerebral artery occlusion/reperfusion (MCAO/R). Three days before MCAO, the rats were treated with lentivirus-mediated LMP2 shRNA preparations by stereotactical injection into the ipsilateral hemispheric region. The rat brain microvascular endothelial cell (RBMVEC) line was exposed to oxygen-glucose deprivation/reperfusion (OGD/R) to mimic ischemic conditions in vitro. The RNA interference-mediated knockdown of LMP2 or β-catenin was analysed in vivo and in vitro. Analysis of the quantity of extravasated Evans blue (EB) and cerebral fluorescent angiography were performed to evaluate the integrity of the BBB. Immunofluorescence and Western blotting were employed to detect the expression of target proteins. Cell migration was evaluated using a scratch migration assay. The results of immunofluorescence, Western blotting and cell migration were quantified using the software ImageJ (Version 1.53m). Parametric data from different groups were compared using one-way ANOVA followed by the least significant difference (LSD) test.

RESULTS

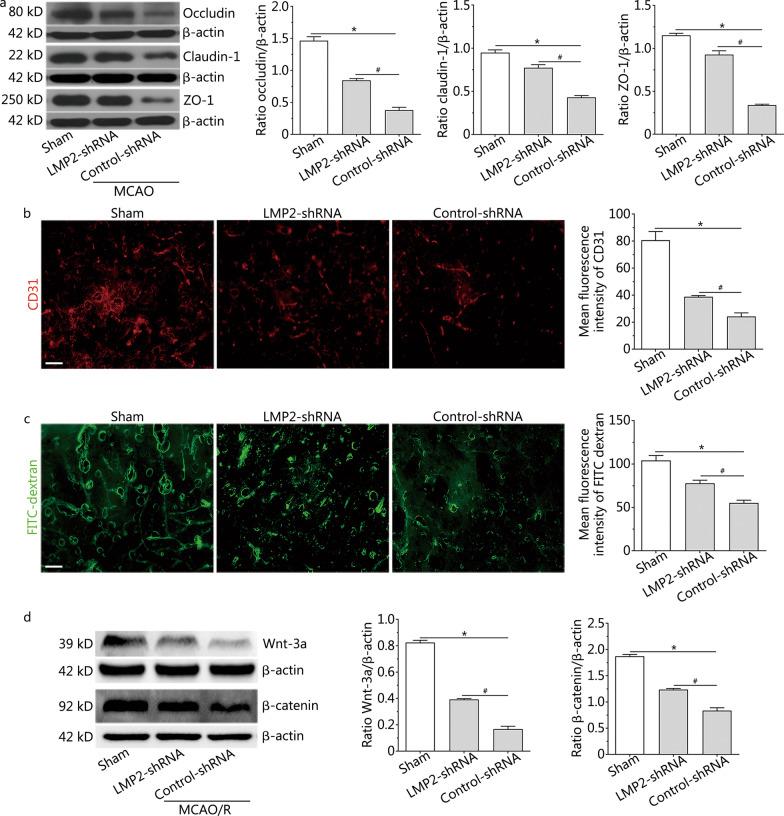
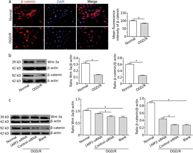
Cerebral ischemia led to lower levels of structural components of the BBB such as tight junction proteins (occludin, claudin-1 and ZO-1) in the MCAO/R group compared with the sham group (P < 0.001). However, inhibition of the immunoproteasome LMP2 restored the expression of these proteins, resulting in higher levels of occludin, claudin-1 and ZO-1 in the LMP2-shRNA group compared with the control-shRNA group (P < 0.001). In addition, inhibition of the immunoproteasome LMP2 contributed to higher microvascular density and decreased BBB permeability [e.g., the quantity of extravasated EB: LMP2-shRNA group (58.54 ± 7.37) µg/g vs. control-shRNA group (103.74 ± 4.32) µg/g, P < 0.001], and promoted the upregulation of Wnt-3a and β-catenin proteins in rats following MCAO/R. In vitro experiments, OGD/R induced marked upregulation of LMP2, proapoptotic protein Bax and cleaved caspase-3, and downregulation of occludin, claudin-1, ZO-1 and Bcl-2, as well as inhibition of the Wnt/β-catenin pathway Wnt-3a and β-catenin proteins in RBMVECs, compared with the control group under normal culture conditions (P < 0.001). However, silencing of LMP2 gene expression reversed these protein changes and promoted proliferation and migration of RBMVECs following OGD/R. Silencing of β-catenin by transfection of RBMVECs with β-catenin-siRNA aggravated the downregulation of tight junction proteins, and reduced the proliferation and migration of RBMVECs following OGD/R, compared with the control-siRNA group (P < 0.001). LMP2-siRNA and β-catenin-siRNA co-transfection partly counteracted the beneficial effects of silencing LMP2-siRNA on the levels of tight junction proteins in RBMVECs exposed to OGD/R.

CONCLUSION

This study suggests that inhibition of the immunoproteasome LMP2 ameliorates ischemia/hypoxia-induced BBB injury, and that the molecular mechanism involves the immunoproteasome-regulated activation of the Wnt/β-catenin signalling pathway under ischemic conditions.

摘要

背景

中风后血脑屏障(BBB)的破坏可导致脑损伤和神经功能障碍。先前的研究证实低分子质量肽 2(LMP2)的免疫蛋白酶体亚基参与了缺血性中风的病理生理学。然而,免疫蛋白酶体 LMP2 与 BBB 的关系尚不清楚。

方法

成年雄性 Sprague-Dawley 大鼠接受短暂性大脑中动脉闭塞/再灌注(MCAO/R)。在 MCAO 前 3 天,通过立体定向注射将 LMP2 shRNA 制剂递送至同侧半球区域,对大鼠进行治疗。将大鼠脑微血管内皮细胞(RBMVEC)系暴露于氧葡萄糖剥夺/再灌注(OGD/R)中,以模拟体外缺血条件。在体内和体外分析 LMP2 或 β-连环蛋白的 RNA 干扰介导的敲低。通过免疫荧光和 Western blot 分析来检测目标蛋白的表达。采用 Evans 蓝(EB)外渗和脑荧光血管造影分析来评估 BBB 的完整性。使用划痕迁移测定法评估细胞迁移。使用 ImageJ(版本 1.53m)软件对免疫荧光、Western blot 和细胞迁移的结果进行量化。使用单因素方差分析(ANOVA)后最小显著差异(LSD)检验比较不同组别的参数数据。

结果

与假手术组相比,MCAO/R 组紧密连接蛋白(occludin、claudin-1 和 ZO-1)等 BBB 结构成分的水平降低(P<0.001)。然而,抑制免疫蛋白酶体 LMP2 恢复了这些蛋白的表达,导致 LMP2-shRNA 组比对照-shRNA 组 occludin、claudin-1 和 ZO-1 的水平更高(P<0.001)。此外,抑制免疫蛋白酶体 LMP2 有助于增加微血管密度并降低 BBB 通透性[例如,外渗的 EB 量:LMP2-shRNA 组(58.54±7.37)µg/g 比对照-shRNA 组(103.74±4.32)µg/g,P<0.001],并促进中风后大鼠 Wnt-3a 和 β-连环蛋白蛋白的上调。体外实验中,OGD/R 诱导 LMP2、促凋亡蛋白 Bax 和 cleaved caspase-3 的显著上调,occludin、claudin-1、ZO-1 和 Bcl-2 的下调,以及 Wnt/β-连环蛋白通路 Wnt-3a 和 β-连环蛋白蛋白的抑制,与正常培养条件下的对照组相比(P<0.001)。然而,LMP2 基因表达的沉默逆转了这些蛋白变化,并促进了 OGD/R 后 RBMVEC 的增殖和迁移。用 β-连环蛋白-siRNA 转染 RBMVEC 沉默 β-连环蛋白,加剧了紧密连接蛋白的下调,并减少了 OGD/R 后 RBMVEC 的增殖和迁移,与对照-siRNA 组相比(P<0.001)。LMP2-siRNA 和 β-连环蛋白-siRNA 的共转染部分抵消了沉默 LMP2-siRNA 对 OGD/R 暴露的 RBMVEC 中紧密连接蛋白水平的有益影响。

结论

本研究表明,抑制免疫蛋白酶体 LMP2 可改善缺血/缺氧引起的 BBB 损伤,其分子机制涉及缺血条件下免疫蛋白酶体调节的 Wnt/β-连环蛋白信号通路的激活。

https://cdn.ncbi.nlm.nih.gov/pmc/blobs/02d3/8641178/bff1dcdd980f/40779_2021_356_Fig1_HTML.jpg

文献检索

告别复杂PubMed语法,用中文像聊天一样搜索,搜遍4000万医学文献。AI智能推荐,让科研检索更轻松。

立即免费搜索

文件翻译

保留排版,准确专业,支持PDF/Word/PPT等文件格式,支持 12+语言互译。

免费翻译文档

深度研究

AI帮你快速写综述,25分钟生成高质量综述,智能提取关键信息,辅助科研写作。

立即免费体验