Suppr超能文献

妊娠期添加可溶性纤维可调节母猪肠道微生物群、改善胆汁酸稳态并提高繁殖性能。

Inclusion of Soluble Fiber During Gestation Regulates Gut Microbiota, Improves Bile Acid Homeostasis, and Enhances the Reproductive Performance of Sows.

作者信息

Wu Xiaoyu, Yin Shengnan, Cheng Chuanshang, Xu Chuanhui, Peng Jian

机构信息

Department of Animal Nutrition and Feed Science, College of Animal Science and Technology, Huazhong Agricultural University, Wuhan, China.

The Cooperative Innovation Center for Sustainable Pig Production, Wuhan, China.

出版信息

Front Vet Sci. 2021 Nov 17;8:756910. doi: 10.3389/fvets.2021.756910. eCollection 2021.

Abstract

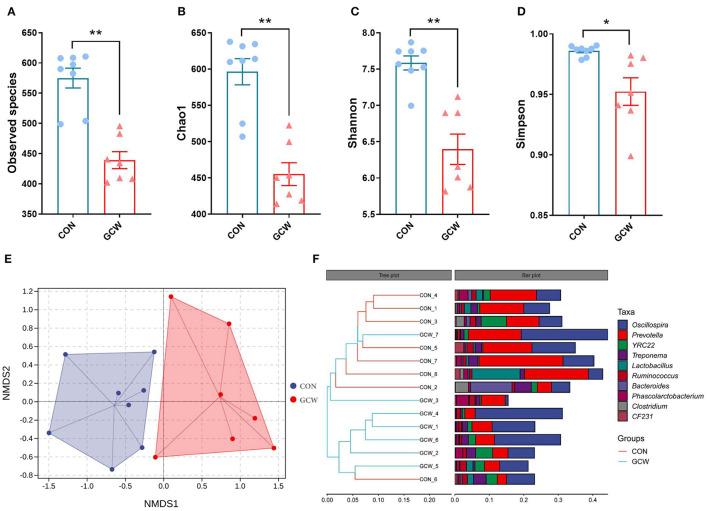
Interaction between the dietary fiber and the gut microbes can regulate host bile acid metabolism. This study sought to explore the effects of guar gum combined with pregelatinized waxy maize starch (GCW) in a gestation diet on reproductive performance, gut microbiota composition, and bile acid homeostasis of sows. A total of 61 large white sows were randomly grouped into the control ( = 33) and 2% GCW ( = 28) groups during gestation. GCW diet increased birth-weight of piglets, and decreased the percentage of intrauterine growth restriction (IUGR) piglets. In addition, dietary GCW reduced gut microbial diversity and modulated gut microbial composition in sows on day 109 of gestation. The relative abundance of bile salt hydrolase (BSH) gene-encoding bacteria, and decreased after GCW administration, whereas no significant difference was observed in the fecal level of total glycine-conjugated and taurine-conjugated bile acids between the two groups. Dietary GCW increased the relative abundance of (one of few taxa comprising 7α-dehydroxylating bacteria), which was associated with elevated fecal deoxycholic acid (DCA) in the GCW group. GCW administration lowered the concentrations of plasma total bile acid (TBA) and 7α-hydroxy-4-cholesten-3-one (C4) (reflecting lower hepatic bile acid synthesis) at day 90 and day 109 of gestation compared with the control diet. Furthermore, the levels of plasma glycoursodeoxycholic acid (GUDCA), tauroursodeoxycholic acid (TUDCA) and glycohyocholic acid (GHCA) were lower in the GCW group compared with the control group. Spearman correlation analysis showed alterations in the composition of the gut microbiota by GCW treatment was associated with improved bile acid homeostasis and reproductive performance of sows. In conclusion, GCW-induced improves bile acid homeostasis during gestation which may enhance reproductive performance of sows.

摘要

膳食纤维与肠道微生物之间的相互作用可调节宿主胆汁酸代谢。本研究旨在探讨妊娠日粮中瓜尔胶与预糊化糯玉米淀粉(GCW)组合对母猪繁殖性能、肠道微生物群组成和胆汁酸稳态的影响。总共61头大白母猪在妊娠期间被随机分为对照组(n = 33)和2% GCW组(n = 28)。GCW日粮增加了仔猪出生体重,并降低了宫内生长受限(IUGR)仔猪的比例。此外,日粮GCW降低了妊娠第109天母猪的肠道微生物多样性并调节了肠道微生物组成。编码胆汁盐水解酶(BSH)的细菌的相对丰度在给予GCW后降低,而两组之间总甘氨酸结合型和牛磺酸结合型胆汁酸的粪便水平未观察到显著差异。日粮GCW增加了梭状芽孢杆菌(构成7α-脱羟基化细菌的少数分类群之一)的相对丰度,这与GCW组粪便中脱氧胆酸(DCA)升高有关。与对照日粮相比,在妊娠第90天和第109天给予GCW降低了血浆总胆汁酸(TBA)和7α-羟基-4-胆甾烯-3-酮(C4)的浓度(反映较低的肝脏胆汁酸合成)。此外,与对照组相比,GCW组血浆甘氨熊去氧胆酸(GUDCA)、牛磺熊去氧胆酸(TUDCA)和甘氨猪去氧胆酸(GHCA)水平较低。Spearman相关性分析表明,GCW处理引起的肠道微生物群组成改变与母猪胆汁酸稳态改善和繁殖性能提高有关。总之,GCW诱导的妊娠期间胆汁酸稳态改善可能会提高母猪的繁殖性能。

https://cdn.ncbi.nlm.nih.gov/pmc/blobs/888f/8635514/577dc394aab2/fvets-08-756910-g0001.jpg

文献检索

告别复杂PubMed语法,用中文像聊天一样搜索,搜遍4000万医学文献。AI智能推荐,让科研检索更轻松。

立即免费搜索

文件翻译

保留排版,准确专业,支持PDF/Word/PPT等文件格式,支持 12+语言互译。

免费翻译文档

深度研究

AI帮你快速写综述,25分钟生成高质量综述,智能提取关键信息,辅助科研写作。

立即免费体验