Vascular Biology Program, Department of Surgery, Boston Children's Hospital, Harvard Medical School, Boston, USA.
The David Richmond Laboratory for Cardiovascular Development: Gene Regulation and Editing, The Centenary Institute, The University of Sydney, Camperdown, New South Wales, Australia.
J Clin Invest. 2022 Feb 1;132(3). doi: 10.1172/JCI151109.
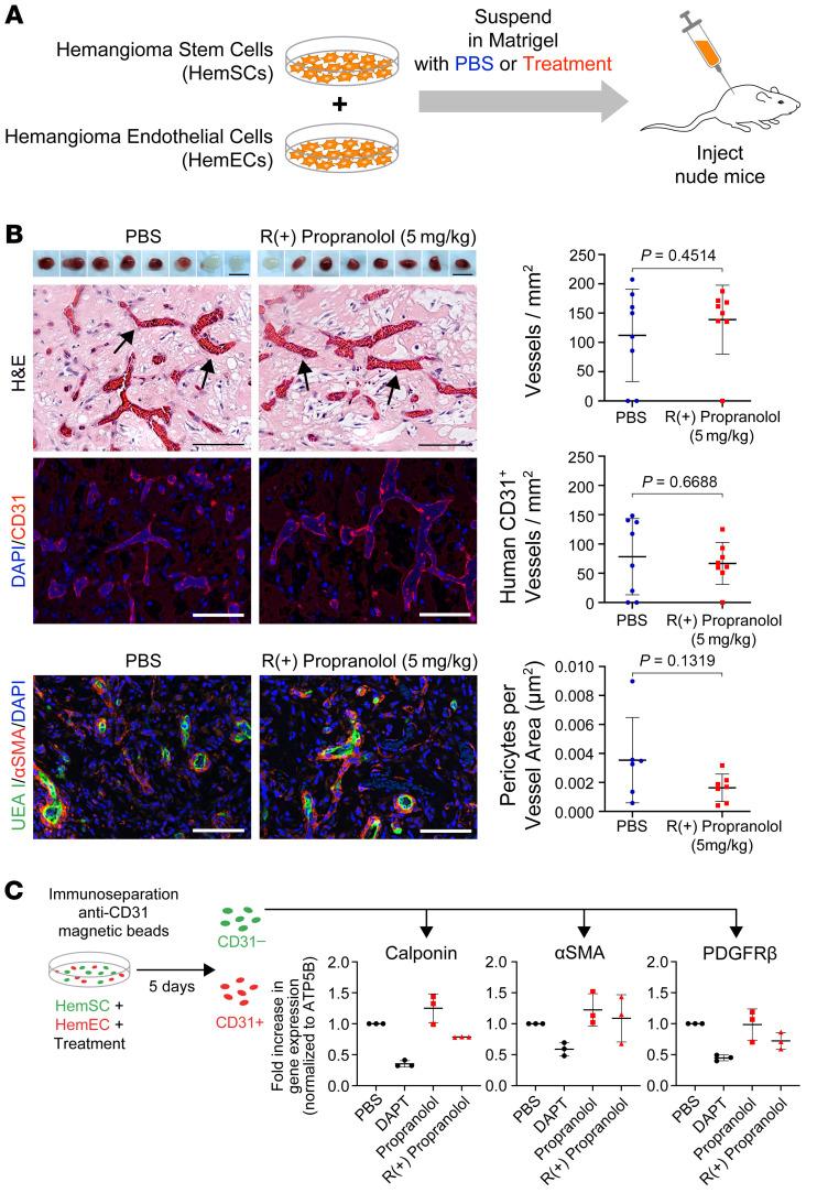
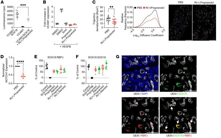
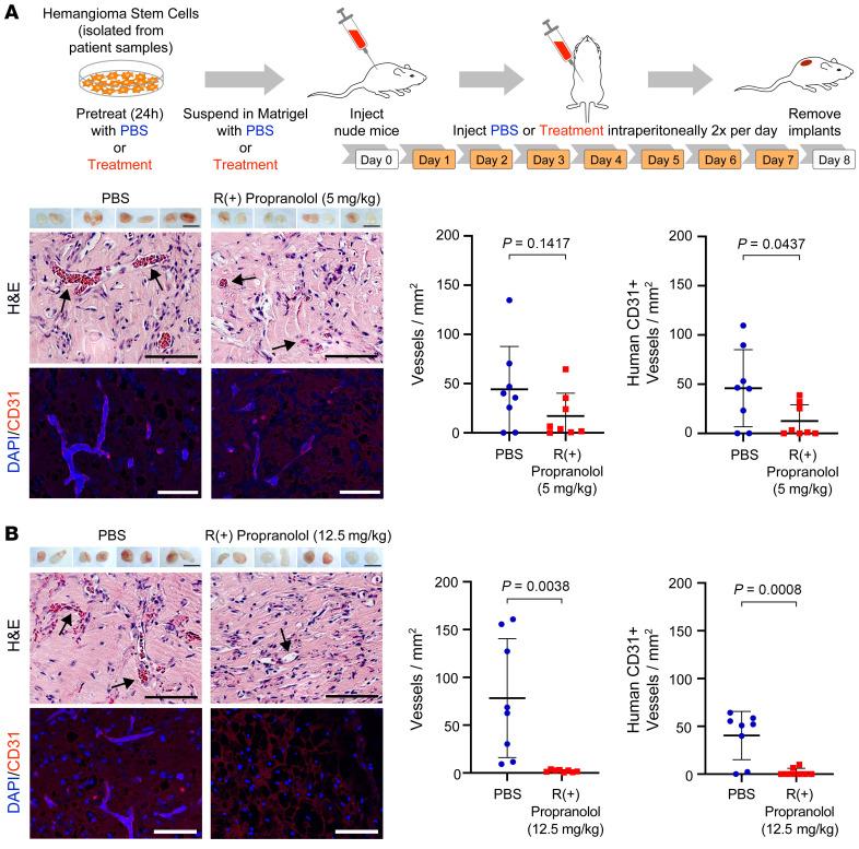
Propranolol and atenolol, current therapies for problematic infantile hemangioma (IH), are composed of R(+) and S(-) enantiomers: the R(+) enantiomer is largely devoid of beta blocker activity. We investigated the effect of R(+) enantiomers of propranolol and atenolol on the formation of IH-like blood vessels from hemangioma stem cells (HemSCs) in a murine xenograft model. Both R(+) enantiomers inhibited HemSC vessel formation in vivo. In vitro, similar to R(+) propranolol, both atenolol and its R(+) enantiomer inhibited HemSC to endothelial cell differentiation. As our previous work implicated the transcription factor sex-determining region Y (SRY) box transcription factor 18 (SOX18) in propranolol-mediated inhibition of HemSC to endothelial differentiation, we tested in parallel a known SOX18 small-molecule inhibitor (Sm4) and show that this compound inhibited HemSC vessel formation in vivo with efficacy similar to that seen with the R(+) enantiomers. We next examined how R(+) propranolol alters SOX18 transcriptional activity. Using a suite of biochemical, biophysical, and quantitative molecular imaging assays, we show that R(+) propranolol directly interfered with SOX18 target gene trans-activation, disrupted SOX18-chromatin binding dynamics, and reduced SOX18 dimer formation. We propose that the R(+) enantiomers of widely used beta blockers could be repurposed to increase the efficiency of current IH treatment and lower adverse associated side effects.
普萘洛尔和阿替洛尔是治疗婴幼儿血管瘤(IH)的常用药物,它们由 R(+)和 S(-)对映异构体组成:R(+)对映异构体几乎没有β受体阻断活性。我们研究了 R(+)对映异构体的普萘洛尔和阿替洛尔对形成 IH 样血管的影响来自血管瘤干细胞(HemSCs)在小鼠异种移植模型中。两种 R(+)对映异构体均抑制体内 HemSC 血管形成。在体外,与 R(+)普萘洛尔类似,阿替洛尔及其 R(+)对映异构体均抑制 HemSC 向内皮细胞分化。由于我们之前的工作表明性别决定区 Y(SRY)盒转录因子 18(SOX18)转录因子参与了普萘洛尔介导的 HemSC 向内皮分化的抑制作用,我们平行测试了一种已知的 SOX18 小分子抑制剂(Sm4),并表明该化合物在体内抑制 HemSC 血管形成的功效与 R(+)对映异构体相似。我们接下来研究了 R(+)普萘洛尔如何改变 SOX18 的转录活性。使用一系列生化、生物物理和定量分子成像测定,我们表明 R(+)普萘洛尔直接干扰 SOX18 靶基因的反式激活,破坏 SOX18-染色质结合动力学,并减少 SOX18 二聚体形成。我们提出,广泛使用的β受体阻滞剂的 R(+)对映异构体可以被重新用于提高当前 IH 治疗的效率并降低相关不良反应。