Signaling in Inflammation Laboratory, Department of Clinical and Toxicological Analysis, Faculty of Pharmacy, Federal University of Minas Gerais, Belo Horizonte, Brazil.
Immunopharmacology Laboratory, Department of Biochemistry and Immunology, Institute of Biological Sciences, Federal University of Minas Gerais, Belo Horizonte, Brazil.
JCI Insight. 2022 Jan 11;7(1):e147819. doi: 10.1172/jci.insight.147819.
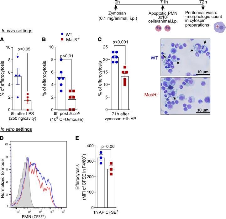
Nonphlogistic migration of macrophages contributes to the clearance of pathogens and apoptotic cells, a critical step for the resolution of inflammation and return to homeostasis. Angiotensin-(1-7) [Ang-(1-7)] is a heptapeptide of the renin-angiotensin system that acts through Mas receptor (MasR). Ang-(1-7) has recently emerged as a novel proresolving mediator, yet Ang-(1-7) resolution mechanisms are not fully determined. Herein, Ang-(1-7) stimulated migration of human and murine monocytes/macrophages in a MasR-, CCR2-, and MEK/ERK1/2-dependent manner. Pleural injection of Ang-(1-7) promoted nonphlogistic mononuclear cell influx alongside increased levels of CCL2, IL-10, and macrophage polarization toward a regulatory phenotype. Ang-(1-7) induction of CCL2 and mononuclear cell migration was also dependent on MasR and MEK/ERK. Of note, MasR was upregulated during the resolution phase of inflammation, and its pharmacological inhibition or genetic deficiency impaired mononuclear cell recruitment during self-resolving models of LPS pleurisy and E. coli peritonitis. Inhibition/absence of MasR was associated with reduced CCL2 levels, impaired phagocytosis of bacteria, efferocytosis, and delayed resolution of inflammation. In summary, we have uncovered a potentially novel proresolving feature of Ang-(1-7), namely the recruitment of mononuclear cells favoring efferocytosis, phagocytosis, and resolution of inflammation. Mechanistically, cell migration was dependent on MasR, CCR2, and the MEK/ERK pathway.
非炎症性巨噬细胞迁移有助于清除病原体和凋亡细胞,这是炎症消退和恢复内稳态的关键步骤。血管紧张素-(1-7)[Ang-(1-7)]是肾素-血管紧张素系统的七肽,通过 Mas 受体 (MasR) 发挥作用。Ang-(1-7)最近被认为是一种新型的促解决介质,但 Ang-(1-7)的解决机制尚未完全确定。在此,Ang-(1-7)以 MasR、CCR2 和 MEK/ERK1/2 依赖的方式刺激人源和鼠源单核细胞/巨噬细胞的迁移。胸腔内注射 Ang-(1-7)可促进非炎症性单核细胞浸润,同时增加 CCL2、IL-10 的水平,并使巨噬细胞向调节表型极化。Ang-(1-7)诱导 CCL2 和单核细胞迁移也依赖于 MasR 和 MEK/ERK。值得注意的是,MasR 在炎症消退阶段上调,其药理学抑制或基因缺失会损害 LPS 性胸膜炎和大肠杆菌腹膜炎的自我消退模型中的单核细胞募集。MasR 的抑制/缺失与 CCL2 水平降低、细菌吞噬作用、胞葬作用受损以及炎症消退延迟有关。总之,我们发现 Ang-(1-7)具有潜在的新型促解决特征,即募集单核细胞有利于胞葬作用、吞噬作用和炎症消退。从机制上讲,细胞迁移依赖于 MasR、CCR2 和 MEK/ERK 途径。