• 文献检索
  • 文档翻译
  • 深度研究
  • 学术资讯
  • Suppr Zotero 插件Zotero 插件
  • 邀请有礼
  • 套餐&价格
  • 历史记录
应用&插件
Suppr Zotero 插件Zotero 插件浏览器插件Mac 客户端Windows 客户端微信小程序
定价
高级版会员购买积分包购买API积分包
服务
文献检索文档翻译深度研究API 文档MCP 服务
关于我们
关于 Suppr公司介绍联系我们用户协议隐私条款
关注我们

Suppr 超能文献

核心技术专利:CN118964589B侵权必究
粤ICP备2023148730 号-1Suppr @ 2026

文献检索

告别复杂PubMed语法,用中文像聊天一样搜索,搜遍4000万医学文献。AI智能推荐,让科研检索更轻松。

立即免费搜索

文件翻译

保留排版,准确专业,支持PDF/Word/PPT等文件格式,支持 12+语言互译。

免费翻译文档

深度研究

AI帮你快速写综述,25分钟生成高质量综述,智能提取关键信息,辅助科研写作。

立即免费体验

纤溶酶活性促进转甲状腺素淀粉样变性人转基因模型中的淀粉样沉积。

Plasmin activity promotes amyloid deposition in a transgenic model of human transthyretin amyloidosis.

机构信息

Centre for Amyloidosis and Acute Phase Proteins, Division of Medicine, University College London, London, UK.

London Institute of Medical Sciences, Imperial College London, London, UK.

出版信息

Nat Commun. 2021 Dec 7;12(1):7112. doi: 10.1038/s41467-021-27416-z.

DOI:10.1038/s41467-021-27416-z
PMID:34876572
原文链接:https://pmc.ncbi.nlm.nih.gov/articles/PMC8651690/
Abstract

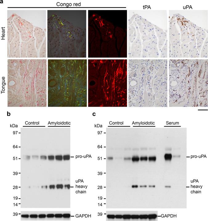
Cardiac ATTR amyloidosis, a serious but much under-diagnosed form of cardiomyopathy, is caused by deposition of amyloid fibrils derived from the plasma protein transthyretin (TTR), but its pathogenesis is poorly understood and informative in vivo models have proved elusive. Here we report the generation of a mouse model of cardiac ATTR amyloidosis with transgenic expression of human TTR. The model is characterised by substantial ATTR amyloid deposits in the heart and tongue. The amyloid fibrils contain both full-length human TTR protomers and the residue 49-127 cleavage fragment which are present in ATTR amyloidosis patients. Urokinase-type plasminogen activator (uPA) and plasmin are abundant within the cardiac and lingual amyloid deposits, which contain marked serine protease activity; knockout of α-antiplasmin, the physiological inhibitor of plasmin, enhances amyloid formation. Together, these findings indicate that cardiac ATTR amyloid deposition involves local uPA-mediated generation of plasmin and cleavage of TTR, consistent with the previously described mechano-enzymatic hypothesis for cardiac ATTR amyloid formation. This experimental model of ATTR cardiomyopathy has potential to allow further investigations of the factors that influence human ATTR amyloid deposition and the development of new treatments.

摘要

心脏ATTR 淀粉样变性是一种严重但诊断不足的心肌病,由源自血浆蛋白转甲状腺素蛋白 (TTR) 的淀粉样纤维沉积引起,但发病机制尚不清楚,有信息的体内模型一直难以捉摸。在这里,我们报告了一种具有人 TTR 转基因表达的心脏ATTR 淀粉样变性小鼠模型的产生。该模型的特征是心脏和舌中有大量的 ATTR 淀粉样沉积物。淀粉样纤维包含全长人 TTR 原聚体和在 ATTR 淀粉样变性患者中存在的残基 49-127 切割片段。尿激酶型纤溶酶原激活物 (uPA) 和纤溶酶在心脏和舌淀粉样沉积物中含量丰富,其中含有明显的丝氨酸蛋白酶活性;α2-抗纤溶酶(纤溶酶的生理抑制剂)的敲除增强了淀粉样形成。这些发现表明,心脏 ATTR 淀粉样沉积涉及局部 uPA 介导的纤溶酶生成和 TTR 的切割,与先前描述的心脏 ATTR 淀粉样形成的机械酶促假说一致。这种 ATTR 心肌病的实验模型有可能进一步研究影响人类 ATTR 淀粉样沉积的因素和开发新的治疗方法。

https://cdn.ncbi.nlm.nih.gov/pmc/blobs/2f92/8651690/5a487313553b/41467_2021_27416_Fig8_HTML.jpg
https://cdn.ncbi.nlm.nih.gov/pmc/blobs/2f92/8651690/25a805ce43a2/41467_2021_27416_Fig1_HTML.jpg
https://cdn.ncbi.nlm.nih.gov/pmc/blobs/2f92/8651690/11250f722faa/41467_2021_27416_Fig2_HTML.jpg
https://cdn.ncbi.nlm.nih.gov/pmc/blobs/2f92/8651690/520f32760d3c/41467_2021_27416_Fig3_HTML.jpg
https://cdn.ncbi.nlm.nih.gov/pmc/blobs/2f92/8651690/1943d09620be/41467_2021_27416_Fig4_HTML.jpg
https://cdn.ncbi.nlm.nih.gov/pmc/blobs/2f92/8651690/3f35f36dc334/41467_2021_27416_Fig5_HTML.jpg
https://cdn.ncbi.nlm.nih.gov/pmc/blobs/2f92/8651690/5cfa6f39add7/41467_2021_27416_Fig6_HTML.jpg
https://cdn.ncbi.nlm.nih.gov/pmc/blobs/2f92/8651690/d4bb20dfd608/41467_2021_27416_Fig7_HTML.jpg
https://cdn.ncbi.nlm.nih.gov/pmc/blobs/2f92/8651690/5a487313553b/41467_2021_27416_Fig8_HTML.jpg
https://cdn.ncbi.nlm.nih.gov/pmc/blobs/2f92/8651690/25a805ce43a2/41467_2021_27416_Fig1_HTML.jpg
https://cdn.ncbi.nlm.nih.gov/pmc/blobs/2f92/8651690/11250f722faa/41467_2021_27416_Fig2_HTML.jpg
https://cdn.ncbi.nlm.nih.gov/pmc/blobs/2f92/8651690/520f32760d3c/41467_2021_27416_Fig3_HTML.jpg
https://cdn.ncbi.nlm.nih.gov/pmc/blobs/2f92/8651690/1943d09620be/41467_2021_27416_Fig4_HTML.jpg
https://cdn.ncbi.nlm.nih.gov/pmc/blobs/2f92/8651690/3f35f36dc334/41467_2021_27416_Fig5_HTML.jpg
https://cdn.ncbi.nlm.nih.gov/pmc/blobs/2f92/8651690/5cfa6f39add7/41467_2021_27416_Fig6_HTML.jpg
https://cdn.ncbi.nlm.nih.gov/pmc/blobs/2f92/8651690/d4bb20dfd608/41467_2021_27416_Fig7_HTML.jpg
https://cdn.ncbi.nlm.nih.gov/pmc/blobs/2f92/8651690/5a487313553b/41467_2021_27416_Fig8_HTML.jpg

相似文献

1
Plasmin activity promotes amyloid deposition in a transgenic model of human transthyretin amyloidosis.纤溶酶活性促进转甲状腺素淀粉样变性人转基因模型中的淀粉样沉积。
Nat Commun. 2021 Dec 7;12(1):7112. doi: 10.1038/s41467-021-27416-z.
2
In Vitro and In Vivo Effects of SerpinA1 on the Modulation of Transthyretin Proteolysis.丝氨酸蛋白酶抑制剂 A1 对转甲状腺素蛋白蛋白水解的体外和体内调节作用。
Int J Mol Sci. 2021 Aug 31;22(17):9488. doi: 10.3390/ijms22179488.
3
Plasminogen activation triggers transthyretin amyloidogenesis .纤溶酶原激活触发转甲状腺素蛋白淀粉样变性。
J Biol Chem. 2018 Sep 14;293(37):14192-14199. doi: 10.1074/jbc.RA118.003990. Epub 2018 Jul 17.
4
Amyloid seeding of transthyretin by ex vivo cardiac fibrils and its inhibition.转甲状腺素蛋白心脏纤维丝的体外淀粉样纤维形成及其抑制。
Proc Natl Acad Sci U S A. 2018 Jul 17;115(29):E6741-E6750. doi: 10.1073/pnas.1805131115. Epub 2018 Jun 28.
5
A cell-based high-throughput screening method to directly examine transthyretin amyloid fibril formation at neutral pH.一种基于细胞的高通量筛选方法,可直接在中性 pH 条件下检测转甲状腺素蛋白淀粉样纤维的形成。
J Biol Chem. 2019 Jul 19;294(29):11259-11275. doi: 10.1074/jbc.RA119.007851. Epub 2019 Jun 5.
6
Cryo-EM structure of a transthyretin-derived amyloid fibril from a patient with hereditary ATTR amyloidosis.遗传性转甲状腺素淀粉样变性患者源性转甲状腺素蛋白衍生淀粉样纤维的冷冻电镜结构。
Nat Commun. 2019 Nov 1;10(1):5008. doi: 10.1038/s41467-019-13038-z.
7
Tafamidis: a selective transthyretin stabilizer to treat wild-type ATTR amyloidosis and hereditary ATTR amyloidosis with cardiomyopathy.塔非酰胺:一种用于治疗野生型转甲状腺素蛋白淀粉样变性和遗传性转甲状腺素蛋白淀粉样变性心肌病的选择性转甲状腺素蛋白稳定剂。
Drugs Today (Barc). 2019 Dec;55(12):727-734. doi: 10.1358/dot.2019.55.12.3078389.
8
Deposition of transthyretin amyloid is not accelerated by the same amyloid in vivo.转甲状腺素蛋白淀粉样蛋白的沉积在体内不会因相同的淀粉样蛋白而加速。
Amyloid. 2004 Jun;11(2):113-20. doi: 10.1080/13506120410001726344.
9
Effect of albumin on transthyretin and amyloidogenic transthyretin Val30Met disposition and tissue deposition in familial amyloidotic polyneuropathy.白蛋白对家族性淀粉样多发性神经病中转甲状腺素蛋白和淀粉样变性转甲状腺素蛋白 Val30Met 分布及组织沉积的影响。
Life Sci. 2013 Dec 18;93(25-26):1017-22. doi: 10.1016/j.lfs.2013.10.031. Epub 2013 Nov 8.
10
Transthyretin (ATTR) amyloidosis: clinical spectrum, molecular pathogenesis and disease-modifying treatments.转甲状腺素蛋白(ATTR)淀粉样变性:临床谱、分子发病机制和疾病修饰治疗。
J Neurol Neurosurg Psychiatry. 2015 Sep;86(9):1036-43. doi: 10.1136/jnnp-2014-308724. Epub 2015 Jan 20.

引用本文的文献

1
Uncovering cell type-specific phenotypes using a novel human in vitro model of transthyretin amyloid cardiomyopathy.使用一种新型的人甲状腺素运载蛋白淀粉样心肌病体外模型揭示细胞类型特异性表型。
Stem Cell Res Ther. 2025 Jul 6;16(1):352. doi: 10.1186/s13287-025-04464-6.
2
A mouse model of cardiac immunoglobulin light chain amyloidosis reveals insights into tissue accumulation and toxicity of amyloid fibrils.心脏免疫球蛋白轻链淀粉样变性的小鼠模型揭示了淀粉样原纤维的组织积累和毒性。
Nat Commun. 2025 Mar 27;16(1):2992. doi: 10.1038/s41467-025-58307-2.
3
Development of Imaging Endpoints for Clinical Trials in AL and ATTR Amyloidosis: Proceedings of the Amyloidosis Forum.

本文引用的文献

1
Amyloid nomenclature 2020: update and recommendations by the International Society of Amyloidosis (ISA) nomenclature committee.淀粉样变命名 2020:国际淀粉样变协会(ISA)命名委员会的更新和建议。
Amyloid. 2020 Dec;27(4):217-222. doi: 10.1080/13506129.2020.1835263. Epub 2020 Oct 26.
2
Clinical characteristics and natural history of wild-type transthyretin amyloid cardiomyopathy in Japan.日本野生型转甲状腺素蛋白淀粉样心肌病的临床特征与自然病史
ESC Heart Fail. 2020 Oct;7(5):2829-2837. doi: 10.1002/ehf2.12884. Epub 2020 Jul 16.
3
Comparative study of the stabilities of synthetic and natural transthyretin amyloid fibrils.
轻链型和转甲状腺素蛋白淀粉样变临床试验影像终点的发展:淀粉样变论坛会议记录
JACC Cardiovasc Imaging. 2025 May;18(5):602-617. doi: 10.1016/j.jcmg.2024.11.003. Epub 2025 Feb 21.
4
Misfolding of transthyretin in vivo is controlled by the redox environment and macromolecular crowding.体内转甲状腺素蛋白的错误折叠受氧化还原环境和大分子拥挤效应的控制。
J Biol Chem. 2025 Jan;301(1):108031. doi: 10.1016/j.jbc.2024.108031. Epub 2024 Nov 28.
5
Proteomic Evidence for Amyloidogenic Cross-Seeding in Fibrinaloid Microclots.纤维蛋白原样微栓中淀粉样蛋白形成的蛋白组学证据
Int J Mol Sci. 2024 Oct 8;25(19):10809. doi: 10.3390/ijms251910809.
6
Mechanisms of damage and therapies for cardiac amyloidosis: a role for inflammation?心脏淀粉样变性的损伤机制与治疗:炎症起作用吗?
Clin Res Cardiol. 2024 Aug 21. doi: 10.1007/s00392-024-02522-2.
7
Cardiac Amyloidosis Due to Transthyretin Protein: A Review.心肌淀粉样变:转甲状腺素蛋白相关性心肌淀粉样变综述。
JAMA. 2024 Mar 5;331(9):778-791. doi: 10.1001/jama.2024.0442.
8
Three-dimensional histology reveals dissociable human hippocampal long-axis gradients of Alzheimer's pathology.三维组织学揭示了可分离的人类海马体阿尔茨海默病病理的长轴梯度。
Alzheimers Dement. 2024 Apr;20(4):2606-2619. doi: 10.1002/alz.13695. Epub 2024 Feb 18.
9
A comparative study on hemostasis effect of different application methods and time of tranexamic acid in total hip arthroplasty.氨甲环酸不同应用方法及时间对全髋关节置换术止血效果的比较研究
Eur J Trauma Emerg Surg. 2024 Jun;50(3):1015-1021. doi: 10.1007/s00068-023-02397-4. Epub 2023 Dec 7.
10
Health concerns about possible long-term effects of legally marketed milk and dairy from animals with intramammary infections.健康担忧:合法销售的患有乳腺炎的动物的牛奶和奶制品可能存在长期影响。
Front Public Health. 2023 Aug 28;11:1200924. doi: 10.3389/fpubh.2023.1200924. eCollection 2023.
合成和天然转甲状腺素蛋白淀粉样纤维稳定性的比较研究。
J Biol Chem. 2020 Aug 14;295(33):11379-11387. doi: 10.1074/jbc.RA120.014026. Epub 2020 Jun 22.
4
Diagnostic amyloid proteomics: experience of the UK National Amyloidosis Centre.诊断淀粉样蛋白组学:英国国家淀粉样变性中心的经验。
Clin Chem Lab Med. 2020 Jun 25;58(6):948-957. doi: 10.1515/cclm-2019-1007.
5
Natural History, Quality of Life, and Outcome in Cardiac Transthyretin Amyloidosis.心脏转甲状腺素蛋白淀粉样变性的自然病史、生活质量和结局。
Circulation. 2019 Jul 2;140(1):16-26. doi: 10.1161/CIRCULATIONAHA.118.038169. Epub 2019 May 21.
6
Contributions of Animal Models to the Mechanisms and Therapies of Transthyretin Amyloidosis.动物模型对转甲状腺素蛋白淀粉样变性机制及治疗的贡献
Front Physiol. 2019 Apr 2;10:338. doi: 10.3389/fphys.2019.00338. eCollection 2019.
7
The PRIDE database and related tools and resources in 2019: improving support for quantification data.PRIDE 数据库及相关工具和资源在 2019 年的进展:提高定量数据支持。
Nucleic Acids Res. 2019 Jan 8;47(D1):D442-D450. doi: 10.1093/nar/gky1106.
8
Analysis of the TTR gene in the investigation of amyloidosis: A 25-year single UK center experience.分析转甲状腺素蛋白基因在淀粉样变性中的作用:英国单中心 25 年的经验。
Hum Mutat. 2019 Jan;40(1):90-96. doi: 10.1002/humu.23669. Epub 2018 Nov 1.
9
Plasminogen activation triggers transthyretin amyloidogenesis .纤溶酶原激活触发转甲状腺素蛋白淀粉样变性。
J Biol Chem. 2018 Sep 14;293(37):14192-14199. doi: 10.1074/jbc.RA118.003990. Epub 2018 Jul 17.
10
Amyloid seeding of transthyretin by ex vivo cardiac fibrils and its inhibition.转甲状腺素蛋白心脏纤维丝的体外淀粉样纤维形成及其抑制。
Proc Natl Acad Sci U S A. 2018 Jul 17;115(29):E6741-E6750. doi: 10.1073/pnas.1805131115. Epub 2018 Jun 28.