Park Sanghyun, Yoo Jeong-Eun, Yeon Gyu-Bum, Kim Jin Hee, Lee Jae Souk, Choi Sung Kyoung, Hwang Young-Gi, Park Chan Wook, Cho Myung Soo, Kim Jongwan, Na Dokyun, Kim Hyung Wook, Kim Dae-Sung, Kim Dong-Wook
Department of Physiology, Yonsei University College of Medicine, Seoul, South Korea.
Severance Biomedical Research Institute, Yonsei University College of Medicine, Seoul, South Korea.
NPJ Parkinsons Dis. 2021 Dec 7;7(1):110. doi: 10.1038/s41531-021-00252-0.
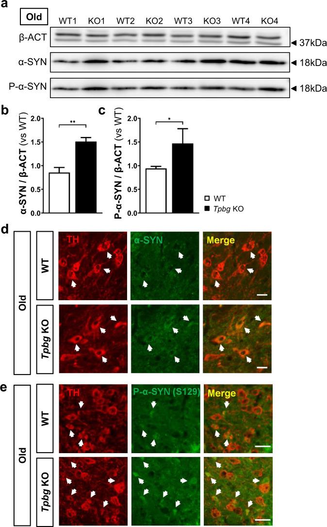
Parkinson's disease (PD) is a movement disorder caused by progressive degeneration of the midbrain dopaminergic (mDA) neurons in the substantia nigra pars compacta (SNc). Despite intense research efforts over the past decades, the etiology of PD remains largely unknown. Here, we discovered the involvement of trophoblast glycoprotein (Tpbg) in the development of PD-like phenotypes in mice. Tpbg expression was detected in the ventral midbrain during embryonic development and in mDA neurons in adulthood. Genetic ablation of Tpbg resulted in mild degeneration of mDA neurons in aged mice (12-14 months) with behavioral deficits reminiscent of PD symptoms. Through in silico analysis, we predicted potential TPBG-interacting partners whose functions were relevant to PD pathogenesis; this result was substantiated by transcriptomic analysis of the SNc of aged Tpbg knockout mice. These findings suggest that Tpbg is a new candidate gene associated with PD and provide a new insight into PD pathogenesis.
帕金森病(PD)是一种运动障碍性疾病,由黑质致密部(SNc)中脑多巴胺能(mDA)神经元的进行性退化引起。尽管在过去几十年中进行了大量研究,但PD的病因在很大程度上仍然未知。在这里,我们发现滋养层糖蛋白(Tpbg)参与了小鼠帕金森病样表型的发展。在胚胎发育期间,Tpbg表达在腹侧中脑被检测到,在成年期的mDA神经元中也有表达。Tpbg的基因敲除导致老年小鼠(12 - 14个月)的mDA神经元轻度退化,并伴有类似于帕金森病症状的行为缺陷。通过计算机分析,我们预测了与PD发病机制相关的潜在Tpbg相互作用伴侣;老年Tpbg基因敲除小鼠SNc的转录组分析证实了这一结果。这些发现表明Tpbg是与PD相关的一个新的候选基因,并为PD发病机制提供了新的见解。