• 文献检索
  • 文档翻译
  • 深度研究
  • 学术资讯
  • Suppr Zotero 插件Zotero 插件
  • 邀请有礼
  • 套餐&价格
  • 历史记录
应用&插件
Suppr Zotero 插件Zotero 插件浏览器插件Mac 客户端Windows 客户端微信小程序
定价
高级版会员购买积分包购买API积分包
服务
文献检索文档翻译深度研究API 文档MCP 服务
关于我们
关于 Suppr公司介绍联系我们用户协议隐私条款
关注我们

Suppr 超能文献

核心技术专利:CN118964589B侵权必究
粤ICP备2023148730 号-1Suppr @ 2026

文献检索

告别复杂PubMed语法,用中文像聊天一样搜索,搜遍4000万医学文献。AI智能推荐,让科研检索更轻松。

立即免费搜索

文件翻译

保留排版,准确专业,支持PDF/Word/PPT等文件格式,支持 12+语言互译。

免费翻译文档

深度研究

AI帮你快速写综述,25分钟生成高质量综述,智能提取关键信息,辅助科研写作。

立即免费体验

eIF2B 捕获病毒蛋白 NSs 抑制整合应激反应。

eIF2B-capturing viral protein NSs suppresses the integrated stress response.

机构信息

Laboratory for Translation Structural Biology, RIKEN Center for Biosystems Dynamics Research, Tsurumi-ku, Yokohama, 230-0045, Japan.

RNA Systems Biochemistry Laboratory, RIKEN Cluster for Pioneering Research, Wako, Saitama, 351-0198, Japan.

出版信息

Nat Commun. 2021 Dec 7;12(1):7102. doi: 10.1038/s41467-021-27337-x.

DOI:10.1038/s41467-021-27337-x
PMID:34876589
原文链接:https://pmc.ncbi.nlm.nih.gov/articles/PMC8651795/
Abstract

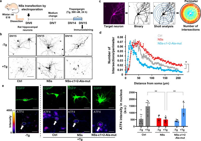
Various stressors such as viral infection lead to the suppression of cap-dependent translation and the activation of the integrated stress response (ISR), since the stress-induced phosphorylated eukaryotic translation initiation factor 2 [eIF2(αP)] tightly binds to eIF2B to prevent it from exchanging guanine nucleotide molecules on its substrate, unphosphorylated eIF2. Sandfly fever Sicilian virus (SFSV) evades this cap-dependent translation suppression through the interaction between its nonstructural protein NSs and host eIF2B. However, its precise mechanism has remained unclear. Here, our cryo-electron microscopy (cryo-EM) analysis reveals that SFSV NSs binds to the α-subunit of eIF2B in a competitive manner with eIF2(αP). Together with SFSV NSs, eIF2B retains nucleotide exchange activity even in the presence of eIF2(αP), in line with the cryo-EM structures of the eIF2B•SFSV NSs•unphosphorylated eIF2 complex. A genome-wide ribosome profiling analysis clarified that SFSV NSs expressed in cultured human cells attenuates the ISR triggered by thapsigargin, an endoplasmic reticulum stress inducer. Furthermore, SFSV NSs introduced in rat hippocampal neurons and human induced-pluripotent stem (iPS) cell-derived motor neurons exhibits neuroprotective effects against the ISR-inducing stress. Since ISR inhibition is beneficial in various neurological disease models, SFSV NSs may be a promising therapeutic ISR inhibitor.

摘要

各种应激源,如病毒感染,导致帽依赖性翻译的抑制和整合应激反应(ISR)的激活,因为应激诱导的真核翻译起始因子 2 [eIF2(αP)]磷酸化后紧密结合 eIF2B,防止其在未磷酸化的 eIF2 上交换鸟嘌呤核苷酸分子。白蛉热西西里病毒(SFSV)通过其非结构蛋白 NSs 与宿主 eIF2B 相互作用来逃避这种帽依赖性翻译抑制。然而,其确切的机制仍不清楚。在这里,我们的冷冻电子显微镜(cryo-EM)分析表明,SFSV NSs 以竞争性方式与 eIF2(αP)结合 eIF2B 的α亚基。与 SFSV NSs 一起,eIF2B 即使在存在 eIF2(αP)的情况下也保留核苷酸交换活性,这与 eIF2B•SFSV NSs•未磷酸化的 eIF2 复合物的 cryo-EM 结构一致。全基因组核糖体分析表明,在培养的人细胞中表达的 SFSV NSs 减弱了内质网应激诱导剂 thapsigargin 触发的 ISR。此外,在大鼠海马神经元和人诱导多能干细胞(iPS)细胞衍生的运动神经元中引入 SFSV NSs 对诱导 ISR 的应激具有神经保护作用。由于抑制 ISR 在各种神经疾病模型中是有益的,因此 SFSV NSs 可能是一种有前途的 ISR 抑制剂。

https://cdn.ncbi.nlm.nih.gov/pmc/blobs/89fb/8651795/25d6bcc8e0eb/41467_2021_27337_Fig6_HTML.jpg
https://cdn.ncbi.nlm.nih.gov/pmc/blobs/89fb/8651795/7e953fd5fc06/41467_2021_27337_Fig1_HTML.jpg
https://cdn.ncbi.nlm.nih.gov/pmc/blobs/89fb/8651795/e0f069a03ac4/41467_2021_27337_Fig2_HTML.jpg
https://cdn.ncbi.nlm.nih.gov/pmc/blobs/89fb/8651795/891eb23d4eff/41467_2021_27337_Fig3_HTML.jpg
https://cdn.ncbi.nlm.nih.gov/pmc/blobs/89fb/8651795/7957880194bb/41467_2021_27337_Fig4_HTML.jpg
https://cdn.ncbi.nlm.nih.gov/pmc/blobs/89fb/8651795/b07299b37979/41467_2021_27337_Fig5_HTML.jpg
https://cdn.ncbi.nlm.nih.gov/pmc/blobs/89fb/8651795/25d6bcc8e0eb/41467_2021_27337_Fig6_HTML.jpg
https://cdn.ncbi.nlm.nih.gov/pmc/blobs/89fb/8651795/7e953fd5fc06/41467_2021_27337_Fig1_HTML.jpg
https://cdn.ncbi.nlm.nih.gov/pmc/blobs/89fb/8651795/e0f069a03ac4/41467_2021_27337_Fig2_HTML.jpg
https://cdn.ncbi.nlm.nih.gov/pmc/blobs/89fb/8651795/891eb23d4eff/41467_2021_27337_Fig3_HTML.jpg
https://cdn.ncbi.nlm.nih.gov/pmc/blobs/89fb/8651795/7957880194bb/41467_2021_27337_Fig4_HTML.jpg
https://cdn.ncbi.nlm.nih.gov/pmc/blobs/89fb/8651795/b07299b37979/41467_2021_27337_Fig5_HTML.jpg
https://cdn.ncbi.nlm.nih.gov/pmc/blobs/89fb/8651795/25d6bcc8e0eb/41467_2021_27337_Fig6_HTML.jpg

相似文献

1
eIF2B-capturing viral protein NSs suppresses the integrated stress response.eIF2B 捕获病毒蛋白 NSs 抑制整合应激反应。
Nat Commun. 2021 Dec 7;12(1):7102. doi: 10.1038/s41467-021-27337-x.
2
Viral evasion of the integrated stress response through antagonism of eIF2-P binding to eIF2B.病毒通过拮抗 eIF2-P 与 eIF2B 的结合来逃避整合应激反应。
Nat Commun. 2021 Dec 7;12(1):7103. doi: 10.1038/s41467-021-26164-4.
3
Protection of eIF2B from inhibitory phosphorylated eIF2: A viral strategy to maintain mRNA translation during the PKR-triggered integrated stress response.保护 eIF2B 免受抑制性磷酸化 eIF2:病毒在 PKR 触发的整体应激反应期间维持 mRNA 翻译的策略。
J Biol Chem. 2023 Nov;299(11):105287. doi: 10.1016/j.jbc.2023.105287. Epub 2023 Sep 22.
4
eIF2B as a Target for Viral Evasion of PKR-Mediated Translation Inhibition.eIF2B 作为病毒逃避 PKR 介导的翻译抑制的靶标。
mBio. 2020 Jul 14;11(4):e00976-20. doi: 10.1128/mBio.00976-20.
5
ISRIB Blunts the Integrated Stress Response by Allosterically Antagonising the Inhibitory Effect of Phosphorylated eIF2 on eIF2B.ISRIB 通过别构拮抗磷酸化 eIF2 对 eIF2B 的抑制作用来削弱整体应激反应。
Mol Cell. 2021 Jan 7;81(1):88-103.e6. doi: 10.1016/j.molcel.2020.10.031. Epub 2020 Nov 20.
6
eIF2B and the Integrated Stress Response: A Structural and Mechanistic View.真核起始因子 2B 与整体应激反应:结构与机制透视
Biochemistry. 2020 Apr 7;59(13):1299-1308. doi: 10.1021/acs.biochem.0c00132. Epub 2020 Mar 26.
7
Structural basis for eIF2B inhibition in integrated stress response.整合应激反应中 eIF2B 抑制的结构基础。
Science. 2019 May 3;364(6439):495-499. doi: 10.1126/science.aaw4104.
8
The beta/Gcd7 subunit of eukaryotic translation initiation factor 2B (eIF2B), a guanine nucleotide exchange factor, is crucial for binding eIF2 in vivo.真核翻译起始因子 2B(eIF2B)的β/Gcd7 亚基是一种鸟嘌呤核苷酸交换因子,对于体内结合 eIF2 至关重要。
Mol Cell Biol. 2010 Nov;30(21):5218-33. doi: 10.1128/MCB.00265-10. Epub 2010 Aug 30.
9
Regulation of guanine nucleotide exchange through phosphorylation of eukaryotic initiation factor eIF2alpha. Role of the alpha- and delta-subunits of eiF2b.通过真核起始因子eIF2α的磷酸化对鸟嘌呤核苷酸交换的调节。eIF2b的α亚基和δ亚基的作用。
J Biol Chem. 1998 May 22;273(21):12841-5. doi: 10.1074/jbc.273.21.12841.
10
Novel mechanisms of eIF2B action and regulation by eIF2α phosphorylation.真核生物翻译起始因子2B(eIF2B)的作用机制以及eIF2α磷酸化对其的调控新机制。
Nucleic Acids Res. 2017 Nov 16;45(20):11962-11979. doi: 10.1093/nar/gkx845.

引用本文的文献

1
Selection of initiator tRNA and start codon by mammalian mitochondrial initiation factor 3 in leaderless mRNA translation.哺乳动物线粒体起始因子3在无帽mRNA翻译中对起始tRNA和起始密码子的选择
Nucleic Acids Res. 2025 Jan 24;53(3). doi: 10.1093/nar/gkaf021.
2
Mettl1-dependent mG tRNA modification is essential for maintaining spermatogenesis and fertility in Drosophila melanogaster.Mettl1 依赖性 mG tRNA 修饰对于维持黑腹果蝇的精子发生和生育能力是必需的。
Nat Commun. 2024 Sep 24;15(1):8147. doi: 10.1038/s41467-024-52389-0.
3
DMDA-PatA mediates RNA sequence-selective translation repression by anchoring eIF4A and DDX3 to GNG motifs.

本文引用的文献

1
Viral evasion of the integrated stress response through antagonism of eIF2-P binding to eIF2B.病毒通过拮抗 eIF2-P 与 eIF2B 的结合来逃避整合应激反应。
Nat Commun. 2021 Dec 7;12(1):7103. doi: 10.1038/s41467-021-26164-4.
2
eIF2B conformation and assembly state regulate the integrated stress response.eIF2B 构象和组装状态调节整体应激反应。
Elife. 2021 Mar 10;10:e65703. doi: 10.7554/eLife.65703.
3
Protocol for Disome Profiling to Survey Ribosome Collision in Humans and Zebrafish.人类和斑马鱼核糖体碰撞检测的 Disome 分析方案。
DMDA-PatA 通过锚定 eIF4A 和 DDX3 到 GNG 基序来介导 RNA 序列选择性翻译抑制。
Nat Commun. 2024 Sep 2;15(1):7418. doi: 10.1038/s41467-024-51635-9.
4
Calibrated ribosome profiling assesses the dynamics of ribosomal flux on transcripts.校准核糖体谱分析评估了转录本上核糖体通量的动态变化。
Nat Commun. 2024 Aug 26;15(1):7061. doi: 10.1038/s41467-024-51258-0.
5
TRMT10A dysfunction perturbs codon translation of initiator methionine and glutamine and impairs brain functions in mice.TRMT10A 功能障碍扰乱了起始甲硫氨酸和谷氨酰胺的密码子翻译,并损害了小鼠的大脑功能。
Nucleic Acids Res. 2024 Aug 27;52(15):9230-9246. doi: 10.1093/nar/gkae520.
6
dCas13-mediated translational repression for accurate gene silencing in mammalian cells.dCas13介导的翻译抑制用于在哺乳动物细胞中实现精确的基因沉默。
Nat Commun. 2024 Mar 11;15(1):2205. doi: 10.1038/s41467-024-46412-7.
7
Turnip mosaic virus NIb weakens the function of eukaryotic translation initiation factor 6 facilitating viral infection in Nicotiana benthamiana.芜菁花叶病毒 NIb 削弱真核翻译起始因子 6 的功能,促进病毒在本氏烟中的感染。
Mol Plant Pathol. 2024 Feb;25(2):e13434. doi: 10.1111/mpp.13434.
8
Mammalian integrated stress responses in stressed organelles and their functions.哺乳动物应激细胞器中的综合应激反应及其功能。
Acta Pharmacol Sin. 2024 Jun;45(6):1095-1114. doi: 10.1038/s41401-023-01225-0. Epub 2024 Jan 24.
9
A helical fulcrum in eIF2B coordinates allosteric regulation of stress signaling.一种 eIF2B 的螺旋支点协调了应激信号的变构调节。
Nat Chem Biol. 2024 Apr;20(4):422-431. doi: 10.1038/s41589-023-01453-9. Epub 2023 Nov 9.
10
High-throughput Assessment of Mitochondrial Protein Synthesis in Mammalian Cells Using Mito-FUNCAT FACS.使用线粒体FUNCAT流式细胞术对哺乳动物细胞中线粒体蛋白质合成进行高通量评估。
Bio Protoc. 2023 Feb 5;13(3). doi: 10.21769/BioProtoc.4602.
STAR Protoc. 2020 Nov 13;1(3):100168. doi: 10.1016/j.xpro.2020.100168. eCollection 2020 Dec 18.
4
Small molecule cognitive enhancer reverses age-related memory decline in mice.小分子认知增强剂可逆转小鼠与年龄相关的记忆衰退。
Elife. 2020 Dec 1;9:e62048. doi: 10.7554/eLife.62048.
5
ISRIB Blunts the Integrated Stress Response by Allosterically Antagonising the Inhibitory Effect of Phosphorylated eIF2 on eIF2B.ISRIB 通过别构拮抗磷酸化 eIF2 对 eIF2B 的抑制作用来削弱整体应激反应。
Mol Cell. 2021 Jan 7;81(1):88-103.e6. doi: 10.1016/j.molcel.2020.10.031. Epub 2020 Nov 20.
6
Three-Dimensional Motor Nerve Organoid Generation.三维运动神经类器官的生成。
J Vis Exp. 2020 Sep 24(163). doi: 10.3791/61544.
7
Inhibition of the integrated stress response by viral proteins that block p-eIF2-eIF2B association.病毒蛋白通过阻断 p-eIF2-eIF2B 结合来抑制整合应激反应。
Nat Microbiol. 2020 Nov;5(11):1361-1373. doi: 10.1038/s41564-020-0759-0. Epub 2020 Jul 20.
8
eIF2B as a Target for Viral Evasion of PKR-Mediated Translation Inhibition.eIF2B 作为病毒逃避 PKR 介导的翻译抑制的靶标。
mBio. 2020 Jul 14;11(4):e00976-20. doi: 10.1128/mBio.00976-20.
9
Fine tuning of the unfolded protein response by ISRIB improves neuronal survival in a model of amyotrophic lateral sclerosis.通过 ISRIB 对未折叠蛋白反应的微调可改善肌萎缩侧索硬化症模型中的神经元存活。
Cell Death Dis. 2020 May 26;11(5):397. doi: 10.1038/s41419-020-2601-2.
10
Estimation of high-order aberrations and anisotropic magnification from cryo-EM data sets in -3.1.从-3.1中的冷冻电镜数据集估计高阶像差和各向异性放大率。
IUCrJ. 2020 Feb 11;7(Pt 2):253-267. doi: 10.1107/S2052252520000081. eCollection 2020 Mar 1.