Instituto de Ciências Biomédicas, Universidade Federal do Rio de Janeiro, Rio de Janeiro 21941-901, Brazil.
Faculdade de Farmácia, Universidade Federal do Rio de Janeiro, Rio de Janeiro 21941-901, Brazil.
Int J Mol Sci. 2021 Nov 28;22(23):12885. doi: 10.3390/ijms222312885.
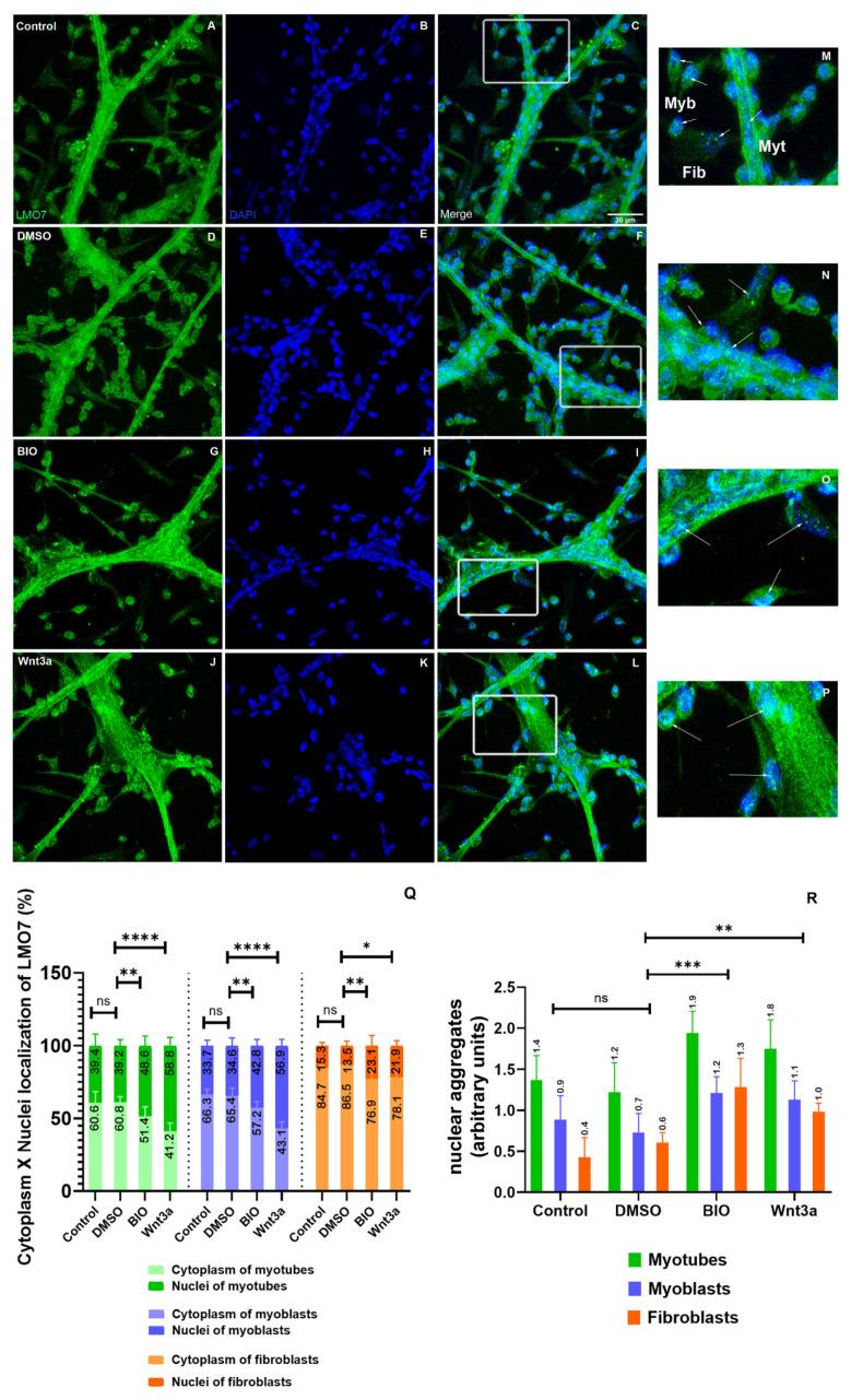
LMO7 is a multifunctional PDZ-LIM protein that can interact with different molecular partners and is found in several intracellular locations. The aim of this work was to shed light on LMO7 evolution, alternative transcripts, protein structure and gene regulation through multiple in silico analyses. We also explored the intracellular distribution of the LMO7 protein in chicken and zebrafish embryonic skeletal muscle cells by means of confocal fluorescence microscopy. Our results revealed a single gene in mammals, sauropsids, and in the holostean fish spotted gar while two genes ( and ) were identified in teleost fishes. In addition, several different transcripts were predicted for in human and in major vertebrate model organisms (mouse, chicken, and zebrafish). Bioinformatics tools revealed several structural features of the LMO7 protein including intrinsically disordered regions. We found the LMO7 protein in multiple intracellular compartments in chicken and zebrafish skeletal muscle cells, such as membrane adhesion sites and the perinuclear region. Curiously, the LMO7 protein was detected within the nuclei of muscle cells in chicken but not in zebrafish. Our data showed that a conserved regulatory element may be related to muscle-specific expression. Our findings uncover new and important information about LMO7 and open new challenges to understanding how the diverse regulation, structure and distribution of this protein are integrated into highly complex vertebrate cellular milieux, such as skeletal muscle cells.
LMO7 是一种多功能 PDZ-LIM 蛋白,可与不同的分子伴侣相互作用,并存在于多个细胞内位置。本研究的目的是通过多种计算机分析来阐明 LMO7 的进化、替代转录本、蛋白质结构和基因调控。我们还通过共聚焦荧光显微镜研究了 LMO7 蛋白在鸡和斑马鱼胚胎骨骼肌细胞中的细胞内分布。我们的结果表明,哺乳动物、蜥形类动物和全骨鱼中有一个单一的 基因,而在硬骨鱼类中则鉴定出两个 基因(和)。此外,在人类和主要脊椎动物模式生物(鼠、鸡和斑马鱼)中预测到了多个不同的 转录本。生物信息学工具揭示了 LMO7 蛋白的几个结构特征,包括内无序区域。我们在鸡和斑马鱼骨骼肌细胞的多个细胞内隔室中发现了 LMO7 蛋白,例如膜附着位点和核周区域。有趣的是,在鸡的骨骼肌细胞中检测到 LMO7 蛋白存在于细胞核内,但在斑马鱼中则没有。我们的数据表明,保守的调节元件可能与肌肉特异性 表达有关。我们的发现揭示了有关 LMO7 的新的和重要信息,并为理解这种蛋白质的多样化调节、结构和分布如何整合到高度复杂的脊椎动物细胞环境(如骨骼肌细胞)中提出了新的挑战。