Kidney Research Center, Department of Nephrology, Chang Gung Memorial Hospital, College of Medicine, Chang Gung University, 5 Fu-Shing St., Taoyuan 33333, Taiwan.
Int J Mol Sci. 2021 Dec 4;22(23):13132. doi: 10.3390/ijms222313132.
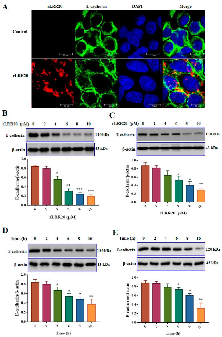
Approximately 1 million cases of leptospirosis, an emerging infectious zoonotic disease, are reported each year. Pathogenic species express leucine-rich repeat (LRR) proteins that are rarely expressed in non-pathogenic species. The LRR domain-containing protein family is vital for the virulence of pathogenic species. In this study, the biological mechanisms of an essential LRR domain protein from pathogenic were examined. The effects of and recombinant LRR20 (rLRR20) on the expression levels of factors involved in signal transduction were examined using microarray, quantitative real-time polymerase chain reaction, and western blotting. The secreted biomarkers were measured using an enzyme-linked immunosorbent assay. rLRR20 colocalized with E-cadherin on the cell surface and activated the downstream transcription factor β-catenin, which subsequently promoted the expression of MMP7, a kidney injury biomarker. Additionally, MMP7 inhibitors were used to demonstrate that the secreted MMP7 degrades surface E-cadherin. This feedback inhibition mechanism downregulated surface E-cadherin expression and inhibited the colonization of Leptospira. The degradation of surface E-cadherin activated the NF-κB signal transduction pathway. Leptospirosis-associated acute kidney injury is associated with the secretion of NGAL, a downstream upregulated biomarker of the NF-κB signal transduction pathway. A working model was proposed to illustrate the crosstalk between E-cadherin/β-catenin and NF-κB signal transduction pathways during infection. Thus, rLRR20 of Leptospira induces kidney injury in host cells and inhibits the adhesion and invasion of through the upregulation of MMP7 and NGAL.
每年大约有 100 万例钩端螺旋体病(一种新兴的人畜共患传染病)报告。致病性种表达很少在非致病性种中表达的亮氨酸丰富重复(LRR)蛋白。LRR 域包含蛋白家族对于致病性种的毒力至关重要。在这项研究中,检查了致病性种必需的 LRR 域蛋白的生物学机制。使用微阵列、定量实时聚合酶链反应和 Western 印迹检查 和重组 LRR20(rLRR20)对涉及信号转导的因子表达水平的影响。使用酶联免疫吸附测定测量分泌的生物标志物。rLRR20 在细胞表面与 E-钙粘蛋白共定位,并激活下游转录因子 β-连环蛋白,随后促进肾脏损伤生物标志物 MMP7 的表达。此外,还使用 MMP7 抑制剂来证明分泌的 MMP7 降解表面 E-钙粘蛋白。这种反馈抑制机制下调了表面 E-钙粘蛋白的表达,并抑制了钩端螺旋体的定植。表面 E-钙粘蛋白的降解激活了 NF-κB 信号转导途径。与 NF-κB 信号转导途径相关的钩端螺旋体相关急性肾损伤与 NGAL 的分泌有关,NGAL 是 NF-κB 信号转导途径的下游上调生物标志物。提出了一个工作模型来阐明 E-钙粘蛋白/β-连环蛋白和 NF-κB 信号转导途径在钩端螺旋体感染过程中的相互作用。因此,钩端螺旋体的 rLRR20 诱导宿主细胞中的肾脏损伤,并通过上调 MMP7 和 NGAL 抑制 的粘附和入侵。