Department of Medicine, Vanderbilt University Medical Center, Nashville, TN, USA.
Section of Surgical Sciences, Vanderbilt University School of Medicine, Nashville, TN, USA.
Nat Cell Biol. 2021 Dec;23(12):1240-1254. doi: 10.1038/s41556-021-00805-8. Epub 2021 Dec 9.
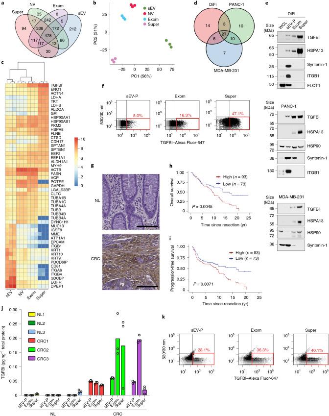
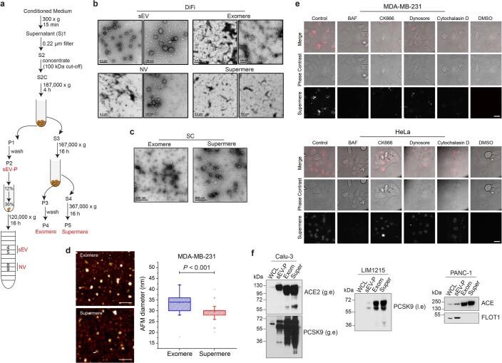
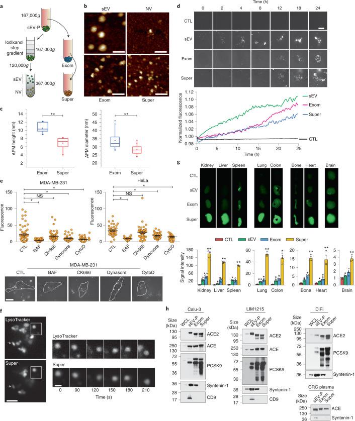
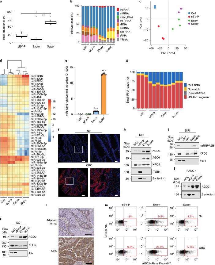
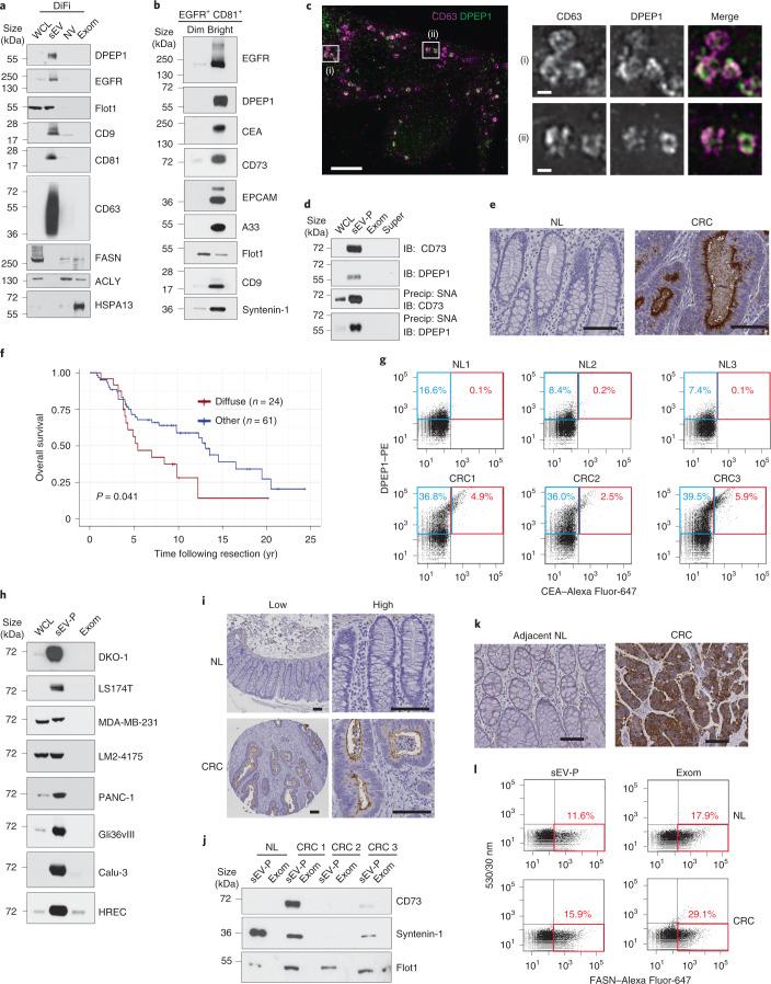
Extracellular vesicles and exomere nanoparticles are under intense investigation as sources of clinically relevant cargo. Here we report the discovery of a distinct extracellular nanoparticle, termed supermere. Supermeres are morphologically distinct from exomeres and display a markedly greater uptake in vivo compared with small extracellular vesicles and exomeres. The protein and RNA composition of supermeres differs from small extracellular vesicles and exomeres. Supermeres are highly enriched with cargo involved in multiple cancers (glycolytic enzymes, TGFBI, miR-1246, MET, GPC1 and AGO2), Alzheimer's disease (APP) and cardiovascular disease (ACE2, ACE and PCSK9). The majority of extracellular RNA is associated with supermeres rather than small extracellular vesicles and exomeres. Cancer-derived supermeres increase lactate secretion, transfer cetuximab resistance and decrease hepatic lipids and glycogen in vivo. This study identifies a distinct functional nanoparticle replete with potential circulating biomarkers and therapeutic targets for a host of human diseases.
细胞外囊泡和外泌体纳米颗粒作为具有临床相关性货物的来源受到了广泛关注。在这里,我们报告了一种独特的细胞外纳米颗粒的发现,称为超级外泌体。超级外泌体在形态上与外泌体不同,与小细胞外囊泡和外泌体相比,其在体内的摄取量明显更高。超级外泌体的蛋白质和 RNA 组成与小细胞外囊泡和外泌体不同。超级外泌体富含多种癌症(糖酵解酶、TGFBI、miR-1246、MET、GPC1 和 AGO2)、阿尔茨海默病(APP)和心血管疾病(ACE2、ACE 和 PCSK9)的货物。大多数细胞外 RNA 与超级外泌体相关,而不是小细胞外囊泡和外泌体。源自癌症的超级外泌体增加了乳酸的分泌,转移了西妥昔单抗的耐药性,并减少了体内的肝脂肪和糖原。这项研究确定了一种独特的功能纳米颗粒,其中充满了多种人类疾病的潜在循环生物标志物和治疗靶点。