• 文献检索
  • 文档翻译
  • 深度研究
  • 学术资讯
  • Suppr Zotero 插件Zotero 插件
  • 邀请有礼
  • 套餐&价格
  • 历史记录
应用&插件
Suppr Zotero 插件Zotero 插件浏览器插件Mac 客户端Windows 客户端微信小程序
定价
高级版会员购买积分包购买API积分包
服务
文献检索文档翻译深度研究API 文档MCP 服务
关于我们
关于 Suppr公司介绍联系我们用户协议隐私条款
关注我们

Suppr 超能文献

核心技术专利:CN118964589B侵权必究
粤ICP备2023148730 号-1Suppr @ 2026

文献检索

告别复杂PubMed语法,用中文像聊天一样搜索,搜遍4000万医学文献。AI智能推荐,让科研检索更轻松。

立即免费搜索

文件翻译

保留排版,准确专业,支持PDF/Word/PPT等文件格式,支持 12+语言互译。

免费翻译文档

深度研究

AI帮你快速写综述,25分钟生成高质量综述,智能提取关键信息,辅助科研写作。

立即免费体验

鉴定最小活性可溶性 TREM2 序列,以调节小胶质细胞表型和淀粉样蛋白病理学。

Identification of the minimal active soluble TREM2 sequence for modulating microglial phenotypes and amyloid pathology.

机构信息

Fujian Provincial Key Laboratory of Neurodegenerative Disease and Aging Research, Institute of Neuroscience, School of Medicine, Xiamen University, Xiamen, 361102, China.

Xiamen Key Laboratory of Chiral Drugs, School of Medicine, Xiamen University, Xiamen, 361102, China.

出版信息

J Neuroinflammation. 2021 Dec 10;18(1):286. doi: 10.1186/s12974-021-02340-7.

DOI:10.1186/s12974-021-02340-7
PMID:34893068
原文链接:https://pmc.ncbi.nlm.nih.gov/articles/PMC8665564/
Abstract

BACKGROUND

TREM2 is a microglial receptor genetically linked to the risk for Alzheimer's disease (AD). The cerebrospinal fluid (CSF) levels of soluble TREM2 (sTREM2) have emerged as a valuable biomarker for the disease progression in AD and higher CSF levels of sTREM2 are linked to slower cognitive decline. Increasing sTREM2 in mouse models of amyloidosis reduces amyloid-related pathology through modulating microglial functions, suggesting a beneficial role of sTREM2 in microglia biology and AD pathology.

METHODS

In the current study, we performed serial C- and N-terminal truncations of sTREM2 protein to define the minimal sequence requirement for sTREM2 function. We initially assessed the impacts of sTREM2 mutants on microglial functions by measuring cell viability and inflammatory responses. The binding of the sTREM2 mutants to oligomeric Aβ was determined by solid-phase protein binding assay and dot blot assay. We further evaluated the impacts of sTREM2 mutants on amyloid-related pathology by direct stereotaxic injection of sTREM2 proteins into the brain of 5xFAD mice.

RESULTS

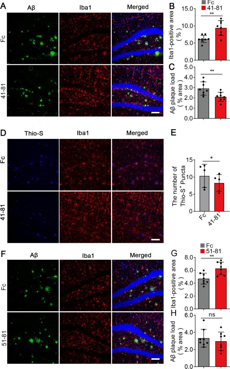
We found that both sTREM2 fragments 41-81 and 51-81 enhance cell viability and inflammatory responses in primary microglia. However, the fragment 51-81 exhibited impaired affinity to oligomeric Aβ. When administrated to the 5xFAD mice brain, the sTREM2 fragment 41-81, but not 51-81, increased the number of plaque-associated microglia and reduced the plaque deposition. Interestingly, the fragment 41-81 was more efficient than the physiological form of sTREM2 in ameliorating Aβ-related pathology.

CONCLUSIONS

Our results indicate that the interaction of sTREM2 truncated variants with Aβ is essential for enhancing microglial recruitment to the vicinity of an amyloid plaque and reducing the plaque load. Importantly, we identified a 41-amino acid sequence of sTREM2 that is sufficient for modulating microglial functions and more potent than the full-length sTREM2 in reducing the plaque load and the plaque-associated neurotoxicity. Taken together, our data provide more insights into the mechanisms underlying sTREM2 function and the minimal active sTREM2 sequence represents a promising candidate for AD therapy.

摘要

背景

TREM2 是一种与阿尔茨海默病(AD)风险相关的小胶质细胞受体。脑脊液(CSF)中可溶性 TREM2(sTREM2)的水平已成为 AD 疾病进展的有价值的生物标志物,并且较高的 CSF sTREM2 水平与认知能力下降较慢有关。在淀粉样蛋白病的小鼠模型中增加 sTREM2 通过调节小胶质细胞功能来减少淀粉样相关病理,这表明 sTREM2 在小胶质细胞生物学和 AD 病理中具有有益作用。

方法

在目前的研究中,我们对 sTREM2 蛋白进行了 C 端和 N 端的连续截断,以确定 sTREM2 功能的最小序列要求。我们最初通过测量细胞活力和炎症反应来评估 sTREM2 突变体对小胶质细胞功能的影响。通过固相蛋白结合测定和斑点印迹测定来确定 sTREM2 突变体与寡聚体 Aβ 的结合。我们还通过直接立体定向注射 sTREM2 蛋白到 5xFAD 小鼠的大脑中来评估 sTREM2 突变体对淀粉样相关病理的影响。

结果

我们发现,sTREM2 片段 41-81 和 51-81 都能增强原代小胶质细胞的细胞活力和炎症反应。然而,片段 51-81 对寡聚体 Aβ的亲和力受损。当给予 5xFAD 小鼠脑内注射时,sTREM2 片段 41-81,但不是 51-81,增加了斑块相关小胶质细胞的数量,并减少了斑块沉积。有趣的是,与 sTREM2 的生理形式相比,片段 41-81 更有效地改善了 Aβ相关病理。

结论

我们的结果表明,sTREM2 截断变体与 Aβ 的相互作用对于增强小胶质细胞向淀粉样斑块附近的募集和减少斑块负荷是必不可少的。重要的是,我们确定了 sTREM2 的 41 个氨基酸序列,该序列足以调节小胶质细胞功能,并且在降低斑块负荷和斑块相关神经毒性方面比全长 sTREM2 更有效。总之,我们的数据提供了更多关于 sTREM2 功能的机制的见解,并且最小的活性 sTREM2 序列代表了治疗 AD 的有希望的候选物。

https://cdn.ncbi.nlm.nih.gov/pmc/blobs/f916/8665564/554cdcc89dbb/12974_2021_2340_Fig5_HTML.jpg
https://cdn.ncbi.nlm.nih.gov/pmc/blobs/f916/8665564/ff11f4101f40/12974_2021_2340_Fig1_HTML.jpg
https://cdn.ncbi.nlm.nih.gov/pmc/blobs/f916/8665564/2dcb59b58a2e/12974_2021_2340_Fig2_HTML.jpg
https://cdn.ncbi.nlm.nih.gov/pmc/blobs/f916/8665564/1609e859299d/12974_2021_2340_Fig3_HTML.jpg
https://cdn.ncbi.nlm.nih.gov/pmc/blobs/f916/8665564/b8934e8550a4/12974_2021_2340_Fig4_HTML.jpg
https://cdn.ncbi.nlm.nih.gov/pmc/blobs/f916/8665564/554cdcc89dbb/12974_2021_2340_Fig5_HTML.jpg
https://cdn.ncbi.nlm.nih.gov/pmc/blobs/f916/8665564/ff11f4101f40/12974_2021_2340_Fig1_HTML.jpg
https://cdn.ncbi.nlm.nih.gov/pmc/blobs/f916/8665564/2dcb59b58a2e/12974_2021_2340_Fig2_HTML.jpg
https://cdn.ncbi.nlm.nih.gov/pmc/blobs/f916/8665564/1609e859299d/12974_2021_2340_Fig3_HTML.jpg
https://cdn.ncbi.nlm.nih.gov/pmc/blobs/f916/8665564/b8934e8550a4/12974_2021_2340_Fig4_HTML.jpg
https://cdn.ncbi.nlm.nih.gov/pmc/blobs/f916/8665564/554cdcc89dbb/12974_2021_2340_Fig5_HTML.jpg

相似文献

1
Identification of the minimal active soluble TREM2 sequence for modulating microglial phenotypes and amyloid pathology.鉴定最小活性可溶性 TREM2 序列,以调节小胶质细胞表型和淀粉样蛋白病理学。
J Neuroinflammation. 2021 Dec 10;18(1):286. doi: 10.1186/s12974-021-02340-7.
2
Soluble TREM2 ameliorates pathological phenotypes by modulating microglial functions in an Alzheimer's disease model.可溶性 TREM2 通过调节阿尔茨海默病模型中小胶质细胞的功能来改善病理表型。
Nat Commun. 2019 Mar 25;10(1):1365. doi: 10.1038/s41467-019-09118-9.
3
Early increase of CSF sTREM2 in Alzheimer's disease is associated with tau related-neurodegeneration but not with amyloid-β pathology.阿尔茨海默病患者脑脊液 sTREM2 的早期增加与 tau 相关的神经退行性变有关,但与淀粉样蛋白-β 病理学无关。
Mol Neurodegener. 2019 Jan 10;14(1):1. doi: 10.1186/s13024-018-0301-5.
4
Effects of microglial depletion and TREM2 deficiency on Aβ plaque burden and neuritic plaque tau pathology in 5XFAD mice.小胶质细胞耗竭和 TREM2 缺失对 5XFAD 小鼠 Aβ斑块负担和神经突斑块 tau 病理的影响。
Acta Neuropathol Commun. 2021 Sep 9;9(1):150. doi: 10.1186/s40478-021-01251-1.
5
Early changes in CSF sTREM2 in dominantly inherited Alzheimer's disease occur after amyloid deposition and neuronal injury.在显性遗传性阿尔茨海默病中,CSF sTREM2 的早期变化发生在淀粉样蛋白沉积和神经元损伤之后。
Sci Transl Med. 2016 Dec 14;8(369):369ra178. doi: 10.1126/scitranslmed.aag1767.
6
Trem2 Deletion Reduces Late-Stage Amyloid Plaque Accumulation, Elevates the Aβ42:Aβ40 Ratio, and Exacerbates Axonal Dystrophy and Dendritic Spine Loss in the PS2APP Alzheimer's Mouse Model.Trem2 缺失减少晚期淀粉样斑块积累,增加 Aβ42:Aβ40 比值,并加重 PS2APP 阿尔茨海默病小鼠模型的轴突变性和树突棘丢失。
J Neurosci. 2020 Feb 26;40(9):1956-1974. doi: 10.1523/JNEUROSCI.1871-19.2019. Epub 2020 Jan 24.
7
Neuroimaging biomarkers and CSF sTREM2 levels in Alzheimer's disease: a longitudinal study.阿尔茨海默病的神经影像学生物标志物和 CSF sTREM2 水平:一项纵向研究。
Sci Rep. 2024 Jul 3;14(1):15318. doi: 10.1038/s41598-024-66211-w.
8
Soluble TREM2 inhibits secondary nucleation of Aβ fibrillization and enhances cellular uptake of fibrillar Aβ.可溶性 TREM2 抑制 Aβ 纤维形成的二次成核,并增强纤维状 Aβ 的细胞摄取。
Proc Natl Acad Sci U S A. 2022 Feb 1;119(5). doi: 10.1073/pnas.2114486119.
9
Microglial mTOR Activation Upregulates Trem2 and Enhances β-Amyloid Plaque Clearance in the Alzheimer's Disease Model.小胶质细胞 mTOR 激活上调 Trem2 并增强阿尔茨海默病模型中的β-淀粉样斑块清除。
J Neurosci. 2022 Jul 6;42(27):5294-5313. doi: 10.1523/JNEUROSCI.2427-21.2022. Epub 2022 Jun 7.
10
TREM2 splice isoforms generate soluble TREM2 species that disrupt long-term potentiation.TREM2 剪接异构体产生可溶的 TREM2 物种,破坏长时程增强。
Genome Med. 2023 Feb 20;15(1):11. doi: 10.1186/s13073-023-01160-z.

引用本文的文献

1
TREM2 and sTREM2 in Alzheimer's disease: from mechanisms to therapies.阿尔茨海默病中的TREM2和可溶性TREM2:从机制到治疗
Mol Neurodegener. 2025 Apr 17;20(1):43. doi: 10.1186/s13024-025-00834-z.
2
Decoding sTREM2: its impact on Alzheimer's disease - a comprehensive review of mechanisms and implications.解读可溶性触发受体2(sTREM2):其对阿尔茨海默病的影响——机制与意义的全面综述
Front Aging Neurosci. 2024 Jun 7;16:1420731. doi: 10.3389/fnagi.2024.1420731. eCollection 2024.
3
Abnormal levels of expression of microRNAs in peripheral blood of patients with traumatic brain injury are induced by microglial activation and correlated with severity of injury.

本文引用的文献

1
Wild-type sTREM2 blocks Aβ aggregation and neurotoxicity, but the Alzheimer's R47H mutant increases Aβ aggregation.野生型 sTREM2 可阻止 Aβ 聚集和神经毒性,但阿尔茨海默病 R47H 突变体能增强 Aβ 聚集。
J Biol Chem. 2021 Jan-Jun;296:100631. doi: 10.1016/j.jbc.2021.100631. Epub 2021 Apr 3.
2
Functional insights from biophysical study of TREM2 interactions with apoE and Aβ.TREM2与载脂蛋白E和β淀粉样蛋白相互作用的生物物理研究的功能见解。
Alzheimers Dement. 2020 Oct 8. doi: 10.1002/alz.12194.
3
Higher CSF sTREM2 and microglia activation are associated with slower rates of beta-amyloid accumulation.
创伤性脑损伤患者外周血中 microRNAs 的异常表达是由小胶质细胞激活诱导的,并与损伤严重程度相关。
Eur J Med Res. 2024 Mar 20;29(1):188. doi: 10.1186/s40001-024-01790-y.
4
A case for seeking sex-specific treatments in Alzheimer's disease.在阿尔茨海默病中寻求针对性别的治疗方法的理由。
Front Aging Neurosci. 2024 Feb 13;16:1346621. doi: 10.3389/fnagi.2024.1346621. eCollection 2024.
5
Association between air pollution and CSF sTREM2 in cognitively normal older adults: The CABLE study.空气污染与认知正常老年人脑脊液 sTREM2 的关系:CABLE 研究。
Ann Clin Transl Neurol. 2022 Nov;9(11):1752-1763. doi: 10.1002/acn3.51671. Epub 2022 Oct 31.
6
Bench to bedside - new insights into the pathogenesis of necrotizing enterocolitis.从基础到临床——坏死性小肠结肠炎发病机制的新见解。
Nat Rev Gastroenterol Hepatol. 2022 Jul;19(7):468-479. doi: 10.1038/s41575-022-00594-x. Epub 2022 Mar 28.
7
Research Progress on the Role of Microglia Membrane Proteins or Receptors in Neuroinflammation and Degeneration.小胶质细胞膜蛋白或受体在神经炎症和神经退行性变中的作用研究进展
Front Cell Neurosci. 2022 Feb 25;16:831977. doi: 10.3389/fncel.2022.831977. eCollection 2022.
8
Does Soluble TREM2 Protect Against Alzheimer's Disease?可溶性触发受体表达于髓样细胞2(TREM2)能否预防阿尔茨海默病?
Front Aging Neurosci. 2022 Jan 28;13:834697. doi: 10.3389/fnagi.2021.834697. eCollection 2021.
脑脊液 sTREM2 水平升高和小胶质细胞激活与β-淀粉样蛋白蓄积速度较慢有关。
EMBO Mol Med. 2020 Sep 7;12(9):e12308. doi: 10.15252/emmm.202012308. Epub 2020 Aug 10.
4
Soluble TREM2 is elevated in Parkinson's disease subgroups with increased CSF tau.可溶性 TREM2 在伴有脑脊液 tau 升高的帕金森病亚组中升高。
Brain. 2020 Mar 1;143(3):932-943. doi: 10.1093/brain/awaa021.
5
The Emerging Roles and Therapeutic Potential of Soluble TREM2 in Alzheimer's Disease.可溶性触发受体表达于髓样细胞2(TREM2)在阿尔茨海默病中的新作用及治疗潜力
Front Aging Neurosci. 2019 Nov 26;11:328. doi: 10.3389/fnagi.2019.00328. eCollection 2019.
6
Increased soluble TREM2 in cerebrospinal fluid is associated with reduced cognitive and clinical decline in Alzheimer's disease.脑脊液中可溶性 TREM2 的增加与阿尔茨海默病认知和临床衰退的减少有关。
Sci Transl Med. 2019 Aug 28;11(507). doi: 10.1126/scitranslmed.aav6221.
7
The gene cluster is a key modulator of soluble TREM2 and Alzheimer's disease risk.基因簇是可溶性 TREM2 和阿尔茨海默病风险的关键调节剂。
Sci Transl Med. 2019 Aug 14;11(505). doi: 10.1126/scitranslmed.aau2291.
8
Soluble TREM2 ameliorates pathological phenotypes by modulating microglial functions in an Alzheimer's disease model.可溶性 TREM2 通过调节阿尔茨海默病模型中小胶质细胞的功能来改善病理表型。
Nat Commun. 2019 Mar 25;10(1):1365. doi: 10.1038/s41467-019-09118-9.
9
Microglial activation in early Alzheimer trajectory is associated with higher gray matter volume.早期阿尔茨海默病轨迹中的小胶质细胞激活与更高的灰质体积有关。
Neurology. 2019 Mar 19;92(12):e1331-e1343. doi: 10.1212/WNL.0000000000007133. Epub 2019 Feb 22.
10
High-affinity interactions and signal transduction between Aβ oligomers and TREM2.Aβ寡聚体与 TREM2 之间的高亲和力相互作用和信号转导。
EMBO Mol Med. 2018 Nov;10(11). doi: 10.15252/emmm.201809027.