• 文献检索
  • 文档翻译
  • 深度研究
  • 学术资讯
  • Suppr Zotero 插件Zotero 插件
  • 邀请有礼
  • 套餐&价格
  • 历史记录
应用&插件
Suppr Zotero 插件Zotero 插件浏览器插件Mac 客户端Windows 客户端微信小程序
定价
高级版会员购买积分包购买API积分包
服务
文献检索文档翻译深度研究API 文档MCP 服务
关于我们
关于 Suppr公司介绍联系我们用户协议隐私条款
关注我们

Suppr 超能文献

核心技术专利:CN118964589B侵权必究
粤ICP备2023148730 号-1Suppr @ 2026

文献检索

告别复杂PubMed语法,用中文像聊天一样搜索,搜遍4000万医学文献。AI智能推荐,让科研检索更轻松。

立即免费搜索

文件翻译

保留排版,准确专业,支持PDF/Word/PPT等文件格式,支持 12+语言互译。

免费翻译文档

深度研究

AI帮你快速写综述,25分钟生成高质量综述,智能提取关键信息,辅助科研写作。

立即免费体验

利用光转化荧光蛋白和单细胞RNA测序监测细胞运动揭示了皮肤2型天然淋巴细胞亚群、循环ILC2和皮肤驻留ILC2。

Monitoring Cellular Movement with Photoconvertible Fluorescent Protein and Single-Cell RNA Sequencing Reveals Cutaneous Group 2 Innate Lymphoid Cell Subtypes, Circulating ILC2 and Skin-Resident ILC2.

作者信息

Nakatani-Kusakabe Minori, Yasuda Koubun, Tomura Michio, Nagai Makoto, Yamanishi Kiyofumi, Kuroda Etsushi, Kanazawa Nobuo, Imai Yasutomo

机构信息

Department of Dermatology, Hyogo College of Medicine, Nishinomiya, Japan.

Department of Immunology, Hyogo College of Medicine, Nishinomiya, Japan.

出版信息

JID Innov. 2021 Jul 2;1(3):100035. doi: 10.1016/j.xjidi.2021.100035. eCollection 2021 Sep.

DOI:10.1016/j.xjidi.2021.100035
PMID:34909732
原文链接:https://pmc.ncbi.nlm.nih.gov/articles/PMC8659747/
Abstract

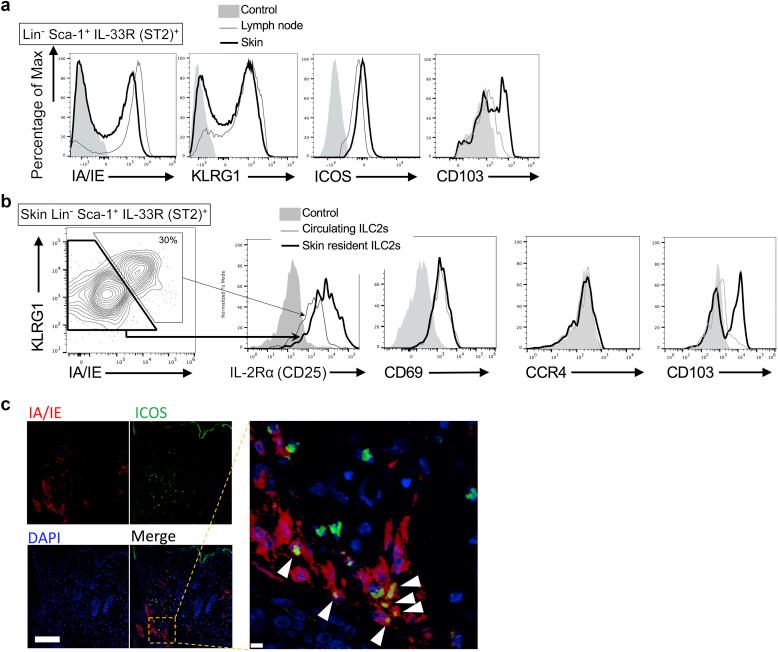
We previously generated a transgenic mouse line expressing skin-specific IL-33 (IL33tg mice) and showed that IL-33 elicits group 2 innate lymphoid cell (ILC2)-dependent atopic dermatitis-like skin inflammation. ILC2s are believed to be tissue-resident cells under steady-state conditions, but the dynamics of ILC2 migration are not fully understood. We sorted ILC2s from the skin and draining lymph nodes of IL33tg mice and analyzed their transcriptomes using the single-cell RNA sequencing technique, which revealed that the skin ILC2s had split into two clusters: circulating ILC2 and skin-resident ILC2. The circulating ILC2s expressed H2-related major histocompatibility complex class II genes. Conversely, the skin-resident ILC2s demonstrated increased mRNA expression of the ICOS, IL-5, and IL-13. Next, we tracked ILC2 migration using IL33tg-Kikume Green-Red mice. Exposing the IL33tg-Kikume Green-Red mice's inflamed skin to violet light allowed us to label the circulating ILC2s in their skin and track the ILC2 migration from the skin to the draining lymph nodes. Cutaneous local innate responses could transition to systemic type 2 responses by migrating the activated ILC2s from the skin into the draining lymph node. Conversely, the skin-resident ILC2s produced a large number of cytokines. Thus, the skin ILC2s turned out to be a heterogeneous cell population.

摘要

我们之前构建了一个表达皮肤特异性白细胞介素-33的转基因小鼠品系(IL-33转基因小鼠),并证明白细胞介素-33可引发2型固有淋巴细胞(ILC2)依赖性的特应性皮炎样皮肤炎症。在稳态条件下,ILC2被认为是组织驻留细胞,但ILC2迁移的动态过程尚未完全了解。我们从IL-33转基因小鼠的皮肤和引流淋巴结中分选了ILC2,并使用单细胞RNA测序技术分析了它们的转录组,结果显示皮肤ILC2可分为两个亚群:循环ILC2和皮肤驻留ILC2。循环ILC2表达与H2相关的主要组织相容性复合体II类基因。相反,皮肤驻留ILC2的诱导性共刺激分子(ICOS)、白细胞介素-5和白细胞介素-13的mRNA表达增加。接下来,我们使用IL-33转基因-Kikume Green-Red小鼠追踪ILC2的迁移。将IL-33转基因-Kikume Green-Red小鼠的炎症皮肤暴露于紫光下,使我们能够标记其皮肤中的循环ILC2,并追踪ILC2从皮肤到引流淋巴结的迁移。通过将活化的ILC2从皮肤迁移到引流淋巴结,皮肤局部固有反应可转变为全身性2型反应。相反,皮肤驻留ILC2产生大量细胞因子。因此,皮肤ILC2原来是一个异质性细胞群体。

https://cdn.ncbi.nlm.nih.gov/pmc/blobs/8d67/8659747/51a269c21f5f/gr7.jpg
https://cdn.ncbi.nlm.nih.gov/pmc/blobs/8d67/8659747/d168117e5084/gr1.jpg
https://cdn.ncbi.nlm.nih.gov/pmc/blobs/8d67/8659747/3c6da1cf84fc/gr2.jpg
https://cdn.ncbi.nlm.nih.gov/pmc/blobs/8d67/8659747/0a6c852d7098/gr3.jpg
https://cdn.ncbi.nlm.nih.gov/pmc/blobs/8d67/8659747/92904744e6b4/gr4.jpg
https://cdn.ncbi.nlm.nih.gov/pmc/blobs/8d67/8659747/bf440e7b8197/gr5.jpg
https://cdn.ncbi.nlm.nih.gov/pmc/blobs/8d67/8659747/b662ba44209b/gr6.jpg
https://cdn.ncbi.nlm.nih.gov/pmc/blobs/8d67/8659747/51a269c21f5f/gr7.jpg
https://cdn.ncbi.nlm.nih.gov/pmc/blobs/8d67/8659747/d168117e5084/gr1.jpg
https://cdn.ncbi.nlm.nih.gov/pmc/blobs/8d67/8659747/3c6da1cf84fc/gr2.jpg
https://cdn.ncbi.nlm.nih.gov/pmc/blobs/8d67/8659747/0a6c852d7098/gr3.jpg
https://cdn.ncbi.nlm.nih.gov/pmc/blobs/8d67/8659747/92904744e6b4/gr4.jpg
https://cdn.ncbi.nlm.nih.gov/pmc/blobs/8d67/8659747/bf440e7b8197/gr5.jpg
https://cdn.ncbi.nlm.nih.gov/pmc/blobs/8d67/8659747/b662ba44209b/gr6.jpg
https://cdn.ncbi.nlm.nih.gov/pmc/blobs/8d67/8659747/51a269c21f5f/gr7.jpg

相似文献

1
Monitoring Cellular Movement with Photoconvertible Fluorescent Protein and Single-Cell RNA Sequencing Reveals Cutaneous Group 2 Innate Lymphoid Cell Subtypes, Circulating ILC2 and Skin-Resident ILC2.利用光转化荧光蛋白和单细胞RNA测序监测细胞运动揭示了皮肤2型天然淋巴细胞亚群、循环ILC2和皮肤驻留ILC2。
JID Innov. 2021 Jul 2;1(3):100035. doi: 10.1016/j.xjidi.2021.100035. eCollection 2021 Sep.
2
IL-33-Induced Atopic Dermatitis-Like Inflammation in Mice Is Mediated by Group 2 Innate Lymphoid Cells in Concert with Basophils.IL-33 诱导的小鼠特应性皮炎样炎症是由 2 类固有淋巴细胞与嗜碱性粒细胞协同作用介导的。
J Invest Dermatol. 2019 Oct;139(10):2185-2194.e3. doi: 10.1016/j.jid.2019.04.016. Epub 2019 May 21.
3
ILC2s in skin disorders.皮肤疾病中的2型固有淋巴细胞
Allergol Int. 2023 Apr;72(2):201-206. doi: 10.1016/j.alit.2023.01.002. Epub 2023 Feb 24.
4
Dupilumab Effects on Innate Lymphoid Cell and Helper T Cell Populations in Patients with Atopic Dermatitis.度普利尤单抗对特应性皮炎患者先天性淋巴细胞和辅助性T细胞群体的影响。
JID Innov. 2021 Feb 20;1(1):100003. doi: 10.1016/j.xjidi.2021.100003. eCollection 2021 Mar.
5
Basophils promote innate lymphoid cell responses in inflamed skin.嗜碱性粒细胞促进炎症皮肤中的固有淋巴细胞反应。
J Immunol. 2014 Oct 1;193(7):3717-25. doi: 10.4049/jimmunol.1401307. Epub 2014 Aug 25.
6
A role for IL-25 and IL-33-driven type-2 innate lymphoid cells in atopic dermatitis.IL-25 和 IL-33 驱动的 2 型先天淋巴细胞在特应性皮炎中的作用。
J Exp Med. 2013 Dec 16;210(13):2939-50. doi: 10.1084/jem.20130351. Epub 2013 Dec 9.
7
The NF-κB Transcription Factor c-Rel Modulates Group 2 Innate Lymphoid Cell Effector Functions and Drives Allergic Airway Inflammation.NF-κB 转录因子 c-Rel 调节 2 型固有淋巴细胞的效应功能并驱动过敏性气道炎症。
Front Immunol. 2021 Nov 16;12:664218. doi: 10.3389/fimmu.2021.664218. eCollection 2021.
8
IL-33-induced keratoconjunctivitis is mediated by group 2 innate lymphoid cells in mice.IL-33 诱导的角膜结膜炎是由小鼠中的 2 类固有淋巴细胞介导的。
Allergol Int. 2023 Apr;72(2):324-331. doi: 10.1016/j.alit.2022.10.003. Epub 2022 Oct 29.
9
The Prostaglandin D Receptor CRTH2 Promotes IL-33-Induced ILC2 Accumulation in the Lung.前列腺素 D 受体 CRTH2 促进肺中 IL-33 诱导的 ILC2 积累。
J Immunol. 2020 Feb 15;204(4):1001-1011. doi: 10.4049/jimmunol.1900745. Epub 2020 Jan 3.
10
Th2 cell-derived IL-4/IL-13 promote ILC2 accumulation in the lung by ILC2-intrinsic STAT6 signaling in mice.Th2 细胞来源的 IL-4/IL-13 通过 ILC2 固有 STAT6 信号促进小鼠肺部 ILC2 的积累。
Eur J Immunol. 2019 Sep;49(9):1421-1432. doi: 10.1002/eji.201948161. Epub 2019 Jun 5.

引用本文的文献

1
What is "eczema"?什么是“湿疹”?
J Dermatol. 2025 Feb;52(2):192-203. doi: 10.1111/1346-8138.17439. Epub 2024 Sep 20.
2
Tissue microenvironment induces tissue specificity of ILC2.组织微环境诱导2型固有淋巴细胞的组织特异性。
Cell Death Discov. 2024 Jul 16;10(1):324. doi: 10.1038/s41420-024-02096-y.
3
Airways epithelial exposure to Streptococcus pneumoniae in the presence of the alarmin IL-33 induces a novel subset of pro-inflammatory ILC2s promoting a mixed inflammatory response.气道上皮在警报素 IL-33 存在的情况下接触肺炎链球菌会诱导新型促炎 ILC2s 亚群,促进混合性炎症反应。

本文引用的文献

1
Dupilumab Effects on Innate Lymphoid Cell and Helper T Cell Populations in Patients with Atopic Dermatitis.度普利尤单抗对特应性皮炎患者先天性淋巴细胞和辅助性T细胞群体的影响。
JID Innov. 2021 Feb 20;1(1):100003. doi: 10.1016/j.xjidi.2021.100003. eCollection 2021 Mar.
2
Single-cell transcriptomics combined with interstitial fluid proteomics defines cell type-specific immune regulation in atopic dermatitis.单细胞转录组学联合细胞间液蛋白质组学定义特应性皮炎中细胞类型特异性免疫调节。
J Allergy Clin Immunol. 2020 Nov;146(5):1056-1069. doi: 10.1016/j.jaci.2020.03.041. Epub 2020 Apr 25.
3
Tissue-specific pathways extrude activated ILC2s to disseminate type 2 immunity.
Inflamm Res. 2024 Jul;73(7):1239-1252. doi: 10.1007/s00011-024-01896-3. Epub 2024 Jun 6.
4
A diversity of novel type-2 innate lymphoid cell subpopulations revealed during tumour expansion.在肿瘤扩张过程中发现了多种新型 2 型先天淋巴细胞亚群。
Commun Biol. 2024 Jan 3;7(1):12. doi: 10.1038/s42003-023-05536-0.
5
Potential Role of Innate Lymphoid Cells in the Pathogenesis and Treatment of Skin Diseases.固有淋巴细胞在皮肤病发病机制及治疗中的潜在作用
J Clin Med. 2023 Apr 21;12(8):3043. doi: 10.3390/jcm12083043.
6
Applications of single-cell RNA sequencing in atopic dermatitis and psoriasis.单细胞 RNA 测序在特应性皮炎和银屑病中的应用。
Front Immunol. 2022 Nov 25;13:1038744. doi: 10.3389/fimmu.2022.1038744. eCollection 2022.
7
Waves of layered immunity over innate lymphoid cells.固有淋巴细胞的层状免疫波。
Front Immunol. 2022 Oct 4;13:957711. doi: 10.3389/fimmu.2022.957711. eCollection 2022.
8
Tissue-Specific Diversity of Group 2 Innate Lymphoid Cells in the Skin.皮肤中第 2 组固有淋巴细胞的组织特异性多样性。
Front Immunol. 2022 Jun 9;13:885642. doi: 10.3389/fimmu.2022.885642. eCollection 2022.
9
Tissue Resident and Migratory Group 2 Innate Lymphoid Cells.组织驻留和迁移群 2 先天淋巴细胞。
Front Immunol. 2022 Apr 29;13:877005. doi: 10.3389/fimmu.2022.877005. eCollection 2022.
10
Innate Lymphoid Cells: Role in Immune Regulation and Cancer.固有淋巴细胞:在免疫调节和癌症中的作用。
Cancers (Basel). 2022 Apr 21;14(9):2071. doi: 10.3390/cancers14092071.
组织特异性途径将激活的 ILC2 逐出以传播 2 型免疫。
J Exp Med. 2020 Apr 6;217(4). doi: 10.1084/jem.20191172.
4
Skin-Resident Innate Lymphoid Cells - Cutaneous Innate Guardians and Regulators.皮肤固有淋巴细胞——皮肤固有守护者和调节剂。
Trends Immunol. 2020 Feb;41(2):100-112. doi: 10.1016/j.it.2019.12.004. Epub 2020 Jan 14.
5
Interleukin-33 in atopic dermatitis.白细胞介素-33 在特应性皮炎中的作用。
J Dermatol Sci. 2019 Oct;96(1):2-7. doi: 10.1016/j.jdermsci.2019.08.006. Epub 2019 Aug 19.
6
Peripheral lymph nodes contain migratory and resident innate lymphoid cell populations.外周淋巴结含有迁移和固有固有淋巴样细胞群体。
Sci Immunol. 2019 May 31;4(35). doi: 10.1126/sciimmunol.aau8082.
7
Tissue-Resident Group 2 Innate Lymphoid Cells Differentiate by Layered Ontogeny and In Situ Perinatal Priming.组织驻留群 2 先天淋巴细胞通过分层发生和原位围生期启动而分化。
Immunity. 2019 Jun 18;50(6):1425-1438.e5. doi: 10.1016/j.immuni.2019.04.019. Epub 2019 May 22.
8
IL-33-Induced Atopic Dermatitis-Like Inflammation in Mice Is Mediated by Group 2 Innate Lymphoid Cells in Concert with Basophils.IL-33 诱导的小鼠特应性皮炎样炎症是由 2 类固有淋巴细胞与嗜碱性粒细胞协同作用介导的。
J Invest Dermatol. 2019 Oct;139(10):2185-2194.e3. doi: 10.1016/j.jid.2019.04.016. Epub 2019 May 21.
9
Kinetics of the accumulation of group 2 innate lymphoid cells in IL-33-induced and IL-25-induced murine models of asthma: a potential role for the chemokine CXCL16.2 型固有淋巴细胞在 IL-33 诱导和 IL-25 诱导的哮喘小鼠模型中积累的动力学:趋化因子 CXCL16 的潜在作用。
Cell Mol Immunol. 2019 Jan;16(1):75-86. doi: 10.1038/s41423-018-0182-0. Epub 2018 Nov 22.
10
Tissue signals imprint ILC2 identity with anticipatory function.组织信号预先赋予 ILC2 身份。
Nat Immunol. 2018 Oct;19(10):1093-1099. doi: 10.1038/s41590-018-0201-4. Epub 2018 Sep 10.