• 文献检索
  • 文档翻译
  • 深度研究
  • 学术资讯
  • Suppr Zotero 插件Zotero 插件
  • 邀请有礼
  • 套餐&价格
  • 历史记录
应用&插件
Suppr Zotero 插件Zotero 插件浏览器插件Mac 客户端Windows 客户端微信小程序
定价
高级版会员购买积分包购买API积分包
服务
文献检索文档翻译深度研究API 文档MCP 服务
关于我们
关于 Suppr公司介绍联系我们用户协议隐私条款
关注我们

Suppr 超能文献

核心技术专利:CN118964589B侵权必究
粤ICP备2023148730 号-1Suppr @ 2026

文献检索

告别复杂PubMed语法,用中文像聊天一样搜索,搜遍4000万医学文献。AI智能推荐,让科研检索更轻松。

立即免费搜索

文件翻译

保留排版,准确专业,支持PDF/Word/PPT等文件格式,支持 12+语言互译。

免费翻译文档

深度研究

AI帮你快速写综述,25分钟生成高质量综述,智能提取关键信息,辅助科研写作。

立即免费体验

整合网络药理学和脂质组学揭示清肺口服液对呼吸道合胞病毒诱导的肺部炎症中过度自噬的抑制作用

Integrated Network Pharmacology and Lipidomics to Reveal the Inhibitory Effect of Qingfei Oral Liquid on Excessive Autophagy in RSV-Induced Lung Inflammation.

作者信息

Lin Lili, An Li, Chen Hui, Feng Lu, Lu Mengjiang, Liu Yuling, Chu Chu, Shan Jinjun, Xie Tong, Wang Xiaorong, Wang Shouchuan

机构信息

Jiangsu Key Laboratory of Pediatric Respiratory Disease, Institute of Pediatrics, Medical Metabolomics Center, Affiliated Hospital of Nanjing University of Chinese Medicine, Nanjing, China.

Key Laboratory of Acupuncture and Medicine Research of Ministry of Education, Nanjing University of Chinese Medicine, Nanjing, China.

出版信息

Front Pharmacol. 2021 Dec 1;12:777689. doi: 10.3389/fphar.2021.777689. eCollection 2021.

DOI:10.3389/fphar.2021.777689
PMID:34925035
原文链接:https://pmc.ncbi.nlm.nih.gov/articles/PMC8672039/
Abstract

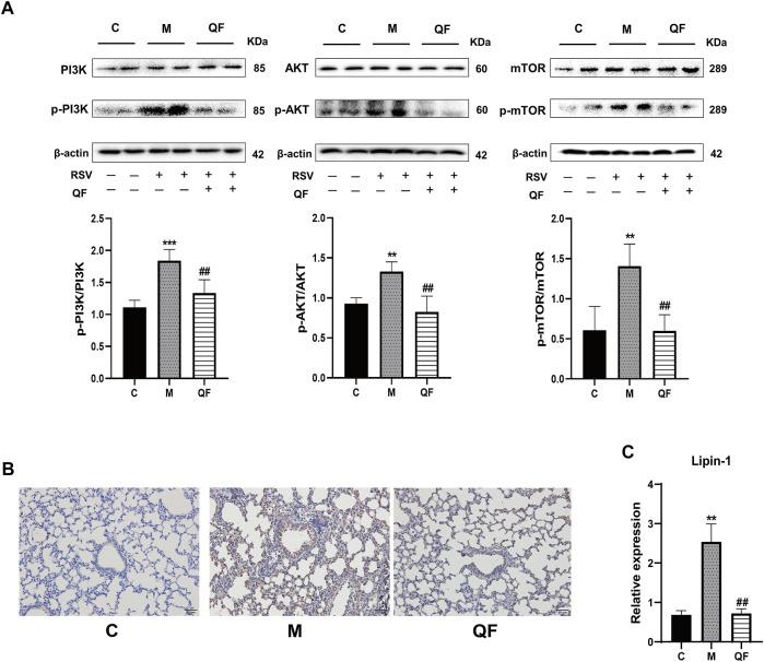
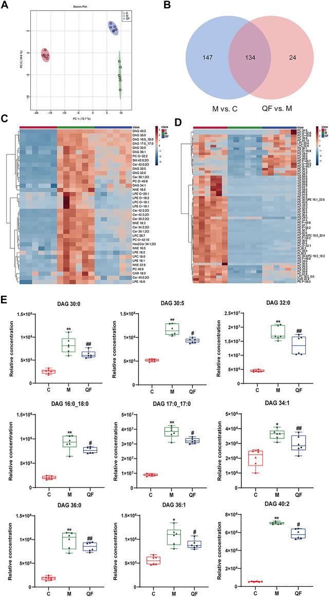
Respiratory syncytial virus (RSV) can cause varying degrees of lung inflammation in children. Qingfei Oral Liquid (QF) is effective in treating childhood RSV-induced lung inflammation (RSV-LI) in clinics, but its pharmacological profiles and mechanisms remain unclear. This study combined network Pharmacology, lipidomics, pharmacodynamics, and pathway validation to evaluate the therapeutic mechanisms of QF. Using Cytoscape (v3.8.2) and enrichment analyses from the Kyoto Encyclopedia of Genes and Genomes (KEGG) and Gene Ontology (GO), a global view of the putative compound-target-pathway network was created. The corresponding lipidomic profiles were then used to detect differently activated lipids, revealing the metabolic pathway, using ultra-high-performance liquid chromatography linked to hybrid Quadrupole-Exactive Orbitrap mass spectrometry (UHPLC-Q-Exactive Orbitrap MS). Meanwhile, the efficiency of QF, the enrichment pathway, and the excessive autophagy inhibition mechanisms were validated in RSV-infected mice models. The network pharmacology results demonstrated 117 active compounds acted directly upon 101 core targets of QF against RSV-LI. The most significantly enriched pathway was the PI3K/Akt/mTOR signaling pathway ( < 0.05). In addition, untargeted lipidomics were performed, and it was revealed that higher lung levels of DAG 30:0, DAG 30:5, DAG 32:0, DAG 16:0_18:0, DAG 17:0_17:0, DAG 34:1, DAG 36:0, DAG 36:1 in the RSV-LI group were decreased after QF administration ( < 0.05, FC > 1.2). Lipin-1, a key enzyme in DAG synthesis, was increased in the RSV-LI mouse model. Animal experiments further validated that QF inhibited the PI3K/Akt/mTOR signaling pathway, with lower lung levels of phosphorylated PI3K, AKT and mTOR, as well as its related proteins of lipin-1 and VPS34 ( < 0.01). Finally, pharmacodynamic investigations indicated that QF reduced airway inflammation caused by excessive autophagy by decreasing lung levels of RSV F and G proteins, Beclin-1, Atg5, and LC3B II, IL-1 and TNF-α ( < 0.05). Lipidomic-based network pharmacology, along with experimental validation, may be effective approaches for illustrating the therapeutic mechanism of QF in the treatment of RSV-LI.

摘要

呼吸道合胞病毒(RSV)可导致儿童出现不同程度的肺部炎症。清肺口服液(QF)在临床上对治疗儿童RSV引起的肺部炎症(RSV-LI)有效,但其药理特性和作用机制尚不清楚。本研究结合网络药理学、脂质组学、药效学和通路验证来评估QF的治疗机制。使用Cytoscape(v3.8.2)以及来自京都基因与基因组百科全书(KEGG)和基因本体论(GO)的富集分析,构建了假定的化合物-靶点-通路网络的全局视图。然后使用相应的脂质组学图谱来检测不同激活的脂质,通过超高效液相色谱与混合四极杆-高分辨质谱联用(UHPLC-Q-Exactive Orbitrap MS)揭示代谢途径。同时,在RSV感染的小鼠模型中验证了QF的疗效、富集通路和过度自噬抑制机制。网络药理学结果表明,117种活性化合物直接作用于QF针对RSV-LI的101个核心靶点。最显著富集的通路是PI3K/Akt/mTOR信号通路(<0.05)。此外,进行了非靶向脂质组学分析,结果显示,QF给药后,RSV-LI组中肺组织中DAG 30:0、DAG 30:5、DAG 32:0、DAG 16:0_18:0、DAG 17:0_17:0、DAG 34:1、DAG 36:0、DAG 36:1的水平降低(<0.05,FC>1.2)。DAG合成中的关键酶Lipin-1在RSV-LI小鼠模型中增加。动物实验进一步验证了QF抑制PI3K/Akt/mTOR信号通路,肺组织中磷酸化PI3K、AKT和mTOR以及其相关蛋白Lipin-1和VPS34的水平较低(<0.01)。最后,药效学研究表明,QF通过降低肺组织中RSV F和G蛋白、Beclin-1、Atg5和LC3B II、IL-1和TNF-α的水平,减轻了过度自噬引起的气道炎症(<0.05)。基于脂质组学的网络药理学以及实验验证可能是阐明QF治疗RSV-LI治疗机制的有效方法。

https://cdn.ncbi.nlm.nih.gov/pmc/blobs/e959/8672039/7876952d8b47/fphar-12-777689-g008.jpg
https://cdn.ncbi.nlm.nih.gov/pmc/blobs/e959/8672039/4ab05ed39a8d/fphar-12-777689-g001.jpg
https://cdn.ncbi.nlm.nih.gov/pmc/blobs/e959/8672039/7f55d44522af/fphar-12-777689-g002.jpg
https://cdn.ncbi.nlm.nih.gov/pmc/blobs/e959/8672039/59d765033f32/fphar-12-777689-g003.jpg
https://cdn.ncbi.nlm.nih.gov/pmc/blobs/e959/8672039/da1e9fe3e4b1/fphar-12-777689-g004.jpg
https://cdn.ncbi.nlm.nih.gov/pmc/blobs/e959/8672039/a824f2c60186/fphar-12-777689-g005.jpg
https://cdn.ncbi.nlm.nih.gov/pmc/blobs/e959/8672039/a440a57eff27/fphar-12-777689-g006.jpg
https://cdn.ncbi.nlm.nih.gov/pmc/blobs/e959/8672039/7039573aaa1f/fphar-12-777689-g007.jpg
https://cdn.ncbi.nlm.nih.gov/pmc/blobs/e959/8672039/7876952d8b47/fphar-12-777689-g008.jpg
https://cdn.ncbi.nlm.nih.gov/pmc/blobs/e959/8672039/4ab05ed39a8d/fphar-12-777689-g001.jpg
https://cdn.ncbi.nlm.nih.gov/pmc/blobs/e959/8672039/7f55d44522af/fphar-12-777689-g002.jpg
https://cdn.ncbi.nlm.nih.gov/pmc/blobs/e959/8672039/59d765033f32/fphar-12-777689-g003.jpg
https://cdn.ncbi.nlm.nih.gov/pmc/blobs/e959/8672039/da1e9fe3e4b1/fphar-12-777689-g004.jpg
https://cdn.ncbi.nlm.nih.gov/pmc/blobs/e959/8672039/a824f2c60186/fphar-12-777689-g005.jpg
https://cdn.ncbi.nlm.nih.gov/pmc/blobs/e959/8672039/a440a57eff27/fphar-12-777689-g006.jpg
https://cdn.ncbi.nlm.nih.gov/pmc/blobs/e959/8672039/7039573aaa1f/fphar-12-777689-g007.jpg
https://cdn.ncbi.nlm.nih.gov/pmc/blobs/e959/8672039/7876952d8b47/fphar-12-777689-g008.jpg

相似文献

1
Integrated Network Pharmacology and Lipidomics to Reveal the Inhibitory Effect of Qingfei Oral Liquid on Excessive Autophagy in RSV-Induced Lung Inflammation.整合网络药理学和脂质组学揭示清肺口服液对呼吸道合胞病毒诱导的肺部炎症中过度自噬的抑制作用
Front Pharmacol. 2021 Dec 1;12:777689. doi: 10.3389/fphar.2021.777689. eCollection 2021.
2
Qingfei oral liquid inhibited autophagy to alleviate inflammation via mTOR signaling pathway in RSV-infected asthmatic mice.清肺口服液通过 mTOR 信号通路抑制自噬来减轻 RSV 感染哮喘小鼠的炎症。
Biomed Pharmacother. 2021 Jun;138:111449. doi: 10.1016/j.biopha.2021.111449. Epub 2021 Mar 8.
3
Qingfei oral liquid alleviates RSV-induced lung inflammation by promoting fatty-acid-dependent M1/M2 macrophage polarization via the Akt signaling pathway.清肺口服液通过激活 Akt 信号通路促进脂肪酸依赖性 M1/M2 巨噬细胞极化缓解 RSV 诱导的肺部炎症。
J Ethnopharmacol. 2022 Nov 15;298:115637. doi: 10.1016/j.jep.2022.115637. Epub 2022 Aug 12.
4
Qingfei Formula Protects against Human Respiratory Syn cytial Virus-induced Lung Inflammatory Injury by Regulating the M APK Signaling Pathway.清肺方通过调节丝裂原活化蛋白激酶信号通路对人呼吸道合胞病毒诱导的肺部炎性损伤起到保护作用。
Comb Chem High Throughput Screen. 2024;27(7):969-983. doi: 10.2174/1386207326666230821121358.
5
A network pharmacology approach and experimental validation to investigate the anticancer mechanism and potential active targets of ethanol extract of Wei-Tong-Xin against colorectal cancer through induction of apoptosis via PI3K/AKT signaling pathway.基于网络药理学方法和实验验证,探讨味通心通过诱导 PI3K/AKT 信号通路细胞凋亡对结肠癌的抗癌机制和潜在的活性靶点。
J Ethnopharmacol. 2023 Mar 1;303:115933. doi: 10.1016/j.jep.2022.115933. Epub 2022 Nov 18.
6
Qingfei Xiaoyan Wan, a traditional Chinese medicine formula, ameliorates Pseudomonas aeruginosa-induced acute lung inflammation by regulation of PI3K/AKT and Ras/MAPK pathways.清肺消炎丸,一种中药配方,通过调节PI3K/AKT和Ras/MAPK信号通路改善铜绿假单胞菌诱导的急性肺部炎症。
Acta Pharm Sin B. 2016 May;6(3):212-21. doi: 10.1016/j.apsb.2016.03.002. Epub 2016 Mar 22.
7
Integrated plasma pharmacochemistry and network pharmacology to explore the mechanism of Gerberae Piloselloidis Herba in treatment of allergic asthma.整合血浆药物化学与网络药理学以探究鹅不食草治疗过敏性哮喘的机制。
J Ethnopharmacol. 2022 Nov 15;298:115624. doi: 10.1016/j.jep.2022.115624. Epub 2022 Aug 12.
8
Qingfei oral liquid alleviates airway hyperresponsiveness and mucus hypersecretion via TRPV1 signaling in RSV-infected asthmatic mice.清肺口服液通过 TRPV1 信号通路减轻 RSV 感染哮喘小鼠的气道高反应性和黏液高分泌。
Biomed Pharmacother. 2020 Aug;128:110340. doi: 10.1016/j.biopha.2020.110340. Epub 2020 Jun 7.
9
Zhisou powder displays therapeutic effect on chronic bronchitis through inhibiting PI3K/Akt/HIF-1α/VEGFA signaling pathway and reprograming metabolic pathway of arachidonic acid.脂搜散通过抑制 PI3K/Akt/HIF-1α/VEGFA 信号通路和重新编程花生四烯酸代谢途径对慢性支气管炎发挥治疗作用。
J Ethnopharmacol. 2024 Jan 30;319(Pt 1):117110. doi: 10.1016/j.jep.2023.117110. Epub 2023 Sep 4.
10
Network pharmacology combined with lipidomics to reveal the regulatory effects and mechanisms of Kangzao granules in the hypothalamus of rats with central precocious puberty.网络药理学结合脂质组学揭示抗早颗粒对中枢性性早熟大鼠下丘脑的调控作用及机制。
J Pharm Biomed Anal. 2024 May 15;242:116059. doi: 10.1016/j.jpba.2024.116059. Epub 2024 Feb 17.

引用本文的文献

1
Early potential metabolic biomarkers of T1 stage lung adenocarcinoma based on serum metabolomics.基于血清代谢组学的T1期肺腺癌早期潜在代谢生物标志物
Front Mol Biosci. 2025 Apr 25;12:1544774. doi: 10.3389/fmolb.2025.1544774. eCollection 2025.
2
Study on the mechanism of Bunge oil in the treatment of Alzheimer's disease by an integrated "network pharmacology-metabolomics" strategy.基于“网络药理学-代谢组学”整合策略的大豆油治疗阿尔茨海默病机制研究
Ann Med. 2025 Dec;57(1):2499700. doi: 10.1080/07853890.2025.2499700. Epub 2025 May 8.
3
Autophagy and Respiratory Viruses: Mechanisms, Viral Exploitation, and Therapeutic Insights.

本文引用的文献

1
High-resolution lipidomics reveals dysregulation of lipid metabolism in respiratory syncytial virus pneumonia mice.高分辨率脂质组学揭示呼吸道合胞病毒肺炎小鼠脂质代谢失调。
RSC Adv. 2018 Aug 17;8(51):29368-29377. doi: 10.1039/c8ra05640d. eCollection 2018 Aug 14.
2
Qingfei oral liquid inhibited autophagy to alleviate inflammation via mTOR signaling pathway in RSV-infected asthmatic mice.清肺口服液通过 mTOR 信号通路抑制自噬来减轻 RSV 感染哮喘小鼠的炎症。
Biomed Pharmacother. 2021 Jun;138:111449. doi: 10.1016/j.biopha.2021.111449. Epub 2021 Mar 8.
3
Role of Respiratory Syncytial Virus in Pediatric Pneumonia.
自噬与呼吸道病毒:机制、病毒利用及治疗见解
Cells. 2025 Mar 12;14(6):418. doi: 10.3390/cells14060418.
4
Fuzhengjiedu San inhibits porcine reproductive and respiratory syndrome virus by activating the PI3K/AKT pathway.扶正解毒散通过激活 PI3K/AKT 通路抑制猪繁殖与呼吸综合征病毒。
PLoS One. 2024 May 6;19(5):e0283728. doi: 10.1371/journal.pone.0283728. eCollection 2024.
5
Identifying the Potential of miRNAs in -Derived Exosome-Like Nanoparticles Against Respiratory RNA Viruses.鉴定 -衍生的外泌体样纳米颗粒中的 miRNAs 对呼吸道 RNA 病毒的潜在作用。
Int J Nanomedicine. 2023 Oct 24;18:5983-6000. doi: 10.2147/IJN.S425173. eCollection 2023.
6
Anti-inflammatory activities of Qingfei oral liquid and its influence on respiratory microbiota in mice with ovalbumin-induced asthma.清肺口服液的抗炎活性及其对卵清蛋白诱导哮喘小鼠呼吸道微生物群的影响。
Front Pharmacol. 2022 Aug 23;13:911667. doi: 10.3389/fphar.2022.911667. eCollection 2022.
7
Acteoside attenuates RSV-induced lung injury by suppressing necroptosis and regulating metabolism.毛蕊花糖苷通过抑制坏死性凋亡和调节代谢减轻呼吸道合胞病毒诱导的肺损伤。
Front Pharmacol. 2022 Aug 19;13:870928. doi: 10.3389/fphar.2022.870928. eCollection 2022.
8
Low-Dose Cadmium Potentiates Metabolic Reprogramming Following Early-Life Respiratory Syncytial Virus Infection.低剂量镉增强早期呼吸道合胞病毒感染后的代谢重编程。
Toxicol Sci. 2022 Jun 28;188(1):62-74. doi: 10.1093/toxsci/kfac049.
呼吸道合胞病毒在小儿肺炎中的作用
Microorganisms. 2020 Dec 21;8(12):2048. doi: 10.3390/microorganisms8122048.
4
Luteolin inhibits respiratory syncytial virus replication by regulating the MiR-155/SOCS1/STAT1 signaling pathway.木犀草素通过调节 miR-155/SOCS1/STAT1 信号通路抑制呼吸道合胞病毒复制。
Virol J. 2020 Nov 25;17(1):187. doi: 10.1186/s12985-020-01451-6.
5
Oncogenic activation of PI3K-AKT-mTOR signaling suppresses ferroptosis via SREBP-mediated lipogenesis.致癌激活的 PI3K-AKT-mTOR 信号通过 SREBP 介导的脂生成抑制铁死亡。
Proc Natl Acad Sci U S A. 2020 Dec 8;117(49):31189-31197. doi: 10.1073/pnas.2017152117. Epub 2020 Nov 23.
6
Network pharmacology and molecular docking analyses on Lianhua Qingwen capsule indicate Akt1 is a potential target to treat and prevent COVID-19.基于网络药理学和分子对接分析,连花清瘟胶囊表明 Akt1 是治疗和预防 COVID-19 的一个潜在靶点。
Cell Prolif. 2020 Dec;53(12):e12949. doi: 10.1111/cpr.12949. Epub 2020 Nov 3.
7
Beyond Lipid Signaling: Pleiotropic Effects of Diacylglycerol Kinases in Cellular Signaling.超越脂质信号:二酰基甘油激酶在细胞信号中的多效性作用。
Int J Mol Sci. 2020 Sep 18;21(18):6861. doi: 10.3390/ijms21186861.
8
Cryptotanshinone protects porcine alveolar macrophages from infection with porcine reproductive and respiratory syndrome virus.隐丹参酮可保护猪肺泡巨噬细胞免受猪繁殖与呼吸综合征病毒感染。
Antiviral Res. 2020 Nov;183:104937. doi: 10.1016/j.antiviral.2020.104937. Epub 2020 Sep 19.
9
Autophagic protein ATG5 controls antiviral immunity via glycolytic reprogramming of dendritic cells against respiratory syncytial virus infection.自噬蛋白 ATG5 通过树突状细胞的糖酵解重编程来控制抗病毒免疫,以抵抗呼吸道合胞病毒感染。
Autophagy. 2021 Sep;17(9):2111-2127. doi: 10.1080/15548627.2020.1812218. Epub 2020 Aug 28.
10
Role of Autophagy in Lung Inflammation.自噬在肺部炎症中的作用。
Front Immunol. 2020 Jul 7;11:1337. doi: 10.3389/fimmu.2020.01337. eCollection 2020.