• 文献检索
  • 文档翻译
  • 深度研究
  • 学术资讯
  • Suppr Zotero 插件Zotero 插件
  • 邀请有礼
  • 套餐&价格
  • 历史记录
应用&插件
Suppr Zotero 插件Zotero 插件浏览器插件Mac 客户端Windows 客户端微信小程序
定价
高级版会员购买积分包购买API积分包
服务
文献检索文档翻译深度研究API 文档MCP 服务
关于我们
关于 Suppr公司介绍联系我们用户协议隐私条款
关注我们

Suppr 超能文献

核心技术专利:CN118964589B侵权必究
粤ICP备2023148730 号-1Suppr @ 2026

文献检索

告别复杂PubMed语法,用中文像聊天一样搜索,搜遍4000万医学文献。AI智能推荐,让科研检索更轻松。

立即免费搜索

文件翻译

保留排版,准确专业,支持PDF/Word/PPT等文件格式,支持 12+语言互译。

免费翻译文档

深度研究

AI帮你快速写综述,25分钟生成高质量综述,智能提取关键信息,辅助科研写作。

立即免费体验

基于“网络药理学-代谢组学”整合策略的大豆油治疗阿尔茨海默病机制研究

Study on the mechanism of Bunge oil in the treatment of Alzheimer's disease by an integrated "network pharmacology-metabolomics" strategy.

作者信息

Du Lijing, Sun Yuanfang, Gan Yu, Wang Leqi, Li Xinyi, Yan Shikai, Xiao Xue, Li Shasha, Jin Huizi

机构信息

Shanghai Key Laboratory for Molecular Engineering of Chiral Drugs, School of Pharmacy, Shanghai Jiao Tong University, Shanghai, China.

The Second Affiliated Hospital of Guangzhou University of Chinese Medicine, Guangzhou, China.

出版信息

Ann Med. 2025 Dec;57(1):2499700. doi: 10.1080/07853890.2025.2499700. Epub 2025 May 8.

DOI:10.1080/07853890.2025.2499700
PMID:40340504
原文链接:https://pmc.ncbi.nlm.nih.gov/articles/PMC12064105/
Abstract

BACKGROUND

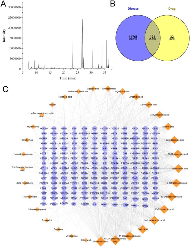
Bunge oil (XSBO) has garnered significant interest from researchers due to its distinctive anti-Alzheimer's disease (AD) properties. However, the underlying molecular mechanism remain unclear. This study aims to investigate the potential mechanisms by which XSBO may exert therapeutic effects on AD by employing a combination of network pharmacology analysis and experimental validation.

METHODS

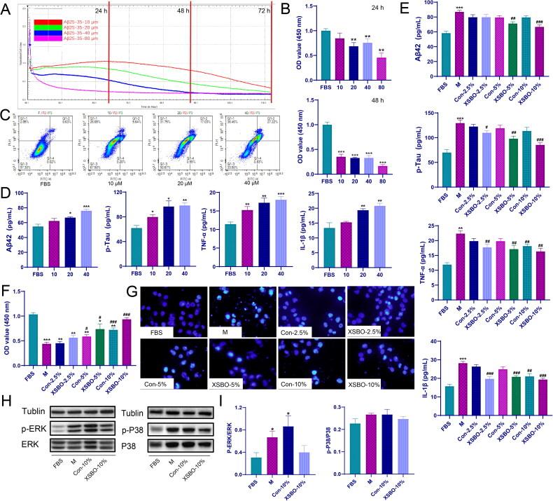
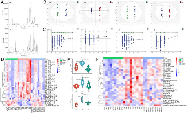
The chemical composition and absorbed compounds of XSBO were identified using GC-MS and LC-MS. Network pharmacology analysis was performed using various computational tools to identify hub genes and construct compound-target-pathway networks. Subsequently, both and experiments were conducted to confirm the mechanisms by which XSBO may treat AD.

RESULTS

The results identified 43 active compounds in XSBO, targeting a total of 223 genes, of which 191 were associated with AD. Network analysis indicated that the active constituents in XSBO, such as 9,12-octadecadienoic acid, linoelaidic acid and 11-octadecenoic acid, interact with targets including MAPK1, MAPK3, AKT1, RXRA, RXRB, PPARD and PPARA to modulate inflammation-related signalling pathways and the sphingolipid signalling pathway. investigations corroborated that XSBO can significantly influence the viability of Aβ25-35-induced SH-SY5Y cells the MAPK pathway.

CONCLUSIONS

This study demonstrated that XSBO has the potential to mitigate inflammation network disorders through the MAPK pathway and to restore sphingolipid metabolite levels in AD rats, thereby laying a groundwork for future studies.

摘要

背景

由于其独特的抗阿尔茨海默病(AD)特性,紫苏油(XSBO)引起了研究人员的极大兴趣。然而,其潜在的分子机制仍不清楚。本研究旨在通过网络药理学分析和实验验证相结合的方法,探讨XSBO对AD发挥治疗作用的潜在机制。

方法

采用气相色谱-质谱联用(GC-MS)和液相色谱-质谱联用(LC-MS)技术鉴定XSBO的化学成分和吸收的化合物。使用各种计算工具进行网络药理学分析,以识别枢纽基因并构建化合物-靶点-通路网络。随后,进行了细胞实验和动物实验,以证实XSBO治疗AD的机制。

结果

结果鉴定出XSBO中的43种活性化合物,共靶向223个基因,其中191个与AD相关。网络分析表明,XSBO中的活性成分,如9,12-十八碳二烯酸、反式-9,12-十八碳二烯酸和11-十八碳烯酸,与包括丝裂原活化蛋白激酶1(MAPK1)、丝裂原活化蛋白激酶3(MAPK3)、蛋白激酶B(AKT1)、视黄酸X受体α(RXRA)、视黄酸X受体β(RXRB)、过氧化物酶体增殖物激活受体δ(PPARD)和过氧化物酶体增殖物激活受体α(PPARA)在内的靶点相互作用,以调节炎症相关信号通路和鞘脂信号通路。细胞实验证实,XSBO可通过MAPK途径显著影响Aβ25-35诱导的SH-SY5Y细胞的活力。

结论

本研究表明,XSBO有潜力通过MAPK途径减轻AD大鼠的炎症网络紊乱,并恢复鞘脂代谢产物水平,从而为未来的研究奠定基础。

https://cdn.ncbi.nlm.nih.gov/pmc/blobs/0c35/12064105/b3c60314f07a/IANN_A_2499700_F0007_C.jpg
https://cdn.ncbi.nlm.nih.gov/pmc/blobs/0c35/12064105/68b9618080ad/IANN_A_2499700_F0001_C.jpg
https://cdn.ncbi.nlm.nih.gov/pmc/blobs/0c35/12064105/b6a32904a429/IANN_A_2499700_F0002_C.jpg
https://cdn.ncbi.nlm.nih.gov/pmc/blobs/0c35/12064105/0e2f6dc4ae80/IANN_A_2499700_F0003_C.jpg
https://cdn.ncbi.nlm.nih.gov/pmc/blobs/0c35/12064105/59a9bd6e2414/IANN_A_2499700_F0004_C.jpg
https://cdn.ncbi.nlm.nih.gov/pmc/blobs/0c35/12064105/7a3b9ba24a7f/IANN_A_2499700_F0005_C.jpg
https://cdn.ncbi.nlm.nih.gov/pmc/blobs/0c35/12064105/77cd134eebf7/IANN_A_2499700_F0006_C.jpg
https://cdn.ncbi.nlm.nih.gov/pmc/blobs/0c35/12064105/b3c60314f07a/IANN_A_2499700_F0007_C.jpg
https://cdn.ncbi.nlm.nih.gov/pmc/blobs/0c35/12064105/68b9618080ad/IANN_A_2499700_F0001_C.jpg
https://cdn.ncbi.nlm.nih.gov/pmc/blobs/0c35/12064105/b6a32904a429/IANN_A_2499700_F0002_C.jpg
https://cdn.ncbi.nlm.nih.gov/pmc/blobs/0c35/12064105/0e2f6dc4ae80/IANN_A_2499700_F0003_C.jpg
https://cdn.ncbi.nlm.nih.gov/pmc/blobs/0c35/12064105/59a9bd6e2414/IANN_A_2499700_F0004_C.jpg
https://cdn.ncbi.nlm.nih.gov/pmc/blobs/0c35/12064105/7a3b9ba24a7f/IANN_A_2499700_F0005_C.jpg
https://cdn.ncbi.nlm.nih.gov/pmc/blobs/0c35/12064105/77cd134eebf7/IANN_A_2499700_F0006_C.jpg
https://cdn.ncbi.nlm.nih.gov/pmc/blobs/0c35/12064105/b3c60314f07a/IANN_A_2499700_F0007_C.jpg

相似文献

1
Study on the mechanism of Bunge oil in the treatment of Alzheimer's disease by an integrated "network pharmacology-metabolomics" strategy.基于“网络药理学-代谢组学”整合策略的大豆油治疗阿尔茨海默病机制研究
Ann Med. 2025 Dec;57(1):2499700. doi: 10.1080/07853890.2025.2499700. Epub 2025 May 8.
2
Rapid HPLC-ESI-MS/MS Analysis of Neurotransmitters in the Brain Tissue of Alzheimer's Disease Rats before and after Oral Administration of Bunge.阿尔茨海默病大鼠脑组织中神经递质的 HPLC-ESI-MS/MS 快速分析及口服补骨脂素前后变化
Molecules. 2018 Nov 28;23(12):3111. doi: 10.3390/molecules23123111.
3
Metabolomics analysis of Xanthoceras sorbifolia husks protection of rats against Alzheimer's disease using liquid chromatography mass spectrometry.采用液相色谱-质谱联用技术对文冠果种皮防治阿尔茨海默病的代谢组学分析。
J Chromatogr B Analyt Technol Biomed Life Sci. 2019 Sep 15;1126-1127:121739. doi: 10.1016/j.jchromb.2019.121739. Epub 2019 Jul 29.
4
Network pharmacology-based strategy to investigate pharmacological mechanisms of Tinospora sinensis for treatment of Alzheimer's disease.基于网络药理学的方法研究三叶鬼针草治疗阿尔茨海默病的药理机制。
J Ethnopharmacol. 2020 Sep 15;259:112940. doi: 10.1016/j.jep.2020.112940. Epub 2020 May 7.
5
Anti-Alzheimer's disease activity of secondary metabolites from Xanthoceras sorbifolia Bunge.文冠果次生代谢产物的抗老年痴呆活性。
Food Funct. 2020 Mar 1;11(3):2067-2079. doi: 10.1039/c9fo01138b. Epub 2020 Mar 6.
6
An integrative study on the effects of Lingguizhugan decoction in treating Alzheimer's disease rats through modulation of multiple pathways involving various components.苓桂术甘汤通过多种成分调节多条途径治疗阿尔茨海默病大鼠的作用的综合研究。
Comput Biol Med. 2025 Jun;191:110149. doi: 10.1016/j.compbiomed.2025.110149. Epub 2025 Apr 13.
7
Integrated network pharmacology analysis and serum metabolomics to reveal the cognitive improvement effect of Bushen Tiansui formula on Alzheimer's disease.基于网络药理学分析和血清代谢组学探讨补肾填髓方改善阿尔茨海默病认知功能的作用机制
J Ethnopharmacol. 2020 Mar 1;249:112371. doi: 10.1016/j.jep.2019.112371. Epub 2019 Nov 1.
8
Integration of Network Pharmacology and Molecular Docking Technology Reveals the Mechanism of the Therapeutic Effect of Xixin Decoction on Alzheimer's Disease.网络药理学与分子对接技术的整合揭示了细辛汤治疗阿尔茨海默病的疗效机制。
Comb Chem High Throughput Screen. 2022;25(10):1785-1804. doi: 10.2174/1386207325666220523151119.
9
Xanthoceras sorbifolia extracts ameliorate dendritic spine deficiency and cognitive decline via upregulation of BDNF expression in a rat model of Alzheimer's disease.文冠果提取物通过上调阿尔茨海默病大鼠模型中脑源性神经营养因子(BDNF)的表达来改善树突棘缺陷和认知功能衰退。
Neurosci Lett. 2016 Aug 26;629:208-214. doi: 10.1016/j.neulet.2016.07.011. Epub 2016 Jul 10.
10
Mechanism interpretation of Guhan Yangshengjing for protection against Alzheimer's disease by network pharmacology and molecular docking.网络药理学和分子对接解析骨坏死养生精防治阿尔茨海默病的作用机制
J Ethnopharmacol. 2024 Jun 28;328:117976. doi: 10.1016/j.jep.2024.117976. Epub 2024 Mar 16.

本文引用的文献

1
Nervonic acid and its sphingolipids: Biological functions and potential food applications.神经酸及其神经鞘脂:生物学功能及潜在食品应用。
Crit Rev Food Sci Nutr. 2024;64(24):8766-8785. doi: 10.1080/10408398.2023.2203753. Epub 2023 Apr 28.
2
Calycosin attenuates renal ischemia/reperfusion injury by suppressing NF-κB mediated inflammation PPARγ/EGR1 pathway.毛蕊异黄酮通过抑制核因子κB介导的炎症及过氧化物酶体增殖物激活受体γ/早期生长反应因子1信号通路减轻肾缺血/再灌注损伤。
Front Pharmacol. 2022 Oct 7;13:970616. doi: 10.3389/fphar.2022.970616. eCollection 2022.
3
Comparison of Different Extraction Processes on the Physicochemical Properties, Nutritional Components and Antioxidant Ability of Bunge Kernel Oil.
不同提取工艺对文冠果籽油理化性质、营养成分及抗氧化能力的比较。
Molecules. 2022 Jun 29;27(13):4185. doi: 10.3390/molecules27134185.
4
Neuroinflammation as a Potential Therapeutic Target in Alzheimer's Disease.神经炎症作为阿尔茨海默病的潜在治疗靶点。
Clin Interv Aging. 2022 Apr 29;17:665-674. doi: 10.2147/CIA.S357558. eCollection 2022.
5
Integrated Network Pharmacology and Lipidomics to Reveal the Inhibitory Effect of Qingfei Oral Liquid on Excessive Autophagy in RSV-Induced Lung Inflammation.整合网络药理学和脂质组学揭示清肺口服液对呼吸道合胞病毒诱导的肺部炎症中过度自噬的抑制作用
Front Pharmacol. 2021 Dec 1;12:777689. doi: 10.3389/fphar.2021.777689. eCollection 2021.
6
Traditional uses, phytochemistry, pharmacology and current uses of underutilized Xanthoceras sorbifolium bunge: A review.未充分利用的文冠果的传统用途、植物化学、药理学和当前用途:综述。
J Ethnopharmacol. 2022 Jan 30;283:114747. doi: 10.1016/j.jep.2021.114747. Epub 2021 Oct 14.
7
[Progress in research and development of Xanthoceras sorbifolia].[文冠果的研究与开发进展]
Zhongguo Zhong Yao Za Zhi. 2021 Sep;46(17):4334-4343. doi: 10.19540/j.cnki.cjcmm.20210524.603.
8
Bunge: A Review on Botany, Phytochemistry, Pharmacology, and Applications.邦奇:关于植物学、植物化学、药理学及应用的综述。
Front Pharmacol. 2021 Aug 30;12:708549. doi: 10.3389/fphar.2021.708549. eCollection 2021.
9
Current trends in computer aided drug design and a highlight of drugs discovered via computational techniques: A review.计算机辅助药物设计的现状及通过计算技术发现的药物的亮点:综述。
Eur J Med Chem. 2021 Nov 15;224:113705. doi: 10.1016/j.ejmech.2021.113705. Epub 2021 Jul 15.
10
Protective Effect of Nervonic Acid Against 6-Hydroxydopamine-Induced Oxidative Stress in PC-12 Cells.神经酸对 6-羟多巴胺诱导的 PC-12 细胞氧化应激的保护作用。
J Oleo Sci. 2021;70(1):95-102. doi: 10.5650/jos.ess20262.