Department of Pediatrics, Shengjing Hospital of China Medical University, Shenyang, Liaoning 110004, P.R. China.
Department of Pediatrics, The First Affiliated Hospital of Zhengzhou University, Zhengzhou, Henan 450000, P.R. China.
Int J Mol Med. 2022 Feb;49(2). doi: 10.3892/ijmm.2021.5074. Epub 2021 Dec 22.
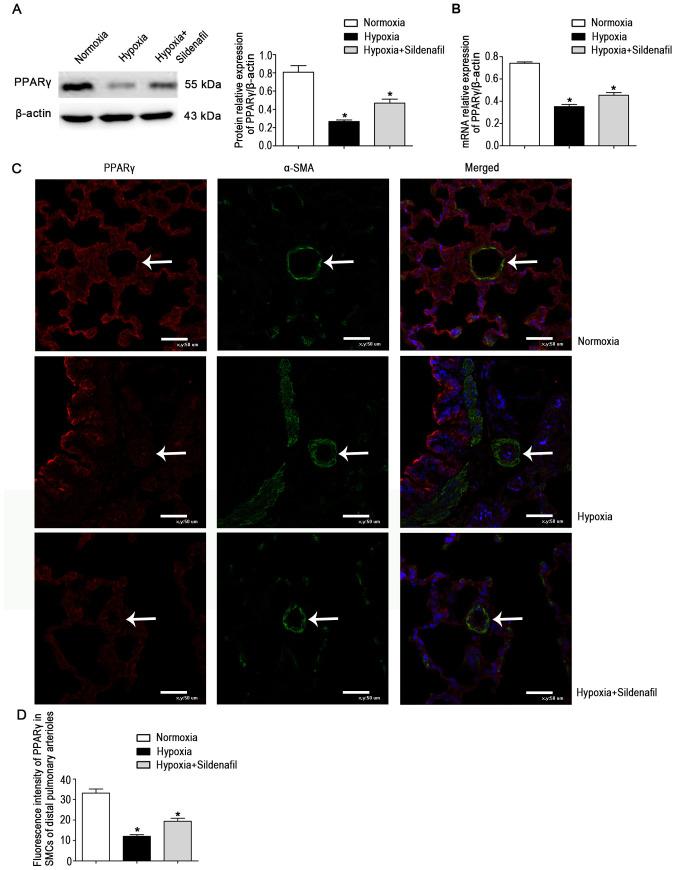
Persistent pulmonary hypertension of the newborn (PPHN) is a common pulmonary vascular disease during the neonatal period, and it is associated with a high clinical mortality rate and a poor prognosis. At present, the treatment of PPHN is based mainly on inhaled nitric oxide (iNO), high‑frequency ventilation, and pulmonary vasodilators. Sildenafil has gradually begun to be used in recent years for the treatment of PPHN and has exhibited some success; however, its detailed mechanism of action requires further elucidation. An animal model of neonatal pulmonary hypertension (neonatal rats, 48 h after birth, 10% O2, 14 days) as well as a cell model [human pulmonary artery smooth muscle cells (PASMCs), 4% O2, 60 h] were established. The effects of sildenafil on pulmonary hypertension in neonatal rats were evaluated by hematoxylin and eosin staining, immunofluorescence analysis, western blotting and PCR, and the changes in peroxisome proliferator‑activated receptor γ (PPARγ), transient receptor potential canonical (TRPC)1, TRPC6 and Ki67 expression levels were detected under hypoxic conditions. The results revealed that sildenafil reversed the increases in the right ventricular mean pressure and right ventricular hypertrophy index induced by hypoxia, and attenuated pulmonary arterial remodeling as well as PASMC proliferation. The inhibitory effects of sildenafil on TRPC expression and PASMC proliferation were attenuated by GW9662 and PPARγ small interfering RNA. In conclusion, sildenafil protects against hypoxia‑induced pulmonary hypertension and right ventricular hypertrophy in neonatal rats by upregulating PPARγ expression and downregulating TRPC1 and TRPC6 expression.
新生儿持续性肺动脉高压(PPHN)是新生儿期常见的肺血管疾病,与较高的临床死亡率和不良预后相关。目前,PPHN 的治疗主要基于吸入一氧化氮(iNO)、高频通气和肺血管扩张剂。西地那非近年来逐渐开始用于 PPHN 的治疗,并取得了一定的成效;然而,其详细的作用机制仍需进一步阐明。建立了新生肺高血压动物模型(新生大鼠,出生后 48 小时,10%O2,14 天)和细胞模型[人肺动脉平滑肌细胞(PASMCs),4%O2,60 小时]。通过苏木精-伊红染色、免疫荧光分析、western blot 和 PCR 评估西地那非对新生大鼠肺动脉高压的影响,并在缺氧条件下检测过氧化物酶体增殖物激活受体γ(PPARγ)、瞬时受体电位经典型(TRPC)1、TRPC6 和 Ki67 表达水平的变化。结果表明,西地那非逆转了缺氧引起的右心室平均压和右心室肥厚指数的增加,并减轻了肺动脉重塑和 PASMC 增殖。GW9662 和 PPARγ 小干扰 RNA 减弱了西地那非对 TRPC 表达和 PASMC 增殖的抑制作用。综上所述,西地那非通过上调 PPARγ 表达和下调 TRPC1 和 TRPC6 表达,防治新生大鼠缺氧性肺动脉高压和右心室肥厚。