Suppr超能文献

甲基化组遗传和增强子去记忆化重置了一个保护胚胎程序的表观遗传关卡。

Methylome inheritance and enhancer dememorization reset an epigenetic gate safeguarding embryonic programs.

作者信息

Wu Xiaotong, Zhang Hongmei, Zhang Bingjie, Zhang Yu, Wang Qiuyan, Shen Weimin, Wu Xi, Li Lijia, Xia Weikun, Nakamura Ryohei, Liu Bofeng, Liu Feng, Takeda Hiroyuki, Meng Anming, Xie Wei

机构信息

Tsinghua-Peking Center for Life Sciences, School of Life Sciences, Tsinghua University, Beijing 100084, China.

Laboratory of Molecular Developmental Biology, State Key Laboratory of Membrane Biology, Tsinghua-Peking Center for Life Sciences, School of Life Sciences, Tsinghua University, Beijing 100084, China.

出版信息

Sci Adv. 2021 Dec 24;7(52):eabl3858. doi: 10.1126/sciadv.abl3858. Epub 2021 Dec 22.

Abstract

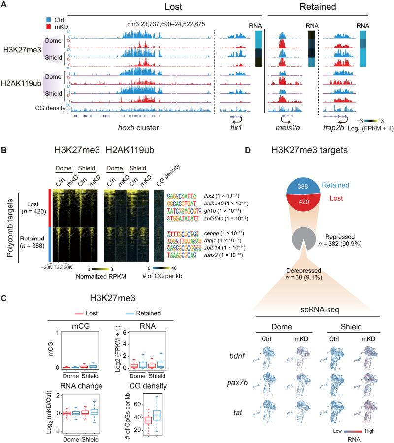
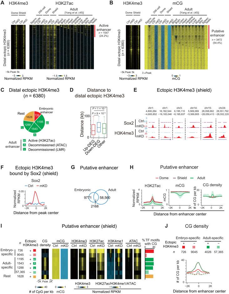
Marked epigenetic reprogramming is essential to convert terminally differentiated gametes to totipotent embryos. It remains puzzling why postfertilization global DNA reprogramming occurs in mammals but not in nonmammalian vertebrates. In zebrafish, global methylome inheritance is however accompanied by extensive enhancer “dememorization” as they become fully methylated. By depleting maternal using oocyte microinjection, we eliminated DNA methylation in early embryos, which died around gastrulation with severe differentiation defects. Notably, methylation deficiency leads to derepression of adult tissue–specific genes and CG-rich enhancers, which acquire ectopic transcription factor binding and, unexpectedly, histone H3 lysine 4 trimethylation (H3K4me3). By contrast, embryonic enhancers are generally CG-poor and evade DNA methylation repression. Hence, global DNA hypermethylation inheritance coupled with enhancer dememorization installs an epigenetic gate that safeguards embryonic programs and ensures temporally ordered gene expression. We propose that “enhancer dememorization” underlies and unifies distinct epigenetic reprogramming modes in early development between mammals and nonmammals.

摘要

显著的表观遗传重编程对于将终末分化的配子转化为全能胚胎至关重要。哺乳动物受精后会发生全基因组DNA重编程,而非哺乳类脊椎动物却不会,这一现象仍然令人费解。然而,在斑马鱼中,全基因组甲基化组的遗传伴随着广泛的增强子“去记忆化”,因为它们会完全甲基化。通过卵母细胞显微注射去除母源DNA甲基化,我们消除了早期胚胎中的DNA甲基化,这些胚胎在原肠胚形成期左右死亡,伴有严重的分化缺陷。值得注意的是,甲基化缺陷导致成体组织特异性基因和富含CG的增强子去抑制,这些增强子获得异位转录因子结合,并且出乎意料地获得组蛋白H3赖氨酸4三甲基化(H3K4me3)。相比之下,胚胎增强子通常富含CG且逃避DNA甲基化抑制。因此,全基因组DNA高甲基化遗传与增强子去记忆化共同建立了一个表观遗传门,保护胚胎程序并确保基因表达的时间顺序。我们提出,“增强子去记忆化”是哺乳动物和非哺乳动物早期发育中不同表观遗传重编程模式的基础并将其统一起来。

https://cdn.ncbi.nlm.nih.gov/pmc/blobs/3f3c/8694617/161799870aef/sciadv.abl3858-f1.jpg

文献检索

告别复杂PubMed语法,用中文像聊天一样搜索,搜遍4000万医学文献。AI智能推荐,让科研检索更轻松。

立即免费搜索

文件翻译

保留排版,准确专业,支持PDF/Word/PPT等文件格式,支持 12+语言互译。

免费翻译文档

深度研究

AI帮你快速写综述,25分钟生成高质量综述,智能提取关键信息,辅助科研写作。

立即免费体验