Suppr超能文献

儿童与家长共享儿童慢性或长期疾病自我管理的数字技术:一项范围综述

Digital Technologies for Children and Parents Sharing Self-Management in Childhood Chronic or Long-Term Conditions: A Scoping Review.

作者信息

Edwards Jill, Waite-Jones Jenny, Schwarz Toni, Swallow Veronica

机构信息

School of Healthcare, University of Leeds, Leeds LS2 9JT, UK.

College of Health and Wellbeing and Life Sciences, Sheffield Hallam University, Sheffield S1 1WB, UK.

出版信息

Children (Basel). 2021 Dec 18;8(12):1203. doi: 10.3390/children8121203.

Abstract

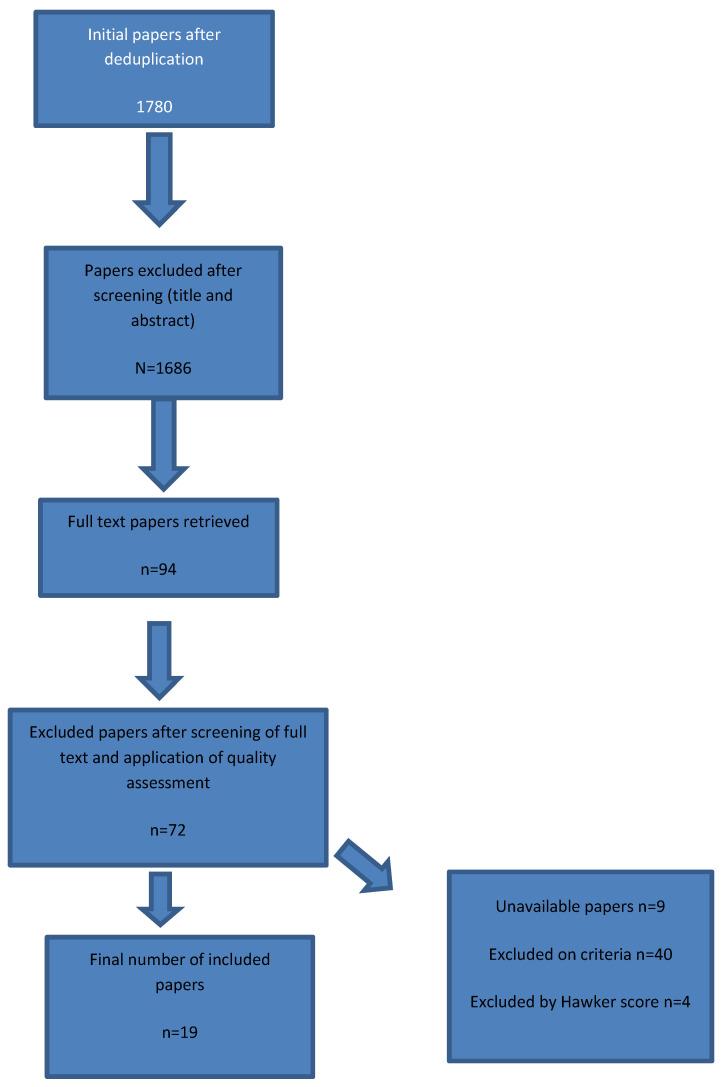
Worldwide the prevalence of chronic (or long-term) conditions in children and young people from birth to 18 years (children) is increasing. Promoting competent and effective self-management skills early in the trajectory is important to improve adherence to treatment and optimise quality of life. Successful self-management, therefore, requires parents and children who are developmentally able to develop a range of complex skills, including the use of digital technologies. This scoping review aimed to identify primary research investigating digital technologies for children and parents sharing self-management in childhood chronic illnesses. A comprehensive search of electronic databases was conducted. Nineteen papers were included, assessed for quality and methodological rigour using the Hawker tool and thematically analysed. Three themes were identified: (i) the feasibility and acceptability of using technology, (ii) the usability of technologies and (iii) the effect of technologies on adherence and self-management skills. The results indicate that technologies such as mobile apps and websites can assist the management of long-term conditions, are an acceptable method of delivering information and can promote the development of effective self-management skills by parents and children. However, future technology design must include children and parents in all stages of development.

摘要

在全球范围内,从出生到18岁的儿童和青少年(儿童)慢性病(或长期疾病)的患病率正在上升。在病程早期促进具备能力且有效的自我管理技能对于提高治疗依从性和优化生活质量至关重要。因此,成功的自我管理需要在发育上有能力的父母和儿童培养一系列复杂技能,包括使用数字技术。本范围综述旨在确定关于儿童和父母在儿童慢性病中共享自我管理的数字技术的初步研究。对电子数据库进行了全面检索。纳入了19篇论文,使用霍克工具对其质量和方法严谨性进行评估并进行主题分析。确定了三个主题:(i)使用技术的可行性和可接受性,(ii)技术的可用性,以及(iii)技术对依从性和自我管理技能的影响。结果表明,移动应用程序和网站等技术可以协助长期疾病的管理,是传递信息的可接受方法,并且可以促进父母和儿童有效自我管理技能的发展。然而,未来的技术设计必须在所有开发阶段都纳入儿童和父母。

https://cdn.ncbi.nlm.nih.gov/pmc/blobs/6d47/8700031/3e43862cee22/children-08-01203-g001.jpg

相似文献

4
5
Self-Management Using eHealth Technologies for Liver Transplant Recipients: Scoping Review.
J Med Internet Res. 2024 Jul 4;26:e56664. doi: 10.2196/56664.
7
Mobile Phone and Web 2.0 Technologies for Weight Management: A Systematic Scoping Review.
J Med Internet Res. 2015 Nov 16;17(11):e259. doi: 10.2196/jmir.5129.
8
People with long-term conditions sharing personal health data via digital health technologies: A scoping review to inform design.
PLOS Digit Health. 2023 May 24;2(5):e0000264. doi: 10.1371/journal.pdig.0000264. eCollection 2023 May.

本文引用的文献

1
Effects of Nursing Simulation Using Mixed Reality: A Scoping Review.
Healthcare (Basel). 2021 Jul 27;9(8):947. doi: 10.3390/healthcare9080947.
4
The impact of lean management on frontline healthcare professionals: a scoping review of the literature.
BMC Health Serv Res. 2021 Apr 26;21(1):383. doi: 10.1186/s12913-021-06344-0.
5
Children and young people's concerns and needs relating to their use of health technology to self-manage long-term conditions: a scoping review.
Arch Dis Child. 2020 Nov;105(11):1093-1104. doi: 10.1136/archdischild-2020-319103. Epub 2020 May 22.
7
Managing oneself or managing together? Parents' perspectives on chronic condition self-management in Dutch pediatric rehabilitation services.
Disabil Rehabil. 2020 Nov;42(23):3348-3358. doi: 10.1080/09638288.2019.1594396. Epub 2019 Apr 11.
10
Supporting Self-Management in Children and Adolescents With Complex Chronic Conditions.
Pediatrics. 2018 Mar;141(Suppl 3):S233-S241. doi: 10.1542/peds.2017-1284H.

文献AI研究员

20分钟写一篇综述,助力文献阅读效率提升50倍。

立即体验

用中文搜PubMed

大模型驱动的PubMed中文搜索引擎

马上搜索

文档翻译

学术文献翻译模型,支持多种主流文档格式。

立即体验